Упр.365 Часть 1 ГДЗ Моро Бантова 4 класс (Математика)
Решение #1
Решение #2

Рассмотрим вариант решения задания из учебника Моро, Бантова, Бельтюкова 4 класс, Просвещение:
365. 50 000 - (7 263 - 2 817) · 6 82 190 · 4 4 006 · 2
63 876 + 5 482 + 16 038 + 24 157 300 · 3 5 080 · 4
В выражениях есть скобки, значит, сначала выполняем выражения в скобках.
При выполнении вычислений порядок выполнения действий определяем согласно следующему правилу: сначала выполняют действия второй ступени (умножение и деление) по порядку слева направо, а потом действия первой ступени (сложение и вычитание), также по порядку слева направо.
50 000-(7 263-2 817)•6=50 000-4 446•6=50 000-26 676=23 324
63 876+5 482+16 038+24=69 358+16 038+24=85 396+24=85 420
82 190•4 - это 8 219 дес.•4.
Так как при умножении на ноль любого числа получается 0, то записываем 4 под последним числом, отличным от нуля.
82 190
4
328 760
Пишу: 82 190•4.
Единиц в произведении будет 0.
Умножаю десятки: 9•4=36. 36 дес. – это 3 сот. и 6 дес.; пишу 6 под десятками, а 3 сотни запомню и прибавлю к сотням.
Умножаю сотни: 1•4=4, да ещё 3 сотни.
4+3=7. Пишу 7 под сотнями.
Умножаю единицы тысяч: 2•4=8.
Пишу 8 под единицами тысяч.
Умножаю десятки тысяч: 8•4=32. 32 дес. тыс. - это 3 сот. тыс. и 2 дес. тыс.; 2 дес. тыс. пишу под десятками тысяч, а 3 сот. тыс. пишу под сотнями тысяч, так как других сотен тысяч для умножения нет.
Читаю ответ: 328 760.
157 300•3 - это 1 573 сот.•3.
Так как при умножении на ноль любого числа получается 0, то записываем 3 под последним числом, отличным от нуля.
157 300
3
471 900
Пишу: 157 300•3.
Единиц и десятков в произведении будет 0.
Умножаю сотни: 3•3=9. Пишу 9 под сотнями.
Умножаю единицы тысяч: 7•3=21. 21 ед. тыс. – это 2 дес. тыс. и 1 ед. тыс.; пишу 1 под ед. тыс., а 2 дес. тыс. прибавлю к дес. тыс.
Умножаю десятки тысяч: 5•3=15, да ещё 2.
15+2=17. 17 дес. тыс. - это 1 сот. тыс. и 7 дес. тыс.; 7 дес. тыс. пишу под десятками тысяч, а 1 сот. тыс. прибавлю к сотням тысяч.
Умножаю сотни тысяч: 1•3=3, да ещё 1.
3+1=4. Пишу 4 под сотнями тысяч.
Читаю ответ: 471 900.
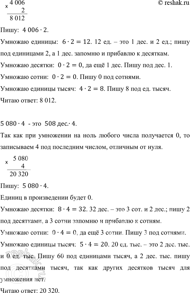
4 006
2
8 012
Пишу: 4 006•2.
Умножаю единицы: 6•2=12. 12 ед. – это 1 дес. и 2 ед.; пишу под единицами 2, а 1 дес. запомню и прибавлю к десяткам.
Умножаю десятки: 0•2=0, да ещё 1 дес. Пишу под дес. 1.
Умножаю сотни: 0•2=0. Пишу 0 под сотнями.
Умножаю единицы тысяч: 4•2=8. Пишу 8 под ед. тысяч.
Читаю ответ: 8 012.
5 080•4 - это 508 дес.•4.
Так как при умножении на ноль любого числа получается 0, то записываем 4 под последним числом, отличным от нуля.
5 080
4
20 320
Пишу: 5 080•4.
Единиц в произведении будет 0.
Умножаю десятки: 8•4=32. 32 дес. – это 3 сот. и 2 дес.; пишу 2 под десятками, а 3 сотни запомню и прибавлю к сотням.
Умножаю сотни: 0•4=0, да ещё 3 сотни. Пишу 3 под сотнями.
Умножаю единицы тысяч: 5•4=20. 20 ед. тыс. – это 2 дес. тыс. и 0 ед. тыс. Пишу 60 под единицами тысяч, а 2 дес. тыс. пишу под десятками тысяч, так как других десятков тысяч для умножения нет.
Читаю ответ: 20 320.
Похожие решебники
Популярные решебники 4 класс Все решебники
*К сожалению, временные проблемы с публикацией комментариев с мобильных устройств.