Упр.335 Часть 1 ГДЗ Дорофеев Петерсон 5 класс (Математика)
Решение #1
Решение #2

Рассмотрим вариант решения задания из учебника Дорофеев, Петерсон 5 класс, Бином:
335. Проверь истинность высказывания:
((320 + 85) · (3003 - 93 528 : 36) - 1025 · 160)/(390 156 : 78 - [638 774 - 304 · (617 + 89)] : 85 > = 2 1/5.
((320+85)•(3 003-93 528:36)-1 025•160)/(390 156:78-[638 774-304•(617+89)] :85) > =2 1/5
Для того, чтобы проверить истинность неравенства, необходимо найти значение выражения в правой части.
((320+85)•(3 003-93 528:36)-1 025•160)/(390 156:78-[638 774-304•(617+89)] :85)
Сначала найдём значение выражения в числителе.
Действия в числовых выражениях выполняются в следующем порядке:
- действия, записанные в скобках;
- умножение и деление;
- сложение и вычитание.
(320+85)•(3 003-93 528:36)-1 025•160=
=405•(3 003-93 528:36)-1 025•160=
=405•(3 003-2 598)-1 025•160=
=405•405-1 025•160=164 025-1 025•160=
=164 025-164 000=25
93528
36
72 2598
215
180
352
324
288
288
0
Пишем: 93 528:36.
Первое неполное делимое – 93 тысячи. Значит, в частном будет 4 цифры.
Делю тысячи: разделю 93 на 36, получу 2 – столько тысяч будет в частном.
Умножу 36 на 2, получу 72 – столько тысяч разделили.
Вычту: 93-72=21 – столько тысяч осталось разделить.
Делю сотни: 21 тысяча 5 сотен – это 215 сотен.
Разделю 216 на 36, получу 5 – столько сотен будет в частном.
Умножу 36 на 5, получу 180 – столько сотен разделили.
Вычту: 215-180=35 – столько сотен осталось разделить.
Делю десятки: 35 сотен 2 десятка – это 352 десятка.
Разделю 352 на 36, получу 9 – столько десятков будет в частном.
Умножу 36 на 9, получу 324 – столько десятков разделили.
Вычту: 352-324=28 – столько десятков осталось разделить.
Делю единицы: 28 десятков 8 единиц – это 288 единиц.
Разделю 288 на 36, получу 8 – столько единиц будет в частном.
Умножу 36 на 8, получу 288 – столько единиц разделили.
Вычту: 288-288=0 – единицы разделили все.
Читаю ответ: 2 598.
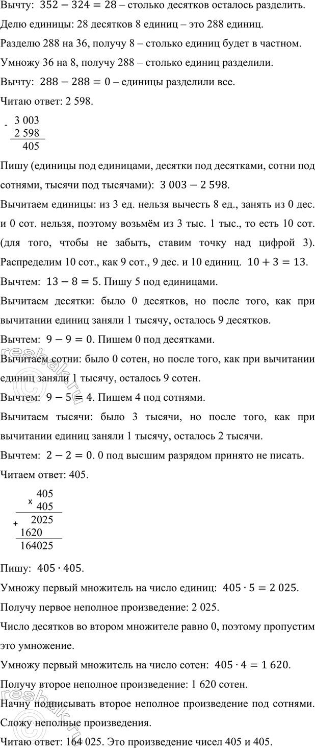
3 003
2 598
405
Пишу (единицы под единицами, десятки под десятками, сотни под сотнями, тысячи под тысячами): 3 003-2 598.
Вычитаем единицы: из 3 ед. нельзя вычесть 8 ед., занять из 0 дес. и 0 сот. нельзя, поэтому возьмём из 3 тыс. 1 тыс., то есть 10 сот. (для того, чтобы не забыть, ставим точку над цифрой 3). Распределим 10 сот., как 9 сот., 9 дес. и 10 единиц. 10+3=13.
Вычтем: 13-8=5. Пишу 5 под единицами.
Вычитаем десятки: было 0 десятков, но после того, как при вычитании единиц заняли 1 тысячу, осталось 9 десятков.
Вычтем: 9-9=0. Пишем 0 под десятками.
Вычитаем сотни: было 0 сотен, но после того, как при вычитании единиц заняли 1 тысячу, осталось 9 сотен.
Вычтем: 9-5=4. Пишем 4 под сотнями.
Вычитаем тысячи: было 3 тысячи, но после того, как при вычитании единиц заняли 1 тысячу, осталось 2 тысячи.
Вычтем: 2-2=0. 0 под высшим разрядом принято не писать.
Читаем ответ: 405.
405
405
2025
1620
164025
Пишу: 405•405.
Умножу первый множитель на число единиц: 405•5=2 025.
Получу первое неполное произведение: 2 025.
Число десятков во втором множителе равно 0, поэтому пропустим это умножение.
Умножу первый множитель на число сотен: 405•4=1 620.
Получу второе неполное произведение: 1 620 сотен.
Начну подписывать второе неполное произведение под сотнями. Сложу неполные произведения.
Читаю ответ: 164 025. Это произведение чисел 405 и 405.
Произведение 1 025•160, это произведение 1 025 и 16 десятков.
1025
16
6150
1025
16400
Пишу: 1 025•16.
Умножу первый множитель на число единиц: 1 025•6=6 150.
Получу первое неполное произведение: 6 150.
Умножу первый множитель на число десятков: 1 025•1=1 025.
Получу второе неполное произведение: 1 025 десятков.
Начну подписывать второе неполное произведение под десятками. Сложу неполные произведения.
Допишу к получившемуся произведению справа 0.
Читаю ответ: 164 000. Это произведение чисел 1 025 и 160.
Найдём значение выражения в знаменателе.
390 156:78-[638 774-304•(617+89)] :85=
=390 156:78-[638 774-304•706] :85=
=390 156:78-[638 774-214 624] :85=
=390 156:78-424 150:85=5 002-424 150:85=
=5 002-4 990=12
617
89
706
Пишу (единицы под единицами, десятки под десятками):617+89.
Складываем единицы: 7+9=16. 16 ед. – это 1 дес. 6 ед.; пишу 6 под единицами, а 1 десяток запомню и прибавлю к десяткам.
Складываем десятки: 1+8=9, да ещё 1.
9+1=10. 10 десятков – это 1 сотня 0 десятков; пишу 0 под десятками, а 1 сотню запомню и прибавлю к сотням.
Было 6 сотен, да ещё 1. 6+1=7. Пишу 7 под сотнями.
Читаю ответ: 706.
304
706
1824
2128
214624
Пишу: 304•706.
Умножу первый множитель на число единиц: 304•6=1 824.
Получу первое неполное произведение: 1 824.
Число десятков во втором множителе равно 0, поэтому пропустим это умножение.
Умножу первый множитель на число сотен: 304•7=2 128.
Получу второе неполное произведение: 2 128 сотен.
Начну подписывать второе неполное произведение под сотнями. Сложу неполные произведения.
Читаю ответ: 214 624. Это произведение чисел 304 и 706.
390156
78
390 5002
156
156
0
Пишем: 390 156:78.
Первое неполное делимое – 390 тысяч. Значит, в частном будет 4 цифры.
Делю тысячи: разделю 390 на 78, получу 5 – столько тысяч будет в частном.
Умножу 78 на 5, получу 390 – столько тысяч разделили.
Вычту: 390-390=0 – тысячи разделили все.
Делю сотни: 1 сотню нельзя разделить на 78 так, чтобы в частном получились сотни, поэтому пишем в частном 0.
Делю десятки: 1 сотня 5 десятков – это 15 десятков. 15 десятков нельзя разделить на 78 так, чтобы в частном получились десятки, поэтому пишем в частном 0.
Делю единицы: 15 десятков 6 единиц – это 156 единиц.
Разделю 156 на 78, получу 2 – столько единиц будет в частном.
Умножу 78 на 2, получу 156 – столько единиц разделили.
Вычту: 156-156=0 – единицы разделили все.
Читаю ответ: 5 002.
424150
85
340 4990
841
765
765
765
0
Пишем: 424 150:85.
Первое неполное делимое – 424 тысячи. Значит, в частном будет 4 цифры.
Делю тысячи: разделю 424 на 85, получу 4 – столько тысяч будет в частном.
Умножу 85 на 4, получу 340 – столько тысяч разделили.
Вычту: 424-340=84 – столько тысяч осталось разделить.
Делю сотни: 84 тысячи 1 сотня – это 841 сотня.
Разделю 841 на 85, получу 9 – столько сотен будет в частном.
Умножу 85 на 9, получу 765 – столько сотен разделили.
Вычту: 841-765=76 – столько сотен осталось разделить.
Делю десятки: 76 сотен 5 десятков – это 765 десятков.
Разделю 765 на 85, получу 9 – столько десятков будет в частном.
Умножу 85 на 9, получу 765 – столько десятков разделили.
Вычту: 765-765=0 – десятки разделили все.
Осталось 0 единиц, поэтому пишем в частном 0, так как при делении 0 на любое число, получится 0.
Читаю ответ: 4 990.
Получили, что ((320+85)•(3 003-93 528:36)-1 025•160)/(390 156:78-[638 774-304•(617+89)] :85)=25/12=2 1/12
2 1/12 > =2 1/5 - ложно, так как, при сравнении дробей с одинаковыми числителями, больше та дробь, знаменатель которой меньше, то есть 1/12= < 1/5
Таким образом, исходное неравенство ложно.
Популярные решебники 5 класс Все решебники
*К сожалению, временные проблемы с публикацией комментариев с мобильных устройств.