Урок 32 Часть 1 ГДЗ Петерсон 3 класс (Математика)
Решение #1 (Учебник 2022)
Решение #2 (Учебник 2012)

Рассмотрим вариант решения задания из учебника Петерсон 3 класс, Просвещение:
1. Запиши цифрами числа:
а) 367 тыс. 4 ед. б) 214 млн 56 ед. в) 4 млрд 85 млн
2. Запиши числа в виде суммы разрядных слагаемых:
а) 7802 б) 470 502 в) 1 006 090
3. Найди сумму:
а) 5000 + 200 + 40 + 1 г) 900 000 + 3000 + 200 + 70
б) 8000 + 600 + 5 д) 4 000 000 + 50 000 + 80 + 6
в) 20 000 + 4000 + 600 + 30 + 4 е) 10 000 000 + 600 000 + 400 + 5
4. Сравни:
8549 ? 31 047 4**** ? 1****
22 222 ? 55 555 **9 ? ***8
60 384 016 ? 60 184 029 6*** ? 2****
5. Выполни действия. Проверь результаты с помощью калькулятора.
а) 20 000 - 2075 в) 2 940 759 + 83 246
б) 906 020 - 99 804 г) 5 200 740 - 260 938
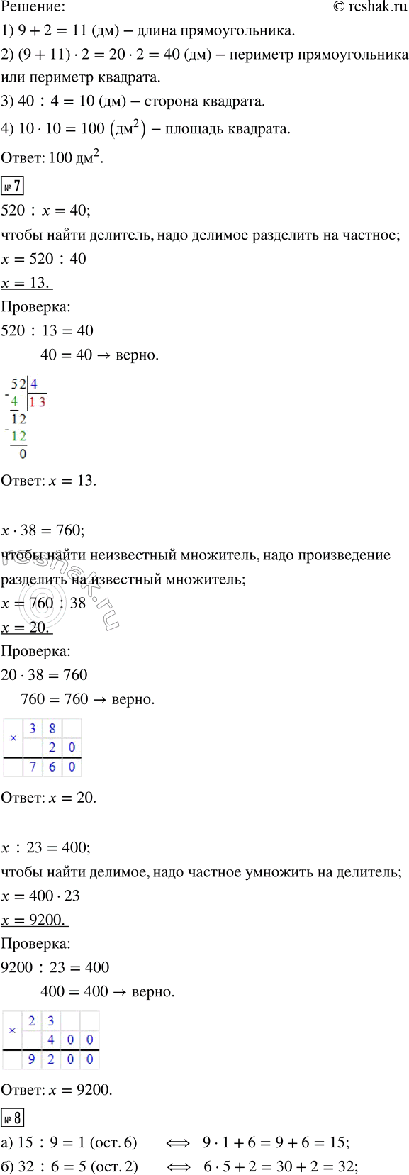
6. Ширина прямоугольника 9 дм, а длина - на 2 дм больше. Найди площадь квадрата с тем же периметром, что и у данного прямоугольника.
7. Реши уравнения с комментированием и сделай проверку:
520 : х = 40 х · 38 = 760 х : 23 = 400
8. Выполни деление с остатком и сделай проверку:
а) 15 : 9 б) 32 : 6 в) 57 : 4 г) 73 : 14
9. БЛИЦтурнир
а) Дети собрали 4 банки малины по d кг в каждой банке. На варенье израсходовали с кг. Сколько килограммов малины ещё осталось?
б) Мама купила а яблок. Из них b яблок были ещё зелёные, и она их отложила. Остальные яблоки она разделила поровну между четырьмя детьми. Сколько яблок досталось каждому ребёнку?
10. Запиши множества с помощью фигурных скобок или знака ?:
а) А - множество летних месяцев года;
б) В - множество пальцев одной руки;
в) D - множество крылатых зайцев;
г) F - множество делителей числа 12;
д) Е - множество двузначных чисел, кратных 15;
е) С - множество букв в слове «математика».
11. Составь программу действий и вычисли:
а) (80 : 4 - 60 : 30) · 5 + 96 : 3 б) 56 : 4 + 2 · (120 : 6 - 80 : 20)
12. Найди на рисунке все пары пересекающихся прямых. Имеются ли на этом рисунке параллельные прямые, перпендикулярные прямые?
13. Известно, что 25 · 12 = 300. Используя данное равенство, найди значения выражений:
300 : 25 25 · 13 25 · 11 12 · 24
300 : 12 13 · 25 11 · 25 24 · 12
14. Где надо поставить скобки, чтобы равенства стали верными?
а) 90 : 2 · 5 - 5 = 0 в) 80 : 8 + 12 · 4 = 16
б) 60 : 5 - 2 · 7 = 70 г) 40 : 2 · 4 + 2 · 5 = 20
15. Старинная задача
Один господин встретил знакомую семью, состоящую из деда, отца и сына, и спросил, сколько им лет. «Нам всем вместе 100 лет», - ответил за всех дед. Тогда господин спросил отца: «Скажите же, сколько вам лет?» - «Мне вместе с сыном 45 лет, - ответил отец, - а сын на 25 лет моложе меня». Так любопытному господину и не пришлось узнать, сколько лет каждому из них. Не сообразишь ли ты?
1. а) На одной чашке весов лежит кусок сыра в 700 г, а на другой — гиря в 1 кг. Какие гири надо положить на первую чашку, чтобы весы были в равновесии?
б) На одной чашке весов лежит арбуз массой 4 кг 800 г, а на другой - дыня массой 5 кг. Какой гирей можно их уравновесить?
в) У продавца есть одна гиря в 100 г и две гири по 200 г. Какую ещё гирю ему нужно взять, чтобы получился килограмм?
2. Вырази в граммах:
а) 4 кг; б) 39 кг; в) 147 кг; г) 6 кг 628 г;
д) 5 кг 200 г; е) 5 кг 20 г; ж) 5 кг 2 г.
3. Вырази в килограммах:
а) 6000 г; б) 28 000 г; в) 70 000 г;
г) 920 000 г; д) 1 000 000 г.
4. Вырази в килограммах и граммах:
а) 9675 г; б) 14 300 г; в) 21 060 г; г) 7004 г.
5. В одном куске колбасы 1 кг 300 г, а в другом на 400 г меньше. Сколько колбасы в обоих кусках?
6. Петя купил 1 кг 700 г винограда, а Вася — на 500 г больше. Сколько винограда купили они вместе?
7. В двух мешках 78 кг 400 г муки. В первом мешке 35 кг 600 г муки. На сколько второй мешок тяжелее первого?
8. Сравни, если это возможно:
15 кг 900 г ? 16 400 г 3 кг ? 999 г 85 кг ? 85 км
9. Запиши в таблице, из каких гирь можно составить данную массу (число гирь должно быть наименьшим):
10. Выполни действия:
а) 380 658 + 9542; 1 800 340 - 685 539; 56 387 014 - 4 914 658.
б) 5600 · 4; 9700 · 30; 490 · 800; 72 000 · 60.
в) 75 : 7; 28 : 8; 64 : 6; 83 : 9.
г) 40 000 : 8000; 630 000 : 7000.
11. БЛИЦтурнир
а) На двух полках стоит по а книг, а на трёх других — по b книг. Сколько книг стоит на всех этих полках?
б) На шести полках стояло по с книг. Их переставили на d полок, поровну на каждую. Сколько теперь книг стоит на каждой полке?
в) Оля прочитала в январе n книг, в феврале — в 2 раза больше, чем в январе, а в марте — на 3 книги меньше, чем в феврале. Сколько книг прочитала Оля за эти 3 месяца?
г) На первой полке стояло а книг, а на второй — b книг. С первой полки сняли x книг, а со второй — у книг. Сколько всего книг осталось на этих полках?
12. Расшифруй название животного, расположив ответы примеров в порядке возрастания и сопоставив им соответствующие буквы:
(Р) 420 : 6 (Г) 40 · 5 (С) 280 : 7
(И) 160 : 2 (К) 9 · 600 (Б) 800 : 2
(П) 350 : 7 (О) 80 · 60 (Н) 300 : 3
13. Реши уравнения:
х - 5916 = 18 124 70 815 - х = 2129 x + 79 105 = 403 560
14. Нарисуй пропущенную фигуру:
Популярные решебники 3 класс Все решебники
*К сожалению, временные проблемы с публикацией комментариев с мобильных устройств.