Урок 31 Часть 1 ГДЗ Петерсон 3 класс (Математика)
Решение #1 (Учебник 2022)
Решение #2 (Учебник 2012)

Рассмотрим вариант решения задания из учебника Петерсон 3 класс, Просвещение:
1. Запиши цифрами числа:
а) 28 тыс. 12 ед. б) 15 млн 2 тыс. 320 ед. в) 58 млн 6 тыс.
2. а) Вырази число 17 000 в десятках; в сотнях; в тысячах.
б) Вырази число 5 320 000 в десятках; в тысячах; в десятках тысяч.
3. (Устно.) Найди значения выражений:
639 999 + 1 87 905 - 300 53 997 + 840 + 3 + 160
3 200 000 - 1 218 520 + 40 000 9 000 000 + 70 000 + 400 + 10
4. Вычисли суммы. Проверь результаты с помощью калькулятора.
а) 325 + 7260 + 68 в) 6084 + 25 615 + 82 + 705
б) 9593 + 724 + 32 807 г) 80 088 + 232 + 7509 + 67
5. Составь программу действий и вычисли:
а) 6058 + (73 942 - 35 092)
б) 802 620 - (20 000 - 4634) + 64 589
6. По железной дороге от Бреста до Москвы 1099 км, от Москвы до Екатеринбурга - 1667 км, от Екатеринбурга до Новосибирска - 1524 км, а от Новосибирска до Иркутска - 1851 км. Чему равно расстояние от Бреста до Иркутска по этой железной дороге?
7. Реши уравнения с комментированием и сделай проверку:
х : 72 = 10 600 : х = 100 х · 10 = 350 540 : х = 54
8. Длина прямоугольника равна 12 см, а ширина - в 2 раза меньше длины. Найди площадь квадрата с тем же периметром, что и у данного прямоугольника.
9. Нарисуй прямую АВ и отметь на ней точку С. Сколько образовалось лучей? Назови их.
10. Что общего в выражениях:
а · 15 + а 5 · (3 · b) 7 · а + 8 · а
На какие группы их можно разбить?
11. БЛИЦтурнир
а) С одной грядки собрали а кабачков, а с другой - b кабачков. Их разложили в корзины по 10 кабачков в каждую. Сколько корзин потребовалось?
б) Папа привёз для сада саженцы яблонь. После того как посадили 2 ряда по n яблонь в каждом, осталось ещё m саженцев. Сколько саженцев яблонь привёз папа?
12. Выполни действия. Что общего в примерах каждого столбика?
6 · 8 54 : 9 24 · 3 58 : 2 96 : 16 37 : 4
7 · 5 42 : 7 5 · 18 87 : 3 96 : 12 73 : 8
13. Вычисли. Расшифруй названия птиц. Найди о них информацию в энциклопедии или Интернете.
(К) 80 : 5 + 28 (М) 18 + 32 : 2 (Г) 91 : 13 · 10
(А) 4 · 16 - 38 (Е) (18 + 32) : 2 (О) 8 · (72 : 24);
(Н) 68 : (13 - 9) (Ч) 100 - 18 · 3 (Л) 60 : 3 - 75 : 5
(Б) (49 + 29) : 6 (Т) (100 - 18) · 3 (Ы) 42 : 3 + 27 · 3
14. Задача-шутка
Продолжи ряд на 2 буквы, сохраняя закономерность: О, Д, Т, Ч, П, ...
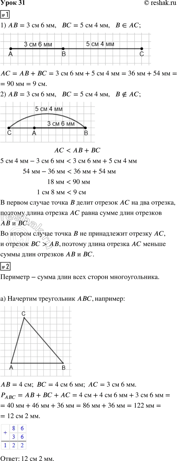
1. Начерти отрезок АВ = 3 см 6 мм и отрезок ВС = 5 см 4 мм так, чтобы:
1) В ? АС; 2) В ? АС.
В каждом из этих случаев сравни длину отрезка АС с суммой длин отрезков АВ и ВС. Что ты наблюдаешь? Как объяснить полученный результат?
2. а) Начерти треугольник АВС. Измерь его стороны и найди периметр.
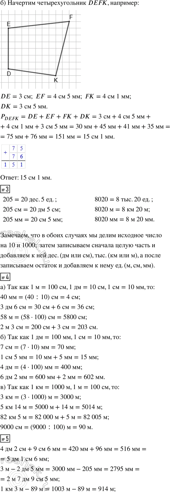
б) Выполни то же задание для четырёхугольника DEFK. Вырази в указанных единицах измерения. Что ты замечешь?
205 = ? д. ? ед. 8020 = ? тыс. ? ед.
205 см = ? дм ? см 8020 м = ? км ? м
205 мм = ? см ? мм 8020 мм = ? м ? мм
4. Вырази:
а) в сантиметрах: 40 мм; 3 дм 6 см; 58 м; 2 м 3 см;
б) в миллиметрах: 7 см; 1 см 5 мм; 4 дм; 6 дм 2 мм;
в) метрах: 3 км; 5 км 14 м; 82 км 5 м; 9000 см.
5. Выполни действия:
4 дм 2 см + 9 см 6 мм 7 м 2 дм 5 см + 24 м 72 см
3 м - 2 дм 5 мм 6 км - 4 км 32 м
1 км 3 м - 89 м 90 м 2 см - 6 м 4 дм 2 см
5 дм 9 см 3 мм + 47 мм 2 дм 98 мм + 4 м 2 мм
6. Прочитай задачи. Можно ли их решить? Почему?
а) Андрей купил 4 конфеты. Сколько денег он заплатил?
б) Сколько платьев можно сшить из 60 м ткани?
в) Игорю — 8 лет, а Денису — 10 лет. На сколько сантиметров Денис выше Игоря?
Определи, каких данных недостает, придумай для них значения и реши эти задачи.
7. Выполни действия:
а) 396 579 + 83 624; 530 217 - 482 635; 2 039 455 + 82 167 + 714 305.
б) 7800 · 7; 6800 · 90; 820 · 800; 95 000 · 300.
в) 2500 : 50; 3000 : 60; 20 000 : 400; 35 000 : 700.
8. Найди значения выражений а + 3 · b и (а +3 ) · b, если а = 5, b = 10. Что интересного в этих выражениях? Прочитай их, называя последнее действие.
9. а) В двух одинаковых купейных вагонах поезда 72 места. Сколько мест в 5 таких купейных вагонах?
б) За 3 одинаковых батона хлеба заплатили 54 руб., а за 2 одинаковые булочки — 30 руб. Сколько денег останется от 150 руб., если купить такие 4 батона и 3 булочки?
10. Бримазище нашёл 96 шклидулок, а бримазёнок — на 64 шклидулки меньше. Сколько шклидулок нашли они вместе? Во сколько раз больше шклидулок нашёл бримазище, чем бримазёнок?
11. Составь программу действий и вычисли:
а) 9 · 4 : 6 + (18 + 22) : 8 - 48 : (3 · 8 - 2 · 9);
б) 5 · (30 - 7 · 3) · (50 - 18) : (28 : 7) + 81 : 9 · 7.
12. Вычисли устно. Что ты замечаешь? Где нарушена закономерность?
9 · 8 16 · 3 5 · 19 6 · 90 70 · 40
72 : 9 48 : 16 95 : 5 5400 : 6 2800 : 40
72 : 8 48 : 3 95 : 19 5400 : 90 2800 : 70
13. Напиши число, являющееся суммой:
а) 5 тысяч, 5 сотен и 5 единиц;
б) 149 тысяч и 149 единиц;
в) 11 тысяч, 11 сотен и 11 единиц;
г) 386 тысяч, 386 сотен и 386 единиц.
14. Возраст старика Хоттабыча записывается числом с разными цифрами. Известно, что:
а) если первую и последнюю цифру зачеркнуть, то получится наименьшее из двузначных чисел, сумма цифр которых равна 13;
б) первая цифра больше последней в 4 раза.
Сколько лет Хоттабычу?
15. Соня положила в коробку 4 зелёных круга, 6 треугольников и 3 синих многоугольника, а всего 11 фигурок. Сколько синих треугольников положила Соня?
16. Подбери, если это возможно, значения x, удовлетворяющие равенствам:
х · х - 25 = 0 х · х + 1 = 0 (х - х) · 4 = 0
Всегда ли есть решение? Существует ли несколько решений?
17. Нарисуй недостающие фигуры:
Популярные решебники 3 класс Все решебники
*К сожалению, временные проблемы с публикацией комментариев с мобильных устройств.