Стр.31 Часть 1 ГДЗ Дорофеев Миракова 4 класс (Математика)
Решение #1
Решение #2

Рассмотрим вариант решения задания из учебника Дорофеев, Миракова, Бука 4 класс, Просвещение:
4. Вычисли значения выражений.
156 - 28 : 4 · 2 + 58 408 : 8 + 57 · 5 - 23 · 6
352 + 256 : 4 - 108 · 2 568 : 4 · 6 - 342 : 9 + 96
5. За день с почты отправили 8 заказных писем и 12 простых. Отгравка одного заказного письма стоит 12 р., а отгравка простого — 7 р. Сколько денег заплатили за отправку всех этих писем?
6. Сравни значения выражений.
100 : 5 · 2 и 100 : (5 · 2) 6 · 10 · 5 : 2 и 6 · (10 · 5 : 2)
25 · (2 · 3) и 25 · 2 · 3 120 : 2 · 8 : 4 и 120 : (2 · 8 : 4)
7. Мама купила одинаковое количество килограммов груш и яблок. Цена 1 кг груш 60 р., а цена 1 кг яблок 40 р. Сколько килограммов груш и сколько килограммов яблок купила мама, если за всю покупку она заплатила 200 р.?
8. У Кости 57 марок. Одна страница альбома вмещает не более 15 марок. Сколько таких страниц нужно для того, чтобы на них уместились все марки? Сколько ещё марок нужно приобрести Косте, чтобы заполнить все пустые места на последней из этих страниц?
9. На рисунке изображена фигура, составленная из 17 спичек. Она разделена на 6 одинаковых квадратов. Догадайся, как убрать 5 спичек, не перекладывая остальные, так, чтобы осталось всего 3 квадрата.
4.
Если в выражении нет скобок, и оно содержит действия обеих ступеней, то сначала выполняют действия второй ступени (умножение и деление), а потом действия первой ступени (сложение и вычитание).
3 1 2 4
156-28:4•2+58=156-7•2+58=156-14+58=
=142+58=200
3 1 4 2
352+256:4-108•2=352+64-108•2=
=352+64-216=416-216=200
256 4
24 64
16
16
0
Пишем: 256:4.
Первое неполное делимое – 25 десятков. Значит, в частном будет 2 цифры.
Делю десятки: разделю 25 на 4, получу 6 – столько десятков будет в частном.
Умножу 4 на 6, получу 24 – столько десятков разделили.
Вычту: 25-24=1 – столько десятков осталось разделить.
Делю единицы: 1 десяток 6 единиц – это 16 единиц.
Разделю 16 на 4, получу 4 - столько единиц будет в частном.
Умножу 4 на 4, получу 16 - столько единиц разделили.
Вычту: 16-16=0 – единицы разделили все.
Читаю ответ: 64.
108
2
216
Пишу: 108•2.
Умножаю единицы: 8•2=16. 16 ед. – это 1 дес. 6 единиц; пишу 6 под единицами, а 1 десяток запомню и прибавлю к десяткам.
Умножаю десятки: 0•2=0, да ещё 1.
0+1=1. Пишу 1 под десятками.
Умножаю сотни: 1•2=2. Пишу 2 под сотнями.
Читаю ответ: 216.
1 4 2 5 3
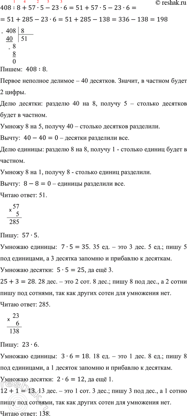
408:8+57•5-23•6=51+57•5-23•6=
=51+285-23•6=51+285-138=336-138=198
408 8
40 51
8
8
0
Пишем: 408:8.
Первое неполное делимое – 40 десятков. Значит, в частном будет 2 цифры.
Делю десятки: разделю 40 на 8, получу 5 – столько десятков будет в частном.
Умножу 8 на 5, получу 40 – столько десятков разделили.
Вычту: 40-40=0 – десятки разделили все.
Делю единицы: разделю 8 на 8, получу 1 - столько единиц будет в частном.
Умножу 8 на 1, получу 8 - столько единиц разделили.
Вычту: 8-8=0 – единицы разделили все.
Читаю ответ: 51.
57
5
285
Пишу: 57•5.
Умножаю единицы: 7•5=35. 35 ед. – это 3 дес. 5 ед.; пишу 5 под единицами, а 3 десятка запомню и прибавлю к десяткам.
Умножаю десятки: 5•5=25, да ещё 3.
25+3=28. 28 дес. – это 2 сот. 8 дес.; пишу 8 под дес., а 2 сотни пишу под сотнями, так как других сотен для умножения нет.
Читаю ответ: 285.
23
6
138
Пишу: 23•6.
Умножаю единицы: 3•6=18. 18 ед. – это 1 дес. 8 ед.; пишу 8 под единицами, а 1 десяток запомню и прибавлю к десяткам.
Умножаю десятки: 2•6=12, да ещё 1.
12+1=13. 13 дес. – это 1 сот. 3 дес.; пишу 3 под дес., а 1 сотню пишу под сотнями, так как других сотен для умножения нет.
Читаю ответ: 138.
336
138
198
Пишу (единицы под единицами, десятки под десятками, сотни под сотнями): 336-138.
Вычитаем единицы: из 6 единиц нельзя вычесть 8 единиц, поэтому возьмём из 2 десятков 1 десяток, то есть 10 единиц (для того, чтобы не забыть, ставим точку над цифрой 3). 10+6=16.
Вычтем: 16-8=8. Пишу 8 под единицами.
Вычитаем десятки: было 3 десятка, но после того, как заняли 1 десяток при вычитании единиц, осталось 2 десятка. Из 2 десятков нельзя вычесть 3 десятка, поэтому возьмём из 3 сотен 1 сотню, то есть 10 десятков. 10+2=12.
Вычтем: 12-3=9. Пишем 9 под десятками.
Вычитаем сотни: было 3 сотни, но 1 сотню заняли при вычитании десятков, осталось 2 сотни.
Вычтем: 2-1=1. Пишем 1 под сотнями.
Читаем ответ: 198.
1 2 4 3 5
568:4•6-342:9+96=142•6-342:9+96=
=852-342:9+96=852-38+96=814+96=910
568 4
4 142
16
16
8
8
0
Пишем: 568:4.
Первое неполное делимое – 5 сотен. Значит, в частном будет 3 цифры.
Делю сотни: разделю 5 на 4, получу 1 – столько сотен будет в частном.
Умножу 4 на 1, получу 4 – столько сотен разделили.
Вычту: 5-4=1 – столько сотен осталось разделить.
Делю десятки: 1 сотня 6 десятков – это 16 десятков.
Разделю 16 на 4, получу 4 – столько десятков будет в частном.
Умножу 4 на 4, получу 16 – столько десятков разделили.
Вычту: 16-16=0 – десятки разделили все.
Делю единицы: разделю 8 на 4, получу 2 - столько единиц будет в частном.
Умножу 4 на 2, получу 8 - столько единиц разделили.
Вычту: 8-8=0 – единицы разделили все.
Читаю ответ: 142.
142
6
852
Пишу: 142•6.
Умножаю единицы: 2•6=12. 12 ед. – это 1 дес. 2 ед.; пишу 2 под единицами, а 1 десяток запомню и прибавлю к десяткам.
Умножаю десятки: 4•6=24, да ещё 1.
24+1=25. 25 дес. – это 2 сот. 5 дес.; пишу 5 под дес., а 2 сотни запомню и прибавлю к сотням.
Умножаю сотни: 1•6=6, да ещё 2.
6+2=8. Пишу 8 под сотнями.
Читаю ответ: 852.
852
38
814
Пишу (единицы под единицами, десятки под десятками):
852-38.
Вычитаем единицы: из 2 единиц нельзя вычесть 8 единиц, поэтому возьмём из 5 десятков 1 десяток, то есть 10 единиц (для того, чтобы не забыть, ставим точку над цифрой 5). 10+2=12.
Вычтем: 12-8=4. Пишу 4 под единицами.
Вычитаем десятки: было 5 десятков, но после того, как заняли 1 десяток при вычитании единиц, осталось 4 десятка.
Вычтем: 4-3=1. Пишем 1 под десятками.
Спускаем в ответ 8 сотен.
Читаем ответ: 814.
8.
Запишем краткое условие задачи.
Всего - 57 марок
1 страница - не более 15 марок
Сколько нужно страниц для всех марок - ? страниц
Сколько ещё нужно марок, чтобы заполнить страницы полностью - ? марок
Мы знаем, что одна страница вмещает не более 15 марок.
Для того, чтобы узнать, сколько необходимо страниц для всех марок, разделим 57 на 15.
57:15=3 (ост.12).
Это означает, что полностью заполнены 3 страницы и ещё одна страница заполнена не полностью.
Остаток 12 означает, что 12 марок на ещё одной странице.
Значит, необходимо 4 страницы.
Страница вмещает 15 марок, а на одной из страниц их 12.
Значит, для того, чтобы найти, сколько ещё необходимо марок, чтобы заполнить страницы полностью, вычтем 12 из 15.
15-12=3 (марки) – необходимо, чтобы заполнить страницы полностью.
Ответ: 4 страницы; необходимо ещё 3 марки.
Похожие решебники
Популярные решебники 4 класс Все решебники
*размещая тексты в комментариях ниже, вы автоматически соглашаетесь с пользовательским соглашением