Урок 3 Часть 1 ГДЗ Петерсон 3 класс (Математика)
Решение #1 (Учебник 2022)
Решение #2 (Учебник 2012)

Рассмотрим вариант решения задания из учебника Петерсон 3 класс, Просвещение:
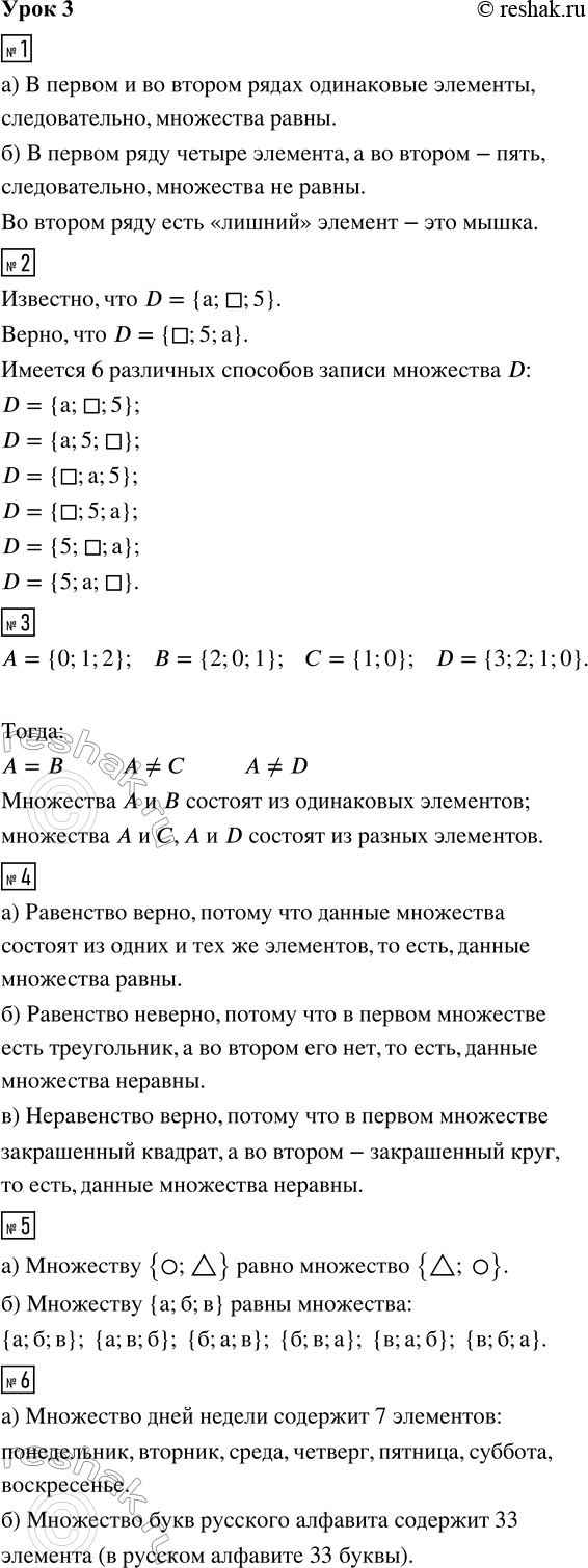
1. а) Сравни элементы множеств в первом и во втором рядах. Есть ли в первом ряду элемент, которого нет во втором ряду? Есть ли во втором ряду элемент, которого нет в первом ряду?
б) Сравни множества в первом и во втором рядах. В каком ряду есть «лишний» элемент?
2. D = {a; ?; 5}. Верно ли, что D = {?; 5; a}. Сколько имеется различных способов записи множества D с помощью фигурных скобок?
3. Пусть А = {0; 1; 2}. Какие из множеств В = {2; 0; 1}, С = {1; 0}, D = {3; 2; 1; 0} равны множеству А, а какие ему не равны? Сделай записи и объясни их.
4. Верны ли записи? Обоснуй свой ответ.
5. Запиши множество всеми возможными способами:
1) {?; ?}; 2) {а; б; в}.
6. Сколько элементов содержит:
а) множество дней недели;
б) множество букв русского алфавита;
в) множество хвостов у кошки Мурки;
г) множество носов у Пети;
д) множество коров, пасущихся на Луне?
7. а) Растут ли около вашей школы тропические пальмы? Каким является множество пальм, растущих около вашей школы?
б) Каким является множество шестиногих лошадей? Двухлетних детей в вашем классе? Крокодилов в Москве-реке?
в) Назови свой пример описания пустого множества.
8. Найди правильное обозначение пустого множества:
9. Как найти площадь прямоугольника? Как найти его неизвестную сторону? Найди х по рисункам:
10. а) Длина прямоугольника равна 6 см, а ширина - 2 см. Построй этот прямоугольник, найди его периметр и площадь.
б) Площадь прямоугольного участка земли равна 600 м^2, а ширина - 20 м. Найди длину этого прямоугольника.
11. Построй графическую модель и реши уравнения с комментированием:
х · 8 = 72 28 : х = 4 х : 7 = 5
12. Положи на точки прозрачную плёнку и соедини последовательно ответы примеров. Отгадай, кто это.
1) 7 · 9 7) 14 : 7 13) 2 · 6 : 3
2) 8 · 6 8) 7 · 8 14) 6 · 4 : 8
3) 9 · 9 9) 5 · 5 15) 27 : 3 · 2
4) 7 · 4 10) 4 · 8 16) 36 : 4 · 6
5) 30 : 6 11) 6 · 7 17) 3 · 7 · 3
6) 40 : 5 12) 3 · 5
13. Составь выражение и найди его значение, если а = 12, b = 3, с = 2:
«Володя высадил на первой грядке а кустов клубники, на второй грядке - на b кустов больше, чем на первой, а на третьей - на с кустов меньше, чем на первой грядке. Сколько всего кустов клубники посадил Володя?»
14. Справа нарисована фигура, составленная из клеточек. Что нельзя вырезать из этой фигуры?
1. Сравни элементы множеств в первом и во втором рядах. Есть ли в первом ряду элемент, которого нет во втором ряду? Есть ли во втором ряду элемент, которого нет в первом ряду?
2. Сравни множества в первом и во втором рядах. В каком ряду есть «лишний» элемент?
3. Верно ли записаны равенства и неравенство? Почему?
4. Пусть А = {0; 1; 2}. Какие из множеств В = {2; 0; 1}, С = {1; 0}, D = {3; 2; 1; 0} равны множеству А, а какие ему не равны? Сделай записи и объясни их.
5. D = {a; ?; 5}. Запиши множество А, равное множеству D, и множество В, не равное множеству D.
6. а) Запиши все множества, равные множеству {?; ?};
б) Запиши все множества, равные множеству {а; б; в}.
7. Сколько элементов содержит: а) множество дней недели; б) множество парт в первом ряду; в) множество букв русского алфавита; г) множество хвостов у кошки Мурки; д) множество носов у Пети; е) множество лошадей, пасущихся на Луне?
8. а) Растут ли около вашей школы тропические пальмы? Каково множество пальм, растущих около вашей школы?
б) Каково множество шестиногих лошадей? Двухлетних детей в твоем классе? Крокодилов в Москве-реке?
в) Придумай несколько примеров пустого множества.
9. Найди правильное обозначение пустого множества, а остальные зачеркни:
10. а) Во сколько раз 56 больше, чем 8? Во сколько раз 8 меньше, чем 56?
б) На сколько единиц 56 больше, чем 8? На сколько 8 меньше, чем 56?
11. БЛИЦтурнир
а) Шапка стоит а руб., а пальто — в 9 раз дороже. Сколько стоят пальто и шапка вместе?
б) Масса арбуза b кг, а масса тыквы на 2 кг меньше. Какова общая масса арбуза и тыквы?
в) В ведро входит с л воды, а в кастрюлю — в 7 раз меньше. На сколько объём этого ведра больше объёма этой кастрюли?
г) В куске было d м ткани. Из этой ткани сшили 8 одинаковых платьев, расходуя на каждое платье по n м. Сколько метров ткани осталось в куске?
12. Отгадай, кто это, последовательно соединив точки, соответствующие ответам примеров.
1) 7 · 9 7) 14 : 7 13) 2 · 6 : 3
2) 8 · 6 8) 7 · 8 14) 6 · 4 : 8
3) 9 · 9 9) 5 · 5 15) 27 : 3 · 2
4) 7 · 4 10) 4 · 8 16) 36 : 4 · 6
5) 30 : 6 11) 6 · 7 17) 3 · 7 · 3
6) 40 : 5 12) 3 · 5
Популярные решебники 3 класс Все решебники
*К сожалению, временные проблемы с публикацией комментариев с мобильных устройств.