Урок 28 Часть 1 ГДЗ Петерсон 3 класс (Математика)
Решение #1 (Учебник 2022)
Решение #2 (Учебник 2012)

Рассмотрим вариант решения задания из учебника Петерсон 3 класс, Просвещение:
1. Прочитай числа. Сколько единиц у каждого из них в разряде десятков тысяч? Сколько всего десятков тысяч?
6 009 916 480 93 001 082 564
32 730 000 020 800 026 740 005
2. Запиши и прочитай числа:
а) 7 тыс. 38 ед. в) 2 млн 405 тыс. 9 ед.
б) 406 тыс. 2 ед. г) 53 млрд 8 млн 16 ед.
3. Модели каких чисел изображены? Вырази эти числа в сотнях и единицах, десятках и единицах.
4. Сколько сотен и единиц в числе 36 007? Сделай вывод: как выразить любое натуральное число в заданных единицах счёта?
5. Вырази числа в указанных единицах счёта:
а) 5070 в тысячах и десятках;
б) 24 803 в тысячах и единицах;
в) 6 319 000 в миллионах и тысячах;
г) 31 584 702 в миллионах, тысячах и единицах;
д) 49 305 064 в сотнях тысяч, сотнях и единицах;
е) 58 120 900 в миллионах, тысячах и десятках.
6. Вырази числа в тысячах и единицах, а длины - в километрах и метрах. Что ты замечаешь?
а) 6328 б) 25 043 в) 88 808 г) 975 004
6328 м 25 043 м 88 808 м 975 004 м
7. Запиши цифрами числа, а длины вырази в метрах. Сравни примеры каждого столбика. Что ты замечаешь?
а) 4 тыс. 17 ед. б) 37 тыс. 258 ед. в) 752 тыс. 9 ед. г) 94 тыс.
4 км 17 м 37 км 258 м 752 км 9 м 94 км
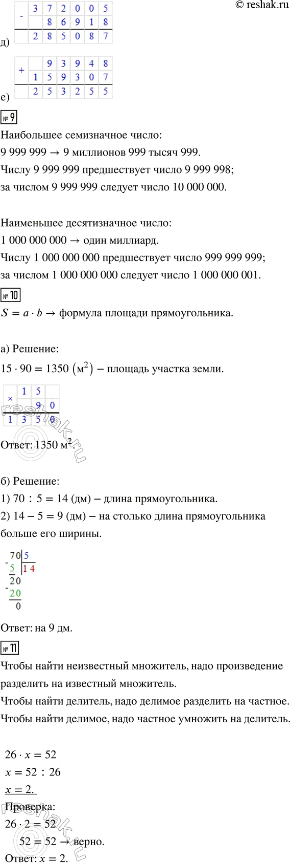
8. Выполни действия. Проверь результаты с помощью калькулятора.
а) 9072 + 389 в) 38 829 + 64 217 д) 372 005 - 86 918
б) 578 254 - 129 496 г) 167 104 - 3970 е) 93 948 + 159 307
9. Запиши и прочитай наибольшее семизначное число и наименьшее десятизначное число. Какие числа им предшествуют? Какие числа за ними следуют?
10. а) Стороны прямоугольного участка земли равны 90 м и 15 м. Найди площадь этого участка.
б) Площадь прямоугольника 70 дм^2, а его ширина - 5 дм. На сколько дециметров длина прямоугольника больше его ширины?
11. Реши уравнения с комментированием, сделай проверку:
26 · х = 52 78 : х = 3 х · 17 = 51 х : 240 = 4
12. Определи, какие точки принадлежат прямой l, а какие ей не принадлежат. Сделай записи, используя знаки ? и ?:
13. А - множество городов России, В - множество городов Европы. Что представляет собой множество А ? B? Назови несколько элементов этого множества.
14. Найди множество трёхзначных чисел, в записи которых используются только цифры 1 и 3 (вместе или по отдельности). Чему равна разность наибольшего и наименьшего из этих чисел?
1. Найди частное, пользуясь схемой, и сделай вывод:
28 000 : 1000; 600 000 : 10 000.
2. Выполни действия:
5600 : 10 290 000 : 100
8400 : 100 60 000 : 10
42 000 : 1000 170 000 : 1000
75 000 : 100 9 800 000 : 10 000
3. Вычисли частные. В каждом столбике составь и решиследующий пример:
250 : 10 550 : 10
3000 : 100 4400 : 100
35 000 : 1000 33 000 : 1000
400 000 : 10 000 220 000 : 10 000
4. Вычисли устно. Что интересного в этих примерах? Какой пример может быть следующим?
9 · 90 800 · 8 70 · 700 6 · 60 000
5. Запиши примеры в столбик и вычисли:
6900 · 8 790 · 600 6300 · 40
92 · 50 5400 · 70 39 000 · 60
6. БЛИЦтурнир
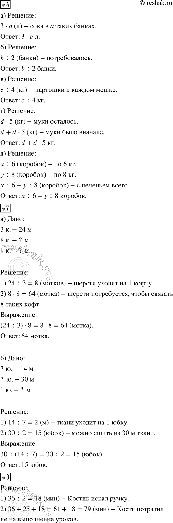
а) В одной банке 3 л сока. Сколько сока в а таких банках?
б) b литров молока разлили в 2-литровые банки. Сколько таких банок потребовалось?
в) с кг картошки разложили поровну в 4 мешка. Сколько килограммов картошки в каждом мешке?
г) После того как израсходовали d кг муки, осталось муки в 5 раз больше, чем израсходовали. Сколько муки было вначале?
д) x кг печенья разложили в коробки по 6 кг, а у кг — в коробки по 8 кг. Сколько получилось коробок с печеньем?
7. Составь выражения и найди их значения:
а) Из 24 мотков шерсти связали 3 одинаковые кофты. Сколько мотков шерсти потребуется, чтобы связать 8 таких кофт?
б) Из 14 м ткани сшили 7 одинаковых юбок. Сколько таких юбок можно сшить из 30 м ткани?
8. Костик сел делать домашнее задание и сидел за столом 135 минут. Из них 36 минут он мечтал о мороженом, 25 минут вспоминал, что задали на дом, ручку он искал половину того времени, что мечтал о мороженом, а затем делал уроки. Сколько времени он делал уроки?
9. Найди значения выражений:
а) 80 590 - 4825
б) 600 038 - 218 053
в) 925 070 + (30 602 - 7384)
г) (641 265 + 8735) - 28 472
10. Реши уравнения:
x - 204 = 987 1380 - х = 692 x + 541 = 2000
11. Начерти два луча, пересечением которых являются: а) точка; б) отрезок; в) луч; г) пустое множество.
12. На диаграмме Эйлера-Венна отмечены элементы множеств А и В. Запиши с помощью фигурных скобок, из каких элементов состоят множества А, В, А ? В, A ? B.
13. Пусть А — множество учащихся школы,
В — множество учеников 3 «А» класса,
С — множество мальчиков 3 «А» класса,
D — множество отличников этой школы.
Какие из множеств являются подмножествами множества А, множества В?
Нарисуй диаграмму Эйлера-Венна этих множеств.
14. Задача-рассказ «У школьного окна»
Однажды во время прогулки учительница сказала ребятам:
— Посмотрите внимательно на окно своего класса и скажите, сколько прямоугольников в нём образуется?
— Шесть, — послышался быстрый ответ.
— Нас интересует не количество стёкол, — продолжала учительница, — а различные прямоугольники, которые здесь получаются.
Помоги ребятам сосчитать все прямоугольники, образованные в проёме окна.
15. Чайнворд
1. Многоугольник.
2. Группа цифр в записи числа.
3. Наименьшее трёхзначное число.
4. Геометрическая фигура.
5. Прямоугольник с равными сторонами.
6. Наименьшее четырёхзначное число.
7. Старая русская мера длины.
8. Знак, показывающий отсутствие единиц какого-либо разряда.
Популярные решебники 3 класс Все решебники
*К сожалению, временные проблемы с публикацией комментариев с мобильных устройств.