Упр.275 Часть 1 ГДЗ Дорофеев Петерсон 5 класс (Математика)
Решение #1
Решение #2

Рассмотрим вариант решения задания из учебника Дорофеев, Петерсон 5 класс, Бином:
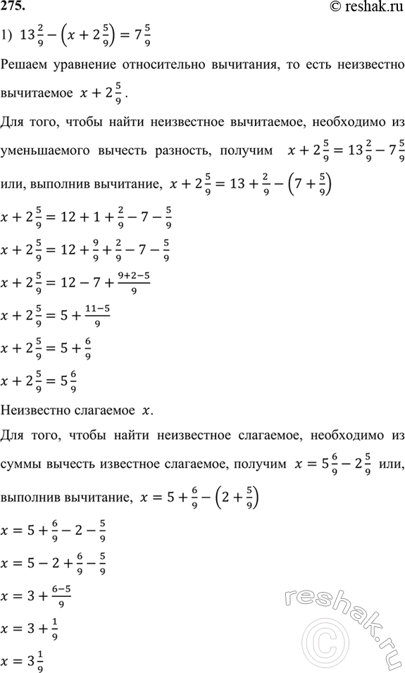
275. Реши уравнения:
1) 13 2/9 - (x + 2 5/9) = 7 5/9; 2) (у - 4 8/11) + 1 9/11 = 7 3/11.
Популярные решебники 5 класс Все решебники
*К сожалению, временные проблемы с публикацией комментариев с мобильных устройств.