Урок 27 Часть 1 ГДЗ Петерсон 3 класс (Математика)
Решение #1 (Учебник 2022)
Решение #2 (Учебник 2012)

Рассмотрим вариант решения задания из учебника Петерсон 3 класс, Просвещение:
1. Разбей числа на классы и прочитай их:
а) 5075; б) 20068; в) 418093; г) 540780; д) 8012505; е) 36015724; ж) 29300006; з) 756818042; и) 9560002729.
2. Дополни предложения так, чтобы получились верные высказывания:
а) В числе 82 500 816 содержится всего ... сотен тысяч, а в разряде сотен тысяч стоит цифра ...
б) За числом 6 049 999 следует число ...
в) Перед числом 5 704 000 000 идёт число ...
г) Самое маленькое семизначное число ...
д) Самое большое шестизначное число ...
3. Вычисли. Проверь результаты с помощью калькулятора.
а) 2 956 307 + 18 769 в) 85 297 + 3 644 905
б) 4 600 805 - 576 095 г) 10 000 000 - 93 918
4. Запиши числа в виде суммы разрядных слагаемых:
а) 7302 б) 90 548 в) 300 090 г) 7 000 050 004
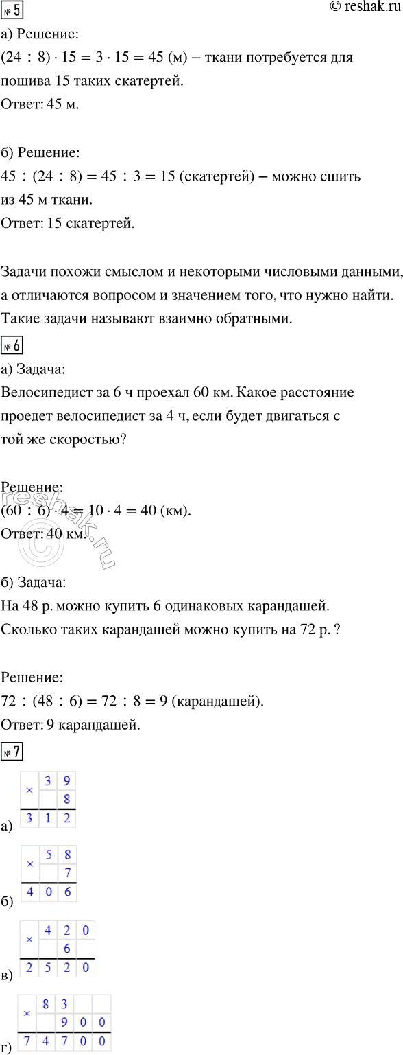
5. Реши задачи, составляя выражения. Сравни их. Что ты замечаешь? Как называют такие задачи?
а) Из 24 м ткани сшили 8 одинаковых скатертей. Сколько ткани потребуется для пошива 15 таких скатертей?
б) Из 24 м ткани сшили 8 одинаковых скатертей. Сколько таких скатертей можно сшить из 45 м ткани?
6. Придумай задачи по выражениям: а) (60 : 6) · 4; б) 72 : (48 : 6).
7. Запиши примеры в столбик и вычисли:
а) 39 · 8 б) 7 · 58 в) 420 · 6 г) 83 · 900
8. а) Пользуясь числовым лучом, составь множество двузначных чисел, кратных 17.
б) Выполни деление с остатком:
38 : 17 56 : 17 70 : 17 91 : 17
в) Выучи двузначные числа, кратные 17. Проверь себя, работая в паре.
9. Сравни, не вычисляя. Обоснуй свой ответ.
264 · 98 ? 95 · 264 7 · (39 + 2) ? 7 · 2 + 7 · 39
(7 · 15) · 4 ? 7 · (4 · 15) (9 + 14) · 8 ? 8 · 9 + 12 · 8
10. Вычисли. Наложи прозрачную плёнку и соедини ответы по порядку. Что получилось?
1) (71 - 19) : 13 6) 42 · 2 - 25 · 3 11) (58 + 26) : 14
2) (19 + 9) · 3 7) 15 · 5 + 50 : 2 12) 24 : 6 + 36
3) 100 - 16 : 4 8) (75 - 74) · 5 · 9 13) 91 : 13 · 8 : 14
4) (44 + 33) : 7 9) 6 · (72 - 32) : 8 14) 80 : 16 · 9 : 15
5) (36 + 48) : 12 10) 32 + 48 : 8 · 3 15) 72 : 12 · 9 : 27
11. Используя связь между числами первой строки, найди неизвестное число во второй строке:
12. Составь множество двузначных чисел, в записи которых используются лишь цифры 2, 5 и 8. Найди пересечение этого множества с множеством чётных чисел.
1. а) Допиши равенства, выражающие переместительное и сочетательное свойства умножения:
а · b (а · b) · с
б) Используя свойства умножения, объясни решение примера:
600 · 30 = (100 · 6) · (10 · 3) = (6 · 3) · (100 · 10) = 18 · 1000 = 18 000
Сделай вывод.
2. Найди значения произведений:
30 · 50 800 · 80
70 · 90 3 · 7000
8 · 300 60 · 400
600 · 5 200 · 900
3. Объясни запись умножения круглых чисел в столбик и вычисли:
5700 · 8 650 · 90 7600 · 70
940 · 400 4500 · 700 49 000 · 80
4. а) Выполни действия:
90 · 400 3000 · 20 160 · 500 80 000 · 40
7 · 8000 600 · 900 2000 · 350 15 · 600 000
б) Составь и реши 3 собственных примера на умножение круглых чисел.
5. Запиши и прочти:
а) наименьшее трёхзначное число:
б) наибольшее четырёхзначное число:
в) наименьшее пятизначное число:
г) наибольшее шестизначное число:
Какие числа им предшествуют? Какие числа за ними следуют?
6. Назови число:
а) следующее за числом 19 999; в) на 1 большее числа 349 999;
б) предшествующее числу 1200; г) на 1 меньшее числа 25 000.
7. Сравни:
276 ? 726 38 000 ? 37 000 000
9345 ? 9348 60 606 ? 9999
5002 ? 5010 52 407 ? 52 470
2406 ? 24 000 278 652 ? 256 872
8. БЛИЦтурнир
а) Турист прошёл за 3 дня а км, причём в первый день он прошёл b км, а во второй день c км. Сколько километров прошёл турист в третий день?
б) Лена нашла m грибов, а Коля — n грибов. Из них k грибов оказались несъедобными. Сколько съедобных грибов нашли Лена и Коля?
в) В автобусе ехали а пассажиров. На остановке x пассажиров вышли, а у пассажиров вошли. Сколько пассажиров стало в автобусе?
г) Мама купила себе на платье b м ткани, а на платье дочке — в 3 раза меньше. На сколько метров мамин отрез ткани длиннее, чем у дочки?
д) В первом вагоне поезда едет d человек, а во втором — на 12 человек больше. Во сколько раз меньше людей в первом вагоне, чем во втором?
9.
21 000 - 15 849 324 · 100 52 : 4 50 : 6
86 010 - 4356 85 · 1000 520 : 4 34 : 8
873 284 + 36 970 2600 : 100 520 : 40 59 : 7
615 972 - 244 018 38 000 : 10 52 : 13 31 : 9
10. Вычисли периметр прямоугольника, если его площадь равна 140 см^2, а длина — 20 см.
11. Измерь в метрах длину и ширину классной комнаты и вычисли её площадь.
12.
а) 14 006 - (20 300 - 8012);
б) 259 600 - (967 + 53 878) - 14 695.
13. Игра «Математические горки»
Сосчитай суммы. Какая из этих сумм больше?
1 + 21 + 321 + 4321 + 54 321 + 654 321 + 7 654 321 + 87 654 321 + 987 654 321;
9 + 89 + 789 + 6789 + 56 789 + 456 789 + 3 456 789 + 23 456 789 + 123 456 789.
14. Найди две одинаковые орбитальные станции:
Популярные решебники 3 класс Все решебники
*К сожалению, временные проблемы с публикацией комментариев с мобильных устройств.