Страница 27 Часть 1 ГДЗ Моро 3 класс (Математика)
Решение #1

Рассмотрим вариант решения задания из учебника Моро, Бантова, Бельтюкова 3 класс, Просвещение:
1. Вспомни, в каком порядке надо выполнять действия (с. 24). Определи порядок выполнения действий в следующих выражениях и вычисли их значения.
18 : (11 - 5) + 47 2 · 9 - 6 · 3 24 : 3 + 9 · 3
2. Составь выражения по схемам; определи в них порядок действий и вычисли их значения.
? - ? + ? ? - ? : ? ? - (? + ?) : ?
? : ? · ? ? + ? · ? ? + ? · (? - ?)
? - ? · ? ? + ? : ? ? · (? + ?) + ?
3. Составь по таблице три задачи и реши их.
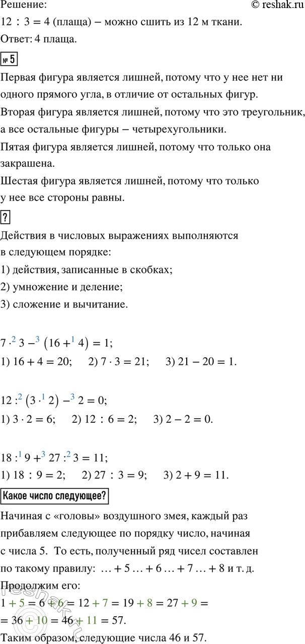
4. Сшили 4 плаща, расходуя на каждый по 3 м ткани.
Поставь вопрос и реши задачу. Составь и реши две задачи, обратные данной.
5. Какая фигура лишняя? Найди разные решения.
? 7 · 3 - (16 + 4) 12 : (3 · 2) - 2 18 : 9 + 27 : 3
Какое число следующее?
1, 6, 12, 19, 27, 36, ?, ?
Популярные решебники 3 класс Все решебники
*размещая тексты в комментариях ниже, вы автоматически соглашаетесь с пользовательским соглашением