Упр.269 Часть 1 ГДЗ Рамзаева 3 класс (Русский язык)
Решение #1
Решение #2

Рассмотрим вариант решения задания из учебника Рамзаева 3 класс, Просвещение:
269. Спиши слова, вставляя вместо точек пропущенные буквы.
Преграда — преградить, треск — трещать, диво — уд..влять, знак — обозначать, хвалит — восхваление, взгляд — взглянуть, даль — д..леко, зачислить — вычислить, вычисление, чистый — частота1, прямо — выпрямлять.
Проверь: сравни гласные звуки и буквы, которые их обозначают, в корне проверочного и проверяемого слова.
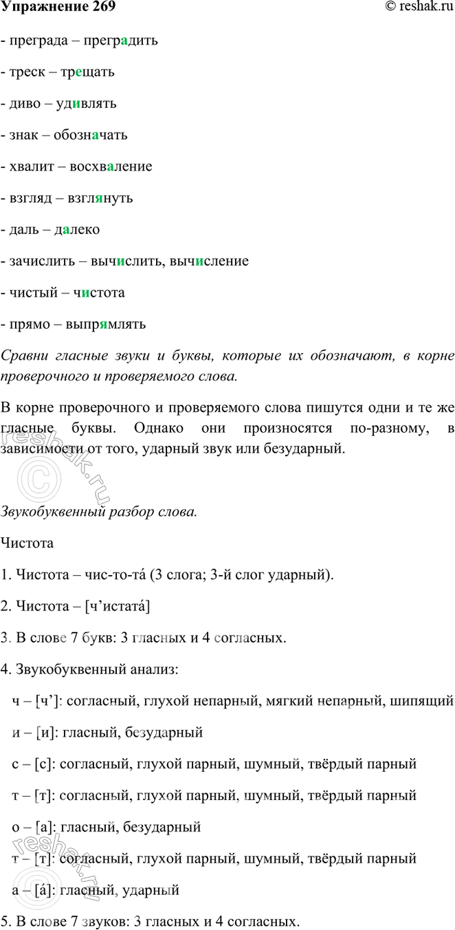
Ответ 1
- преграда – преградить
- треск – трещать
- диво – удивлять
- знак – обозначать
- хвалит – восхваление
- взгляд – взглянуть
- даль – далеко
- зачислить – вычислить, вычисление
- чистый – чистота
- прямо – выпрямлять
В корне проверочного и проверяемого слова пишутся одни и те же гласные буквы. Однако они произносятся по-разному, в зависимости от того, ударный звук или безударный.
Звукобуквенный разбор слова.
Чистота
1. Чистота – чис-то-та (3 слога; 3-й слог ударный).
2. Чистота – [ч’истата]
3. В слове 7 букв: 3 гласных и 4 согласных.
4. Звукобуквенный анализ:
ч – [ч’]: согласный, глухой непарный, мягкий непарный, шипящий
и – [и]: гласный, безударный
с – [с]: согласный, глухой парный, шумный, твёрдый парный
т – [т]: согласный, глухой парный, шумный, твёрдый парный
о – [а]: гласный, безударный
т – [т]: согласный, глухой парный, шумный, твёрдый парный
а – [а]: гласный, ударный
5. В слове 7 звуков: 3 гласных и 4 согласных.
Ответ 2
Преграда – преградить, треск – трещать, диво – удивлять, знак – обозначать, хвалит – восхваление, взгляд – взглянуть, даль – далеко, зачислить – вычислить, вычисление, чистый – чистота, прямо – выпрямлять.
Популярные решебники 3 класс Все решебники
*К сожалению, временные проблемы с публикацией комментариев с мобильных устройств.