Урок 26 Часть 1 ГДЗ Петерсон 3 класс (Математика)
Решение #1 (Учебник 2022)
Решение #2 (Учебник 2012)

Рассмотрим вариант решения задания из учебника Петерсон 3 класс, Просвещение:
1. а) Прочитай числа. Сколько единиц у этих чисел в разряде сотен миллионов? Сколько всего в них сотен миллионов?
2 348 697 864 86 710 000 800
383 635 999 875 7 200 075 000
906 503 409 707 63 057 000 005
73 420 360 000 1 070 000 000
б) Найди число, в разряде десятков тысяч которого стоит цифра 7. Запиши его в виде суммы разрядных слагаемых.
2. Найди разряды, в которых отсутствуют единицы. Запиши цифрами числа:
а) 24 тыс. 715 ед. г) 2 млн 3 тыс. 18 ед.
б) 4 тыс. 5 ед. д) 17 млн 623 ед.
в) 812 тыс. 34 ед. е) 9 млн 4 тыс. 7 ед.
3. Сравни числа:
7422 ? 7428 24 106 ? 14 278
6315 ? 6351 55 505 ? 55 055
3090 ? 3009 369 999 ? 400 000
4. Что ты уже умеешь делать с многозначными числами? Чему надо научиться? Попробуй сложить и вычесть два многозначных числа по своему выбору. Сделай вывод.
5. Найди значения выражений:
а) 5214 + 4723 в) 8359 - 6042 д) 1378 + 9615
б) 26 348 + 91 570 г) 357 906 - 74 014 е) 42 630 - 1806
6. Выполни действия. Проверь результаты с помощью калькулятора.
а) 235 287 + 8609 б) 638 095 - 52 008 в) 56 084 + 174 269
7. Заяц, Ёж и Медведь решали примеры. Проверь, верны ли их решения. Если есть ошибки, исправь их в тетради.
700 012 - 52 918
8. Реши уравнения с комментированием:
х : 25 = 80 960 : х = 4 35 · х = 700
9. БЛИЦтурнир
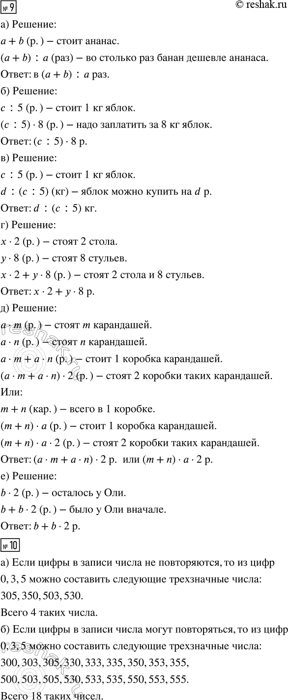
а) Банан стоит а р., а ананас на b р. дороже. Во сколько раз банан дешевле ананаса?
б) На с р. можно купить 5 кг яблок. Сколько рублей надо заплатить за 8 кг таких же яблок?
в) На с р. можно купить 5 кг яблок. Сколько килограммов таких яблок можно купить на d рублей?
г) Стол стоит х р,, а стул — у р. Сколько стоят 2 таких стола и 8 стульев?
д) Карандаш стоит а р. Сколько надо заплатить за 2 коробки таких карандашей, если в одной из них т штук, а в другой — n штук карандашей?
е) Оля истратила b р., а осталось у неё в 2 раза больше, чем она истратила. Сколько было денег у Оли вначале?
10. Какие трёхзначные числа можно составить из цифр 0, 3, 5, если цифры в записи числа: а) не повторяются; б) могут повторяться? Сколько таких чисел?
1. а) Прочитай равенства разными способами и объясни их смысл:
a · b = b · a; (a · b) · c = a · (b · c)
б) Как умножить число на 10, на 100? Выполни действия:
5 · 10 5 · 100
Используя свойства умножения, установи, сохранится ли эта закономерность при умножении на 1000, 10 000 и т. д.
5 · 1000 = 5 · (100 · 10) = (5 · 100) · 10
5 · 10 000 = 5 · (1000 · 10)
Сделай вывод.
2. Вычисли устно:
36 · 10 70 · 10 10 · 300 8 · 1000 90 · 100
100 · 4 29 · 100 56 · 100 10 000 · 3 1000 · 64
3. Вычисли произведения и прочитай полученные числа:
172 · 100 840 · 1000
3500 · 10 2700 · 1000
1000 · 460 10 · 50 000
58 · 1000 40 200 · 10 000
4. Найди значения выражений:
95 · 100 100 · 320 74 · 10 000 1000 · 6000
10 · 400 245 · 1000 1800 · 1000 20 500 · 100
5. а) Запиши подряд пять раз цифру 7. Прочитай получившееся число.
б) Запиши подряд три раза число 80. Какое число получилось?
в) Какое число получится, если записать число 287 четыре раза подряд?
6. а) Вырази число 92 746 в десятках и единицах; сотнях и единицах; тысячах и единицах.
б) Вырази 92 746 мм в сантиметрах и миллиметрах; дециметрах и миллиметрах; метрах и миллиметрах.
Что ты замечаешь?
7. Представь число в виде суммы разрядных слагаемых:
а) 96 394; б) 508 062; в) 7 040 850.
8. Найди сумму:
5000 + 200 + 40 + 1
8000 + 600 + 5
20 000 + 4000 + 600 + 30 + 4
900 000 + 3000 + 200 + 70
10 000 000 + 50 000 + 6000 + 800 + 20 + 2
9. Выполни действия в столбик, а остальные примеры реши устно:
а) 875 306 + 62 915;
875 307 + 62 915;
875 306 + 62 914;
875 307 + 62 914.
б) 607 420 - 5274;
607 421 - 5274;
607 420 - 5275;
607 421 - 5275.
10. Составь программу действий и вычисли:
а) 802 620 - (20 000 - 4634) + 64 589;
б) 73 942 + 6058 - 35 092;
в) (12 384 - 7205) - (526 + 2079).
11. Расстояние от дома до школы 920 м, а от дома до стадиона 1400 м. На сколько метров расстояние от дома до школы меньше, чем расстояние от дома до стадиона?
12. В трёх посёлках 18 200 жителей. В первом посёлке живёт 4570 человек, а во втором — на 1635 человек больше, чем в первом. Сколько человек живёт в третьем посёлке?
13. Найди общий признак линий, принадлежащих каждому из множеств А, B и А ? В.
14. Какое общее название у всех фигур на рисунке? Какая из этих фигур «лишняя» и почему?
15. Используя заданный алгоритм, найди значения x, сопоставь их буквам и расположи в порядке убывания. Ты узнаешь название одной из самых красивых птиц наших лесов.
Популярные решебники 3 класс Все решебники
*К сожалению, временные проблемы с публикацией комментариев с мобильных устройств.