Урок 25 Часть 1 ГДЗ Рабочая тетрадь Петерсон 4 класс (2023) (Математика)
Решение #1

Рассмотрим вариант решения задания из учебника Петерсон 4 класс, Просвещение:
1. 1) Сделай оценку площади фигуры. Найди приближённое значение её площади (считать, что площадь каждой клетки равна 1 см^2).
2) Найди наибольшее решение неравенства:
х < 10 526 400 : (426 · 309 - 129 054)
3) Составь выражения к задачам:
а) В 5 корзин разложили поровну у кг малины. Сколько килограммов малины в трёх таких корзинах?
б) Автобус проехал n км за 6 ч, а вертолёт пролетел это же расстояние за 2 ч. Во сколько раз скорость вертолёта больше скорости автобуса?
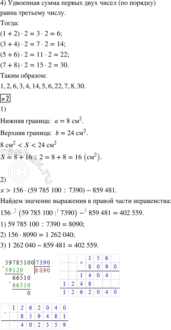
4) Продолжи ряд на 3 числа, сохраняя закономерность:
1, 2, 6, 3, 4, 14, 5, 6, 22, ____
2. 1) Сделай оценку площади фигуры. Найди приближённое значение её площади (считать, что площадь каждой клетки равна 1 см^2).
2) Найди наибольшее решение неравенства:
х > 156 · (59 785 100 : 7390) - 859 481
3) Составь выражения к задачам:
а) В 8 одинаковых ящиков разложили поровну b кг яблок. Сколько ящиков нужно, чтобы разложить в них так же с кг яблок?
б) Путь от дома до магазина, равный d м, Алёша пробежал за 5 мин, а обратный путь прошёл за 10 мин. На сколько метров в минуту меньше была его скорость на обратном пути?
3. В магазин привезли 540 купальников, рубашек - в 18 раз меньше, чем купальников, а футболок - на 204 больше, чем купальников и рубашек вместе. Сколько футболок привезли в магазин?
4. С какой скоростью ученик 4 класса Петя может идти из школы домой? Подчеркни правильный ответ.
(А) 3000 м/с (В) 50 м/мин (С) 1 км/мин (D) 900 м/мин (Е) 45 км/ч
Похожие решебники
Популярные решебники 4 класс Все решебники
*К сожалению, временные проблемы с публикацией комментариев с мобильных устройств.