Страница 25 Часть 1 ГДЗ Моро 3 класс (Математика)
Решение #1

Рассмотрим вариант решения задания из учебника Моро, Бантова, Бельтюкова 3 класс, Просвещение:
3. Рассмотри выражения, установи порядок выполнения действий и выполни вычисления.
76 - 27 + 9 - 10 80 : 8 : 2 75 - (35 - 30) · 2
43 - (20 - 7) + 15 21 : 7 · 9 60 : (4 + 6) · 3
4. В книге 48 страниц. Даша читала книгу в течение трёх дней, по 9 страниц ежедневно. Сколько страниц ей осталось прочитать?
5. Брат и сестра хотят купить несколько карандашей по цене 3 р. за карандаш. У брата есть 5 р, а у сестры — 7 р. Сколько карандашей они могут купить на все деньги?
6. На сколько миллиметров один из отрезков длиннее другого?
7. Выпиши и реши те уравнения, которые решаются сложением.
х - 18 = 29 64 - a = 52 х - 23 = 57
х + 15 = 25 17 + b = 28 48 - х = 20
8. В хозяйстве 8 комбайнов, 12 тракторов, а грузовиков на 5 больше, чем комбайнов и тракторов вместе. Сколько ... ?
? 32 + 9 · (19 - 16) 27 : 3 · 4 2 · 9 - 18 : 3
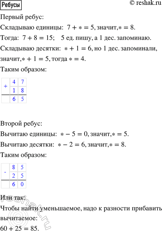
Ребусы.
Популярные решебники 3 класс Все решебники
*размещая тексты в комментариях ниже, вы автоматически соглашаетесь с пользовательским соглашением