Упр.247 Часть 1 ГДЗ Быстрова Кибирева 9 класс (Русский язык)
Решение #1

Рассмотрим вариант решения задания из учебника Быстрова, Кибирева 9 класс, Русское слово:
247 Перестройте простые предложения в сложноподчинённые с придаточным уступки. Запишите предложения в изменённом виде, составьте их схемы.
1) Даже при температуре десять градусов мороза река не замерзала. 2) В комнате, несмотря на открытое окно, было душно. 3) И при нашей напряжённой работе мы нс отказались от ежедневной вечерней прогулки. 4) Самолёт вылетел, несмотря на туманную погоду. 5) При всём старании мне не удалось завершить работу вовремя. 6) Невзирая на непогоду, нужно идти вперёд. 7) Ломоносов при полном отсутствии благоприятных условий сумел стать великим учёным. 8) Вопреки прогнозам синоптиков погода улучшилась.
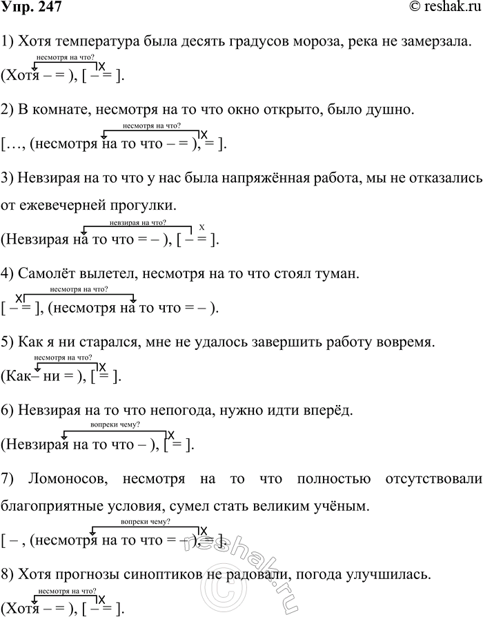
1) Хотя температура была десять градусов мороза, река не замерзала.
(Хотя – = ), [ – = ].
2) В комнате, несмотря на то что окно открыто, было душно.
[…, (несмотря на то что – = ), = ].
3) Невзирая на то что у нас была напряжённая работа, мы не отказались от ежевечерней прогулки.
(Невзирая на то что = – ), [ – = ].
4) Самолёт вылетел, несмотря на то что стоял туман.
[ – = ], (несмотря на то что = – ).
5) Как я ни старался, мне не удалось завершить работу вовремя.
(Как– ни = ), [ = ].
6) Невзирая на то что непогода, нужно идти вперёд.
(Невзирая на то что – ), [ = ].
7) Ломоносов, несмотря на то что полностью отсутствовали благоприятные условия, сумел стать великим учёным.
[ – , (несмотря на то что = – ), = ].
8) Хотя прогнозы синоптиков не радовали, погода улучшилась.
(Хотя – = ), [ – = ].
Популярные решебники 9 класс Все решебники
*К сожалению, временные проблемы с публикацией комментариев с мобильных устройств.