Упр.24 Часть 1 ГДЗ Рыбченкова Александрова 6 класс 2023 года (Русский язык)
|
Не совпадает с вашим учебником? Посмотрите устаревший решебник |
Решение #1

Рассмотрим вариант решения задания из учебника Рыбченкова, Александрова, Загоровская 6 класс, Просвещение:
24 Выберите правильные окончания глаголов.
1) Ты скоро выздорове(ешь, ишь). 2) Ве(ют, ят) ветры. 3) Колыш(ут, ат)ся камыши. 4) Собаки ла(ят, ют). 5) Ночь дыш(ит, ет) прохладой. 6) Ни на что не наде(ят, ют)ся. 7) Когда услыш(ешь, ишь) или увид(ешь, ишь) что-то новое, то захочешь увидеть и услышать продолжение. 8) Скаж(ешь, ишь) — не ворот(ешь, ишь), напиш(ешь, ишь) — не сотрёшь. 9) Как постел(ешь, ишь), так и выспишься. 10) Ложь здесь ненавид(ют, ят).
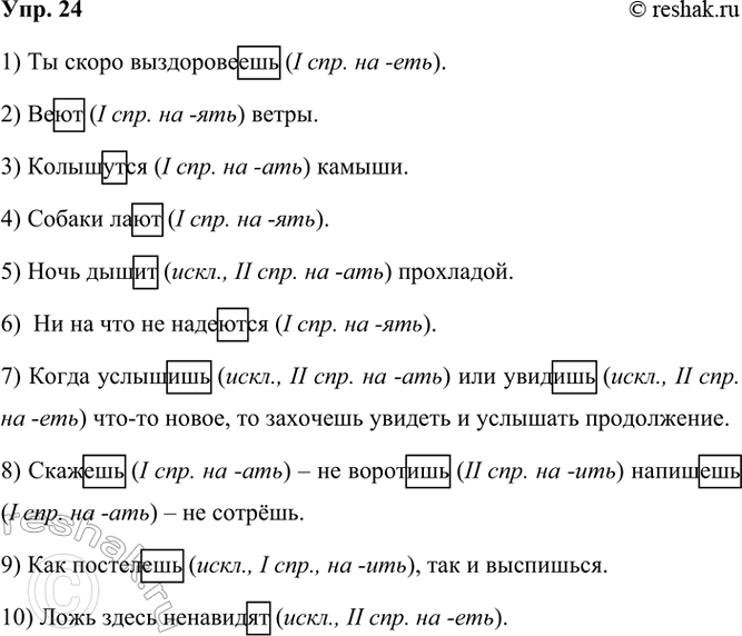
1) Ты скоро выздоровеешь (I спр. на -еть).
2) Веют (I спр. на -ять) ветры.
3) Колышутся (I спр. на -ать) камыши.
4) Собаки лают (I спр. на -ять).
5) Ночь дышит (искл., II спр. на -ать) прохладой.
6) Ни на что не надеются (I спр. на -ять).
7) Когда услышишь (искл., II спр. на -ать) или увидишь (искл., II спр. на -еть) что-то новое, то захочешь увидеть и услышать продолжение.
8) Скажешь (I спр. на -ать) – не воротишь (II спр. на -ить) напишешь (I спр. на -ать) – не сотрёшь.
9) Как постелешь (искл., I спр., на -ить), так и выспишься.
10) Ложь здесь ненавидят (искл., II спр. на -еть).
Похожие решебники
Популярные решебники 6 класс Все решебники
*размещая тексты в комментариях ниже, вы автоматически соглашаетесь с пользовательским соглашением