Упр.239 Часть 1 ГДЗ Рамзаева 3 класс (Русский язык)
Решение #1
Решение #2

Рассмотрим вариант решения задания из учебника Рамзаева 3 класс, Просвещение:
239. Прочитайте текст.
Спорт укрепляет человека.4 Он делает его выносливым, волевым, ловким1. В спортивной борьбе крепнут дружба, воля, выдержка.
Найдите в тексте однокоренные слова. Выпишите их. Выделите корень, поставьте знак ударения. Сравните произношение и написание корня в однокоренных словах. Какое из них является проверочным? Почему?
Ответ 1
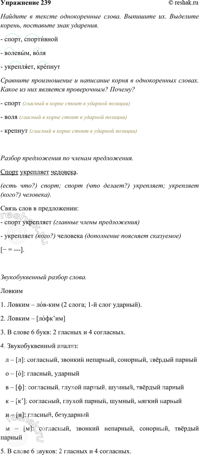
- спорт, спортивной
- волевым, воля
- укрепляет, крепнут
- спорт (гласный в корне стоит в ударной позиции)
- воля (гласный в корне стоит в ударной позиции)
- крепнут (гласный в корне стоит в ударной позиции)
Спорт укрепляет человека.
(есть что?) спорт; спорт (что делает?) укрепляет; укрепляет (кого?) человека).
Связь слов в предложении:
- спорт укрепляет (главные члены предложения)
- укрепляет (кого?) человека (дополнение поясняет сказуемое)
[ = ---].
Звукобуквенный разбор слова.
Ловким
1. Ловким – лов-ким (2 слога; 1-й слог ударный).
2. Ловким – [лофк’им]
3. В слове 6 букв: 2 гласных и 4 согласных.
4. Звукобуквенный анализ:
л – [л]: согласный, звонкий непарный, сонорный, твёрдый парный
о – [о]: гласный, ударный
в – [ф]: согласный, глухой парный, шумный, твёрдый парный
к – [к’]: согласный, глухой парный, шумный, мягкий парный
и – [и]: гласный, безударный
м – [м]: согласный, звонкий непарный, сонорный, твёрдый парный
5. В слове 6 звуков: 2 гласных и 4 согласных.
Ответ 2
Спорт – спортивной (проверочное слово). Укрепляет – крепнут (проверочное слово). Волевым – воля (проверочное слово).
В первой и третей паре корни одинаковые, во второй отличается. В корень слова «укрепляет» входит буква л.
Проверочным может быть однокоренное слово с ударным гласным в корне.
Спорт укрепляет человека.
Популярные решебники 3 класс Все решебники
*К сожалению, временные проблемы с публикацией комментариев с мобильных устройств.