Упр.234 Часть 1 ГДЗ Быстрова Кибирева 9 класс (Русский язык)
Решение #1

Рассмотрим вариант решения задания из учебника Быстрова, Кибирева 9 класс, Русское слово:
234 1 Спишите предложения, расставляя знаки препинания. Объясните постановку знаков препинания с помощью схем.
1) Уж раз мы начали творить то лучше говорить до конца. (А Куприн) 2) А кабы ты опытней был я бы тебя не учил. (АН. Толстой) 3) Как нет души так что хочешь пиши. (Послови ца) 4) Мы верно уж поладим коль рядом сядем. (Я. Крылов) 5) Зачем мне думать о своём будущем когда я и так знаю его очень хорошо? (В. Гаршин) 6) Человек нс может жить если не верит в завтрашнее счастье. (О. Форш) 7) Ежели какая непредвиденная задержка в наших сборах то вы отправляетесь с эшелоном (К. Федин) 8) И счастлив будь коль можешь ты пропеть иль даже продышать стихотворенье. (С. Маршак) 9) Раз человек способен воспринимать юмор значит состояние его вполне удовлетворительное. (В. Кожевников) 10) Если маленькая сестрёнка ещё не спала в своей качалке в соседней комнате я заходил к ней. (В. Короленко)
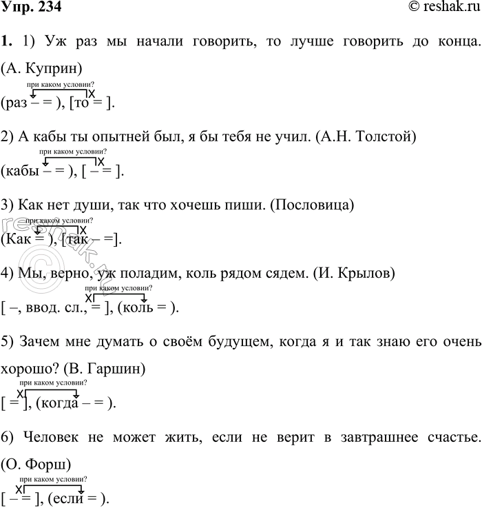
1) Уж раз мы начали говорить, то лучше говорить до конца. (А. Куприн)
(раз – = ), [то = ].
2) А кабы ты опытней был, я бы тебя не учил. (А.Н. Толстой)
(кабы – = ), [ – = ].
3) Как нет души, так что хочешь пиши. (Пословица)
(Как = ), [так – =].
4) Мы, верно, уж поладим, коль рядом сядем. (И. Крылов)
[ –, ввод. сл., = ], (коль = ).
5) Зачем мне думать о своём будущем, когда я и так знаю его очень хорошо? (В. Гаршин)
[ = ], (когда – = ).
6) Человек не может жить, если не верит в завтрашнее счастье. (О. Форш)
[ – = ], (если = ).
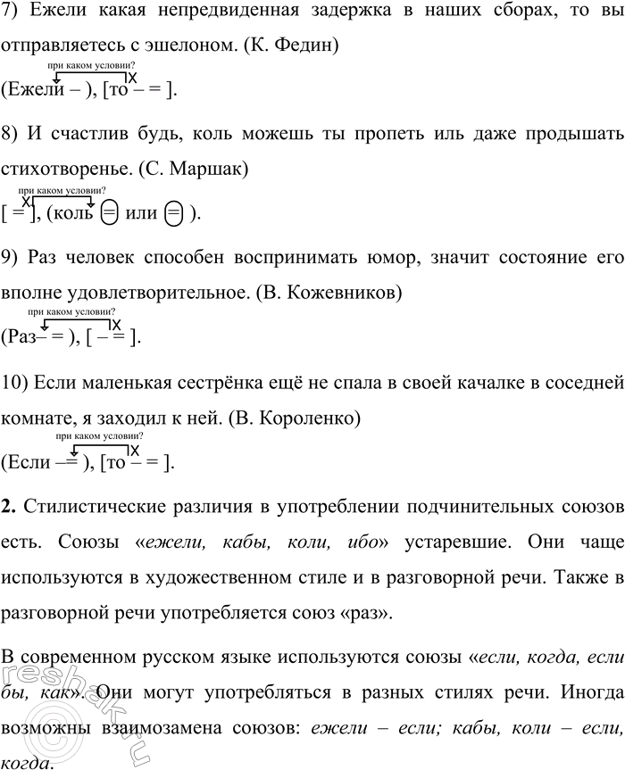
7) Ежели какая непредвиденная задержка в наших сборах, то вы отправляетесь с эшелоном. (К. Федин)
(Ежели – ), [то – = ].
8) И счастлив будь, коль можешь ты пропеть иль даже продышать стихотворенье. (С. Маршак)
[ = ], (коль = или = ).
9) Раз человек способен воспринимать юмор, значит состояние его вполне удовлетворительное. (В. Кожевников)
(Раз– = ), [ – = ].
10) Если маленькая сестрёнка ещё не спала в своей качалке в соседней комнате, я заходил к ней. (В. Короленко)
(Если –= ), [то – = ].
2. Есть ли стилистические различия в употреблении подчинительных союзов? Сделайте вывод об их использовании. Возможна ли взаимозамена союзов?
Стилистические различия в употреблении подчинительных союзов есть. Союзы «ежели, кабы, коли, ибо» устаревшие. Они чаще используются в художественном стиле и в разговорной речи. Также в разговорной речи употребляется союз «раз».
В современном русском языке используются союзы «если, когда, если бы, как». Они могут употребляться в разных стилях речи. Иногда возможны взаимозамена союзов: ежели – если; кабы, коли – если, когда.
Популярные решебники 9 класс Все решебники
*К сожалению, временные проблемы с публикацией комментариев с мобильных устройств.