Урок 23 Часть 1 ГДЗ Петерсон 3 класс (Математика)
Решение #1 (Учебник 2022)
Решение #2 (Учебник 2012)

Рассмотрим вариант решения задания из учебника Петерсон 3 класс, Просвещение:
1. Сравни числа. Какие правила сравнения чисел ты знаешь?
78 ? 203 160 ? 9 804 ? 812
2. Прочитай числа. Сколько в них классов, разрядов?
В каких разрядах отсутствуют разрядные единицы?
Как ты думаешь, какое из чисел таблицы самое маленькое, а какое - самое большое?
3. Прочитай числа, назови предыдущее и последующее число. Попробуй найти среди этих чисел самое большое и самое маленькое.
50 090 50 009 90 500 59 000
Как можно сравнить многозначные числа?
4. Сравни числа:
789 ? 1002 815 104 ? 815 036
5806 ? 5680 750 023 ? 99 998
3914 ? 3921 37 948 609 ? 37 948 096
26 450 ? 26 409 444 444 444 ? 2 222 222 222
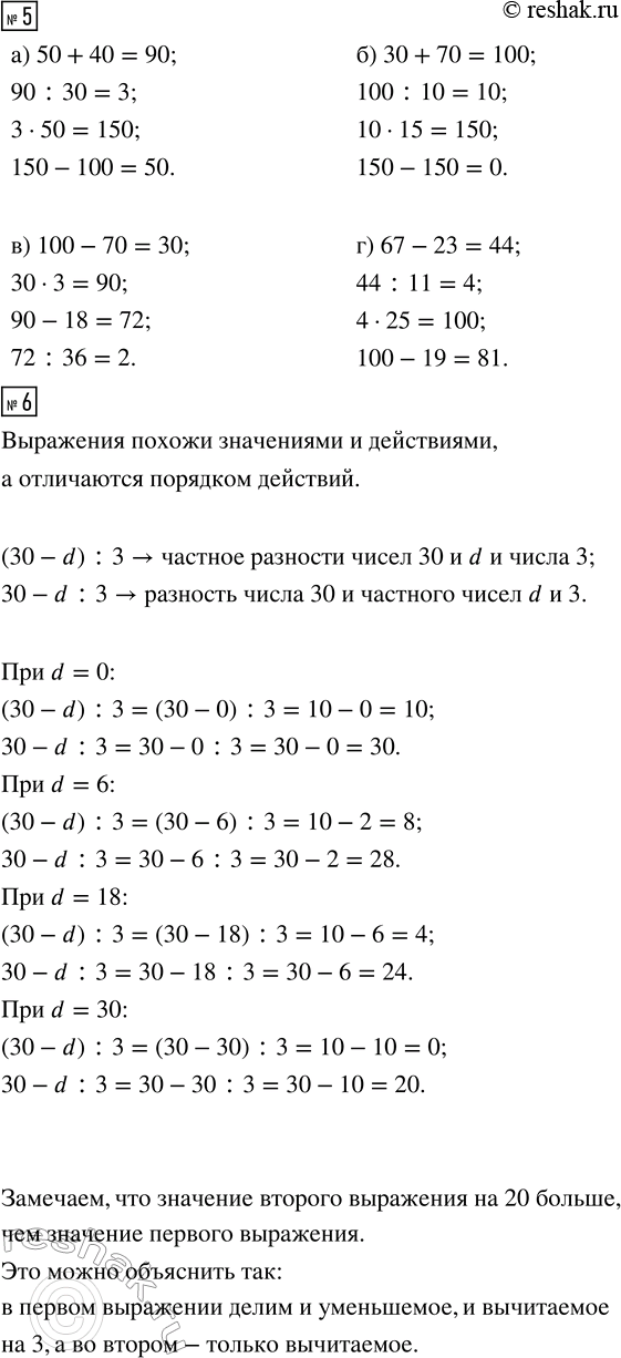
5. Вычисли устно:
а) 50 -> (+40) -> (:30) -> (·50) -> (-100);
б) 30 -> (+70) -> (:10) -> (·15) -> (-150);
в) 100 -> (-70) -> (·3) -> (-18) -> (:36);
г) 67 -> (-23) -> (:11) -> (·25) -> (-19).
6. Чем похожи и чем различаются выражения:
(30 - d) : 3 и 30 - d : 3?
Прочитай эти выражения и найди их значения при d = 0, 6, 18, 30. Что ты замечаешь?
7. БЛИЦтурнир
а) В 5 одинаковых банках а л сока. Сколько литров сока в 12 таких банках?
б) В 5 одинаковых банках а л сока. Сколько потребуется таких банок, чтобы разлить в них 12 литров сока?
в) В первом мешке с кг крупы, а во втором - в 3 раза больше. На сколько килограммов крупы меньше в первом мешке, чем во втором?
г) В магазин привезли т кг картошки по 20 кг в мешке и л кг моркови по 30 кг в мешке. Сколько мешков картошки и моркови привезли в магазин?
8. а) Составь в тетради таблицу, заполняя пропуски:
б) Запиши арабскими цифрами числа: CCCLXII, MDCCXLIV.
в) Запиши римскими цифрами числа: 25, 96, 140, 2001.
9. Через четыре с половиной часа наступит полночь. А сейчас который час?
10. Сегодня 10 декабря, среда. Какой день будет послезавтра? Как назывался позапрошлый месяц?
1. Прочитай числа и определи, сколько единиц каждого разряда в них содержится: а) 5378; б) 32 609; в) 940 615.
Для каждого из этих чисел определи, сколько всего в нём единиц, десятков, сотен, тысяч, десятков тысяч?
2. Запиши цифрами числа:
а) 2 тыс. 820 ед. г) 16 тыс. 5 ед.
б) 48 тыс. 12 ед. д) 4 млн. 23 тыс. 650 ед.
в) 574 тыс. е) 28 млн. 86 ед.
3. а) Объясни решение примеров:
1002 - 348 = 654; 200 000 - 7304 = 192 696.
б) Вычисли:
4000 - 257; 50 000 - 12 460; 410 028 - 35 736.
4. Найди значения выражений:
2726 + 594 410 097 + 99 939 24 000-12 478
7850 + 6462 608 034 - 5016 95 763 + 789 488
5. Реши уравнения:
x - 3066 = 72 527 15 470 - x = 8315 x + 824 = 2000
6. При каком значении буквы верно равенство:
34 + а = 34 b + 18 = 18 75 - с = 75
Какое из этих равенств «лишнее»?
7. В первых трёх классах Таня записала в свой словарь 1274 английских слова. Из них 82 слова она записала в первом классе, а во втором классе — в 4 раза больше слов, чем в первом. Сколько слов она записала в свой словарь в третьем классе?
8. Сравни числа:
32 624 ? 9316 5812 ? 6812 86 000 ? 85 099
777 ? 7000 3324 ? 3243 932 758 ? 932 785
9. Викторина «В мире птиц»
1) Расшифруй название птицы-строителя, которая вьёт гнёзда, похожие на чулки.
72 -> (:8) -> (+51) -> (:15) -> (·9) -> (+14) -> (К);
56 -> (:7) -> (·5) -> (-13) -> (:9) -> (+17) -> (А);
63 -> (:9) -> (+33) -> (:8) -> (·13) -> (-25) -> (И);
54 -> (:6) -> (·7) -> (+17) -> (:10) -> (-8) -> (Т);
81 -> (:9) -> (+41) -> (:5) -> (·7) -> (-12) -> (Ч).
2) Используя заданный алгоритм, найди значения X и расшифруй название птицы, которая вообще не вьёт гнёзда, а выкапывает норки в земле.
10. Выполни деление и сделай проверку:
59 : 7 25 : 8 47 : 5 64 : 3 55 : 17
15 : 9 32 : 6 83 : 9 79 : 4 72 : 14
11. Вычисли:
390 · 8 52 · 60 780 · 5 4300 · 7 29 · 300
12. Соедини точки А, В, С, D и Е с центром О окружности и измерь их расстояние до центра. Сравни эти расстояния с радиусом окружности. Что ты заметил?
13. Старинные задачи-шутки
а) Шла баба в Москву и повстречала 3 мужиков. Каждый из них нёс по мешку, в каждом мешке по коту. Сколько всего существ направлялось в Москву?
б) Длина бревна 5 аршин. В одну минуту от этого бревна отпиливают по одному аршину. Через сколько минут будет распилено всё бревно?
14. Один господин встретил знакомую семью, состоящую из деда, отца и сына, и спросил, сколько им лет. «Нам всем вместе 100 лет», — ответил за всех дед. Тогда господин спросил отца: «Ну скажите же, сколько вам лет?» — «Мне вместе с сыном 45 лег, — ответил отец, — а сын на 25 лет моложе меня». Так любопытному господину и не пришлось узнать, сколько лет каждому из них. Не сообразите ли вы?
Популярные решебники 3 класс Все решебники
*К сожалению, временные проблемы с публикацией комментариев с мобильных устройств.