Упр.224 Часть 1 ГДЗ Моро Бантова 4 класс (Математика)
Решение #1
Решение #2

Рассмотрим вариант решения задания из учебника Моро, Бантова, Бельтюкова 4 класс, Просвещение:
224. Во время летних каникул Юра провёл июнь и июль у бабушки, потом на турбазе 2 смены по 12 дней. Сколько дней у Юры длились каникулы, если до занятий осталась ещё 1 неделя?
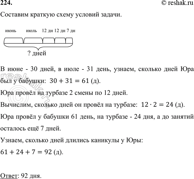
Составим краткую схему условий задачи.
В июне - 30 дней, в июле - 31 день, узнаем, сколько дней Юра был у бабушки: 30+31=61 (д).
Юра провёл на турбазе 2 смены по 12 дней.
Вычислим, сколько дней он провёл на турбазе: 12•2=24 (д).
Юра провёл у бабушки 61 день, на турбазе - 24 дня, а до занятий осталось ещё 7 дней.
Узнаем, сколько дней длились каникулы у Юры:
61+24+7=92 (д).
Ответ: 92 дня.
Похожие решебники
Популярные решебники 4 класс Все решебники
*К сожалению, временные проблемы с публикацией комментариев с мобильных устройств.