Урок 22 Часть 1 ГДЗ Петерсон 3 класс (Математика)
Решение #1 (Учебник 2022)
Решение #2 (Учебник 2012)

Рассмотрим вариант решения задания из учебника Петерсон 3 класс, Просвещение:
1. а) Для чего служат натуральные числа? Назови первые 5 чисел натурального ряда. Чем интересно число 999? Назови подряд следующие 5 чисел.
б) Попробуй прочитать число: 456980. Как читают многозначные числа?
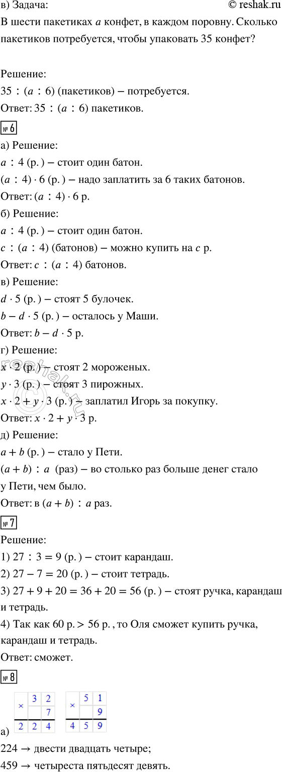
2. Прочитай числа, записанные в таблице. Что обозначает цифра 8 в их записи?
3. Прочитай числа. Сколько в них классов, разрядов? Найди число, в разряде десятков тысяч которого стоит цифра 5.
а) 3512, 6032, 8907, 6200, 5555, 8812;
б) 12 063, 106 727, 30 009, 485 226;
в) 7 396 824, 429 157 340, 25 571 630 748.
4. Сосчитай:
а) от 7398 до 7405 в) от 200 004 до 199 998
б) от 15 002 до 14 996 г) от 3 516 997 до 3 517 003
5. Придумай задачу, которая решается так:
20 + 20 : 4 (n : 2) · 9 35 : (а : 6)
6. БЛИЦтурнир
а) За 4 одинаковых батона заплатили а р. Сколько денег надо заплатить за 6 таких батонов?
б) За 4 одинаковых батона заплатили а р. Сколько таких батонов можно купить на с р.?
в) У Маши было b р. Она купила 5 кексов по d р. Сколько денег у неё осталось?
г) Игорь купил 2 мороженых по х р. и 3 пирожных по у р. Сколько денег он заплатил за покупку?
д) У Пети было а р. Мама дала ему ещё b р. Во сколько раз больше у него стало денег, чем было?
7. Ручка стоит 27 р., она в 3 раза дороже карандаша. Тетрадь на 7 р. дешевле ручки. Сможет ли Оля купить ручку, карандаш и тетрадь, если у неё есть 60 р.?
8. Выполни умножение в столбик и прочитай полученные числа:
а) 32 · 7 б) 78 · 6 в) 8300 · 4 г) 68 000 · 9
51 · 9 94 · 5 27 · 800 75 · 2000
9. Найди пропущенные цифры. Проверь с помощью калькулятора.
а) _95 + 3_4 = 84_; б) 54_ - 1_3 = _79;
в) _20 - 4_7 = 36_; г) 74_ - 2_5 = _57.
10. Продолжи ряд на 4 числа, сохраняя закономерность:
1) 0, 25, 50, 75 ... 2) 10, 9, 11, 8, 12, 7 ...
11. АВ = 3 см 8 мм, ВС = 2 см 5 мм, CD = 3 см. Начерти отрезки АВ, ВС и CD, если они: а) лежат на одной прямой; б) образуют ломаную линию.
12. Сколько месяцев в году имеют в названии ровно 6 букв?
1. Прочитай числа.
а) 32 730 000 020 г) 5 177 506 000
б) 800 000 074 005 д) 682 040 000 314
в) 6 009 916 480 е) 93 000 082 565
2. а) Вырази в тысячах и единицах. Что ты замечаешь?
6328; 975 004; 25 043; 88 808.
б) Вырази в километрах и метрах. Что ты замечаешь?
6328 м; 975 004 м; 25 043 м; 88 808 м.
3. а) Запиши цифрами числа:
4 тыс. 17 ед.;
37 тыс. 258 ед.;
752 тыс. 9 ед.;
94 тыс.
б) Вырази в метрах:
4 км 17 м;
37 км 258 м;
752 км 9 м;
94 км.
4. Вычисли:
15 928 + 64 217; 578 296 - 129 489; 167 804 - 3970.
5. Реши примеры с проверкой:
а) 9 072 + 389; 6) 372 045 - 28 216; в) 96 745 + 182 306.
6. Запиши и прочитай наибольшее семизначное число и наименьшее десятизначное число. Какие числа им предшествуют? Какие числа за ними следуют?
7. Найди площадь участка земли со сторонами 90 м и 15 м.
8. Площадь прямоугольника 70 дм^2, а его ширина 5 дм. На сколько дециметров длина прямоугольника больше его ширины?
9. Вставь в окошки числа 15, 4, 60 так, чтобы получились 4 различных верных равенства.
Найди в этих равенствах делители и кратное.
10. Реши уравнения:
26 · х = 52 78 : x = 3 х · 17 = 51 х : 240 = 4
11. Составь множество цифр, входящих в запись числа:
а) 135 906 247; б) 3 333 333 333; в) 20 260 600 000.
12. Найди множество трёхзначных чисел, в записи которых используются только цифры 1 и 2 (вместе или по отдельности). Чему равна разность наибольшего и наименьшего из этих чисел?
13. Какие точки принадлежат прямой l, а какие ей не принадлежат? Сделай записи, используя знаки ? и ?:
14. Нарисуй прямую АВ и отметь на ней точку С. Сколько образовалось лучей? Назови их и обведи карандашами разных цветов.
15. Найди «лишний» фрагмент:
16. Исключи «лишнюю» фигуру:
Популярные решебники 3 класс Все решебники
*К сожалению, временные проблемы с публикацией комментариев с мобильных устройств.