Упр.219 Часть 1 ГДЗ Быстрова Кибирева 9 класс (Русский язык)
Решение #1

Рассмотрим вариант решения задания из учебника Быстрова, Кибирева 9 класс, Русское слово:
219 Спишите предложения, вставляя пропущенные буквы, раскрывая скобки и расставляя знаки препинания. Выделите грамматические основы предложений и составьте горизонтальные или вертикальные схемы.
1) Чем более понятно произведение иску(с,сс)тва тем оно выше. (Л. Толстой) 2) Чем угрюмее2 были тучи чем х..лоднсс2 дожди тем св..жес становилось на сср(?)це тем ле(?)че ложились на бумагу слова. (К. Паустовский) 3) Чем дальше уходили мы от дома тем глуше2 и мертвее становилось вокруг. (М. Горький) 4) Чем сильнее чем звучнее2 ст..гал дождь тем азартнее тем проворнее мчались бесчисленные потоки. (В. Солоухин) 5) Чем дальше в лес тем больше дров. (Пословица) 6) Чем ск..рее догорал огонь тем в..днее становилась лу(н,нн)ая ночь. (А. Чехов)
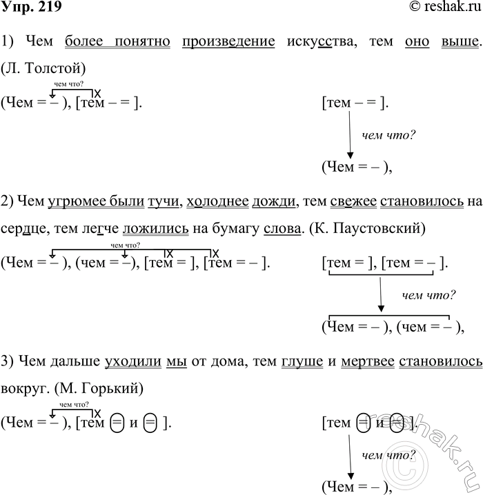
1) Чем более понятно произведение искусства, тем оно выше. (Л. Толстой)
(Чем = – ), [тем – = ].
2) Чем угрюмее были тучи, холоднее дожди, тем свежее становилось на сердце, тем легче ложились на бумагу слова. (К. Паустовский)
(Чем = – ), (чем = –), [тем = ], [тем = – ].
3) Чем дальше уходили мы от дома, тем глуше и мертвее становилось вокруг. (М. Горький)
(Чем = – ), [тем = и = ].
4) Чем сильнее, чем звучнее стегал дождь, тем азартнее, тем проворнее мчались бесчисленные потоки. (В. Солоухин)
(Чем =– ), [тем = – ].
5) Чем дальше в лес, тем больше дров. (Пословица)
(Чем = ), [тем = ].
6) Чем скорее догорал огонь, тем виднее становилась лунная ночь. (А. Чехов)
(Чем =– ), [тем = – ].
Холоднее2, угрюмее2, глуше2, звучнее2.
Популярные решебники 9 класс Все решебники
*К сожалению, временные проблемы с публикацией комментариев с мобильных устройств.