🔥ГДЗ под запретом?

Упр.210 Часть 1 ГДЗ Львова Львов 7 класс (Русский язык)

Решение #1

Изображение 210. Вспомните, что обозначают в словарике «Говорите правильно» пометы: ... и ... ; ... и доп. ... ; ... не рек. ... ; ... нельзя ... ; ... очень плохо ... . Каждую...

Рассмотрим вариант решения задания из учебника Львова, Львов 7 класс, Мнемозина:
210. Вспомните, что обозначают в словарике «Говорите правильно» пометы: ... и ... ; ... и доп. ... ; ... не рек. ... ; ... нельзя ... ; ... очень плохо ... . Каждую помету проиллюстрируйте существительным из указанного словарика.

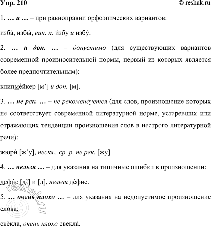
1. … и … – при равноправии орфоэпических вариантов:
изба, избы, вин. п. избу и избу.
2. … и доп. … – допустимо (для существующих вариантов современной произносительной нормы, первый из которых является более предпочтительным):
клипмейкер [м’] и доп. [м].
3. … не рек. … – не рекомендуется (для слов, произношение которых не соответствует современной литературной норме, устаревших или отражающих тенденции произношения слов в нестрого литературной речи):
жюри [ж’у], нескл., ср. р. не рек. [жу]
4. … нельзя … – для указания на типичные ошибки в произношении:
дефис [д’] и [д], нельзя дефис.
5. … очень плохо … – для указания на недопустимое произношение слова:
свёкла, очень плохо свекла.
*Цитирирование задания со ссылкой на учебник производится исключительно в учебных целях для лучшего понимания разбора решения задания.

Похожие решебники

*К сожалению, временные проблемы с публикацией комментариев с мобильных устройств.