Тема 21 Вариант 2 Часть 1 ГДЗ Тесты Ладыженская Белякова 5 класс (Русский язык)

Решение #1

Изображение Вариант 21. Отметьте ряд, в котором в обоих словах на месте пропуска пишется Ы.1) предыстория (история), доисторический (после приставки на гласный пишется и)2)...
Дополнительное изображение

Рассмотрим вариант решения задания из учебника Ладыженская, Белякова 5 класс, Просвещение:
Вариант 2
1. Отметьте ряд, в котором в обоих словах на месте пропуска пишется Ы.
1) предыстория (история), доисторический (после приставки на гласный пишется и)
2) небезынтересный (интересный), разыскать (искать)
3) заиграться (после приставки на гласный пишется и), разыграть (играть)
4) контригра (после контр-), подытожить (итог)
После приставок на согласные пишется буква ы, если однокоренные слова без этих приставок начинаются со звука [и].
После приставок меж-, сверх- и приставок иноязычного происхождения дез-, контр-, супер- и др. пишется буква и.
2. Отметьте ряд, в котором в обоих словах на месте пропуска пишется И.
1) суперигра (после супер-), сверхинициативный (после сверх-)
2) обыск (иск), подытожить (итог)
3) дезинфицировать (после дез-), безымянный (имя)
4) взыграть (играть), станция (на -ция)
3. Отметьте ряд, в котором в обоих словах на месте пропуска пишется Ы.
1) цифра (в корне после ц пишется и), разыгранный (игра)
2) суперинтенсивный (после супер-), безыгольный (игольный)
3) разыскивать (искать), цыганочка (искл.)
4) доисторический (после приставки на гласный пишется и), безысходный (исходный)
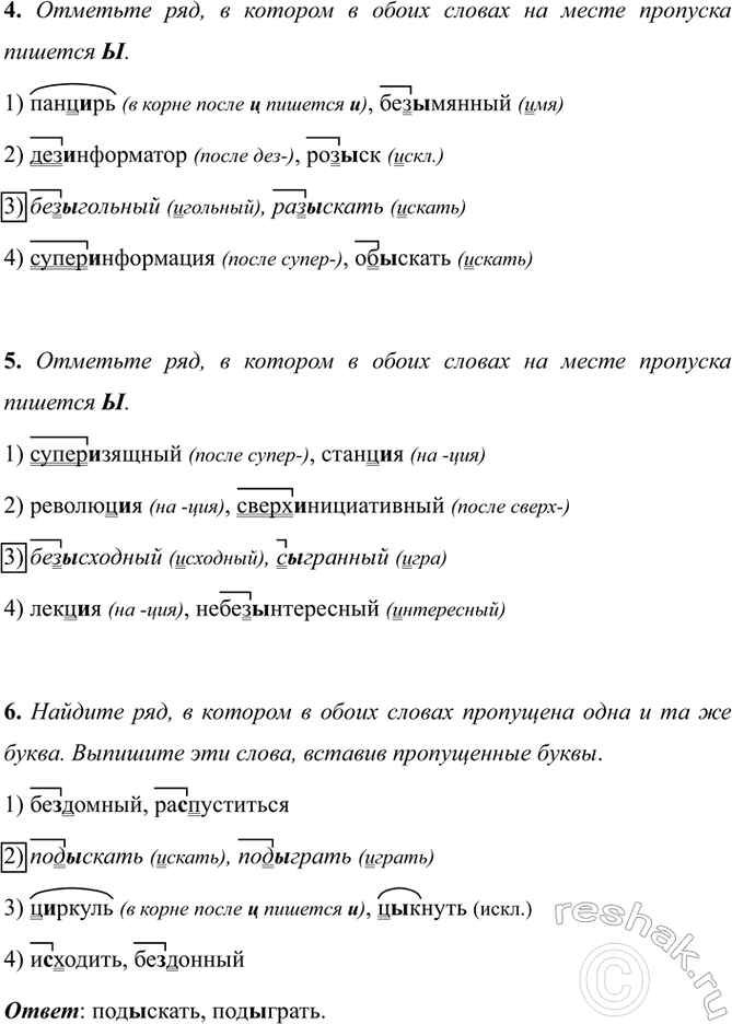
4. Отметьте ряд, в котором в обоих словах на месте пропуска пишется Ы.
1) панцирь (в корне после ц пишется и), безымянный (имя)
2) дезинформатор (после дез-), розыск (искл.)
3) безыгольный (игольный), разыскать (искать)
4) суперинформация (после супер-), обыскать (искать)
5. Отметьте ряд, в котором в обоих словах на месте пропуска пишется Ы.
1) суперизящный (после супер-), станция (на -ция)
2) революция (на -ция), сверхинициативный (после сверх-)
3) безысходный (исходный), сыгранный (игра)
4) лекция (на -ция), небезынтересный (интересный)
6. Найдите ряд, в котором в обоих словах пропущена одна и та же буква. Выпишите эти слова, вставив пропущенные буквы.
1) бездомный, распуститься
2) подыскать (искать), подыграть (играть)
3) циркуль (в корне после ц пишется и), цыкнуть (искл.)
4) исходить, бездонный
Ответ: подыскать, подыграть.
*Цитирирование задания со ссылкой на учебник производится исключительно в учебных целях для лучшего понимания разбора решения задания.
*К сожалению, временные проблемы с публикацией комментариев с мобильных устройств.