Страница 21 Часть 1 ГДЗ Моро 3 класс (Математика)
Решение #1

Рассмотрим вариант решения задания из учебника Моро, Бантова, Бельтюкова 3 класс, Просвещение:
Используя рисунок, вспомни таблицу умножения и деления с числом 3.
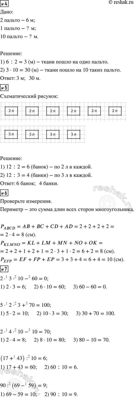
1. Составь примеры по образцу.
3 · 2 = 6 2 · 3 = 6 6 : 3 = 2 6 : 2 = 3
2. 1) Делимое 18, делитель 2. Найди частное.
2) Найди частное чисел 10 и 5.
3) Узнай, сколько раз по 3 содержится в 15.
4) Узнай, сколько раз по 10 содержится в 90.
3. Реши уравнения, подбирая значения х.
24 + х = 25 18 : х = 3 7 · х = 14
4. Из 6 м ткани сшили 2 одинаковых пальто. Сколько ткани пошло на одно пальто? Сколько ткани пойдёт на 10 таких пальто?
5. 12 л молока разлили в банки, по 2 л в каждую. Сколько понадобилось банок? Сколько понадобится трёхлитровых банок, чтобы разлить 12 л молока?
6. Найди периметр каждого многоугольника.
7.
2 · 3 · 10 - 60 (17 + 43) : 10 1 · (35 + 8)
5 · 2 · 3 + 70 90 : (69 - 59) 0 · (24 - 8)
2 · 4 · 10 - 10 (84 + 16) : 10 (29 - 28) · 6
8. Вычисли и сделай проверку.
15 + 76 93 - 38 47 + 29 71 - 56
? Вычисли. 3 · 8 21 : 7 18 : 3 (14 + 13) : 9
Какое число следующее?
2, 1, 4, 3, 6, 5, 8, ?, ?
Популярные решебники 3 класс Все решебники
*размещая тексты в комментариях ниже, вы автоматически соглашаетесь с пользовательским соглашением