Упр.200 Часть 1 ГДЗ Быстрова Кибирева 9 класс (Русский язык)
Решение #1

Рассмотрим вариант решения задания из учебника Быстрова, Кибирева 9 класс, Русское слово:
200 1 Выпишите из текста сложноподчинённые предложения. Укажите их вид. Постройте горизонтальные и вертикальные схемы предложений. Какие схемы нагляднее, с вашей точки зрения, показывают соподчинённость частей предложения?
Тихо было всё на небе и на земле, как в сердце человека в минуту утренней молитвы. Только изредка набегал прохладный ветер с востока, приподнимая2 гриву лошадей, покрытую инеем. Мы тронулись в путь. С трудом пять худых кляч тащили наши повозки но извилистой дороге на Гуд-гору. Мы шли пешком сзади, подкладывая камни под колёса, когда лошади выбивались из сил. Казалось, дорога вела на небо, потому что, сколько глаз мог разглядеть, она всё поднималась и наконец пропадала в облаке, которое ещё с вечера отдыхало на вершине Гуд-горы, как коршун, ожидающий добычу. Снег хрустел под ногами нашими; воздух становился так редок3, что было больно дышать; кровь поминутно приливала в голову, но со всем тем какое-то отрадное чувство распространялось но всем моим жилам, и мне было как-то весело3, что я так высоко над миром: чувство детское, не спорю, но, удаляясь от условий общества и приближаясь к природе, мы невольно становимся детьми; всё приобретённое отпадает от души, и она делается вновь такою, какой была некогда, и,
верно, будет когда-нибудь опять. Тот, кому случалось, как мне, бродить по горам пустынным, и долго-дол-го всматриваться в их причудливые образы, и жадно глотать животворящий воздух, разлитый в их ущельях, тот, конечно, поймёт моё желание передать, рассказать, нарисовать эти волшебные картины. (По М. Лермонтову)
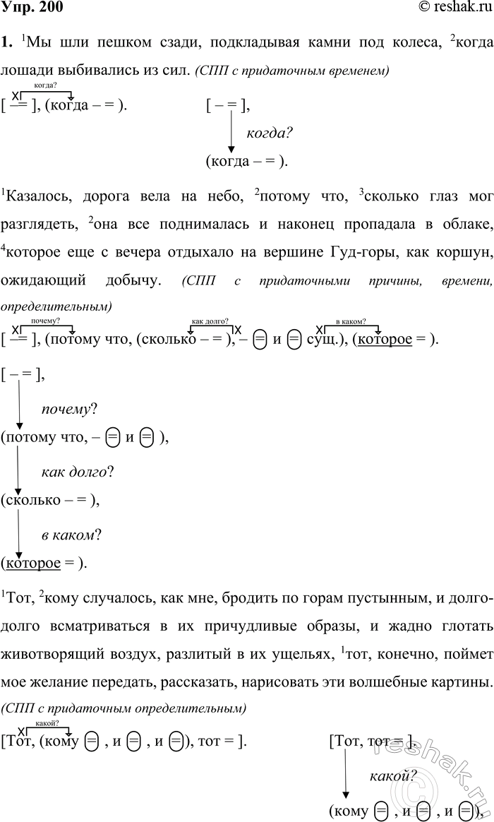
1Мы шли пешком сзади, подкладывая камни под колеса, 2когда лошади выбивались из сил. (СПП с придаточным временем)
[ –= ], (когда – = ).
(когда – = ).
1Казалось, дорога вела на небо, 2потому что, 3сколько глаз мог разглядеть, 2она все поднималась и наконец пропадала в облаке, 4которое еще с вечера отдыхало на вершине Гуд-горы, как коршун, ожидающий добычу. (СПП с придаточными причины, времени, определительным)
[ –= ], (потому что, (сколько – = ), – = и = сущ.), (которое = ).
[ – = ],
почему?
(потому что, – = и = ),
как долго?
(сколько – = ),
в каком?
(которое = ).
1Тот, 2кому случалось, как мне, бродить по горам пустынным, и долго-долго всматриваться в их причудливые образы, и жадно глотать животворящий воздух, разлитый в их ущельях, 1тот, конечно, поймет мое желание передать, рассказать, нарисовать эти волшебные картины. (СПП с придаточным определительным)
[Тот, (кому = , и = , и = ), тот = ].
Вертикальные схемы нагляднее показывают соподчинение.
Приподнимая
(Воздух становился) редок3
1. Воздух становился (каков?) редок. Редок – имя прил., обозначает признак предмета.
2. Нач. форма – редкий.
3. Морфологические признаки:
пост.: качественное;
непост.: употреблено в краткой форме, ед. ч., м. р.
4. В предложении является сказуемым: воздух (что делал?) становился редок.
(Было) весело3
1. Было (каково?) весело – категория состояния, выражает состояние человека.
2. Морфологические признаки:
начальная форма – весело;
неизменяемое.
3. В предложении является сказуемым: (что делало?) было весело.
2. Подберите синонимы и антонимы к словам причудливые и животворящий.
Причудливые:
- синонимы: изысканные, необычные;
- антонимы: обыкновенные, простые, обычные.
Животворящий:
- синонимы: рождающие, энергичные, оживляющие;
- антонимы: смертоносный, разрушительный, губительный.
3. Каким правилам подчиняется правописание выделенных слов? Сформулируйте эти правила. Приведите свои примеры.
Утренней (прил.), приобретённое (прич. сов. в.), пустынным (прил.).
Правописание выделенных слов подчиняется правилам написания Н и НН в суффиксах прилагательных и причастий.
В прилагательных, образованных от существительных, НН пишется в случаях:
• если прилагательное образовано при помощи суффиксов -онн-(-енн-).
(торжественный, утренний, клюквенный);
исключение – ветреный (но безветренный, наветренный);
• если прилагательное образовано при помощи суффикса -н- от существительного с основой на -н (бетонный, ценный, именной).
Одна буква Н пишется:
• если прилагательное образовано с помощью суффиксов -ин-, -ан-(ян-) (утиный, полотняный, кожаный);
исключения – оловянный, стеклянный, деревянный.
В кратких прилагательных правописание Н и НН аналогично правописанию в полных прилагательных (юный – юн, зеленые – зелены, длинная – длинна).
Написание Н и НН в суффиксах прилагательных и причастий, зависит от глаголов, от которых они образованы, а также наличия или отсутствия в слове приставок.
В отглагольных прилагательных и полных причастиях НН пишется:
• в отглагольных прилагательных и полных причастиях, образованных от глаголов совершенного вида (собранный, обрезанный, купленный);
исключения – крещеная мать, раненый солдат, смышленый ребенок, названая сестра (но названная по фамилии) и др.;
• в страдательных причастиях прошедшего времени, которые образованы от глаголов несовершенного вида и имеют зависимые слова (читанный неоднократно роман, вязанный спицами шарф, кошенное недавно поле);
• в прилагательных и причастиях, образованных от глаголов с приставками кроме не- (напуганный, перегруженный, зачищенный); сравни – непуганый, незваный, нечищеный и др.;
• в причастиях и прилагательных на -ованный (-еванный) (лакированный, рифмованный, выкорчеванный);
• в некоторых причастиях, образованных от глаголов несовершенного вида (слыханный, писанный, виденный, рисованный, виданный).
Н пишется:
• если отглагольное прилагательное образовано от глагола несовершенного вида без приставки при помощи суффиксов -ен-, -н- и не имеет зависимых слов (мороженый, топленый, плетеный). Исключения – деланный, желанный, действенный и др.
В кратких причастиях всегда пишется одна Н (территория убрана, дом достроен, сено скошено).
4. Расскажите о постановке знаков препинания в предложениях с обособленными обстоятельствами на примере предложений текста.
Обстоятельства, выраженные деепричастиями и деепричастными оборотами, обособляются при любых условиях, где бы они ни стояли.
Если в предложении два однородных обстоятельства, выраженные деепричастиями или деепричастными оборотами, соединенные одиночным союзом И, они обособляются вместе. Между ними запятая не ставится.
Например:
Только изредка набегал прохладный ветер с востока, /приподнимая гриву лошадей/, покрытую инеем.
Мы шли пешком сзади, /подкладывая камни под колеса/, когда лошади выбивались из сил.
Снег хрустел под ногами нашими; воздух становился так редок, что было больно дышать; кровь поминутно приливала в голову, но со всем тем какое-то отрадное чувство распространялось по всем моим жилам, и мне было как-то весело, что я так высоко над миром: чувство детское, не спорю, но, /удаляясь от условий общества/ и /приближаясь к природе/, мы невольно становимся детьми; все приобретенное отпадает от души, и она делается вновь такою, какой была некогда, и, верно, будет когда-нибудь опять.
5. Найдите в тексте сложные слова. Выполните их словообразовательный анализ.
Долго-долго < долго + долго, сложение.
Животворящий < жив(ой) + о + твор(ить) + -ящ(ий), сложение основ с соединительной гласной и суффиксальный способ
6 С помощью сочинения-рассуждения объясните смысл фразы Михаила Юрьевича Лермонтова: «...удаляясь от условий общества и приближаясь к природе, мы невольно становимся детьми; всё приобретённое отпадает от души, и она делается вновь такою, какой была некогда, и, верно, будет когда-нибудь опять». Согласны ли вы с данным высказыванием?
Сочинение
Как я понимаю смысл фразы Лермонтова: «...удаляясь от условий общества и приближаясь к природе, мы невольно становимся детьми; все приобретенное отпадает от души, и она делается вновь такою, какой была некогда, и, верно, будет когда-нибудь опять».
М.Ю. Лермонтов в своём высказывании «…удаляясь от условий общества и приближаясь к природе, мы невольно становимся детьми; всё приобретенное отпадает от души, и она делается вновь такою, какой была некогда, и, верно, будет когда-нибудь опять» обращает внимание на особенности взаимодействия человека с природой и обществом.
Я согласен с этим высказыванием. Ритм нашей современной жизни такой, что некогда остановиться, оглядеться вокруг, почувствовать свежесть утренней росы, насладиться сиянием звёздного неба. А ведь это так важно! Это рождает в душе необыкновенный подъём, даёт возможность раствориться в этой красоте и нежности, почувствовать себя частью бесконечного мира.
Человек всё время стремится к успеху, приобретает новые вещи, зарабатывает деньги. Часто приходится ограничивать себя, соответствовать определённым нормам, ожиданиям. Это создаёт ограничения для свободы самовыражения и внутреннего развития. В этом случае животворящая природа может стать именно тем местом, где человек может быть самим собой, может вспомнить себя таким, каким был в начале своего жизненного пути.
Детство ассоциируется с чистотой, непосредственностью, любопытством, беспечностью. Удаляясь от условий общества и возвращаясь в лоно природы, мы можем ощутить в себе все эти детские качества. Можем вновь обрести этот детский взгляд на окружающий мир. Природа словно напоминает нам о том, что внутри каждого из нас есть нечто большее, неисчерпаемое, что делает нас счастливыми.
Природа, действительно, является источником вдохновения для человека, погружает его в детство, заставляет задуматься о жизни. Природа обогащает нас мудростью, очищает наш духовный мир, приближает к понимаю простых истин, поэтому мы должны ценить ее и стараться быть к ней как можно ближе.
Популярные решебники 9 класс Все решебники
*К сожалению, временные проблемы с публикацией комментариев с мобильных устройств.