Урок 2 Часть 1 ГДЗ Рабочая тетрадь Петерсон 4 класс (2023) (Математика)
Решение #1

Рассмотрим вариант решения задания из учебника Петерсон 4 класс, Просвещение:
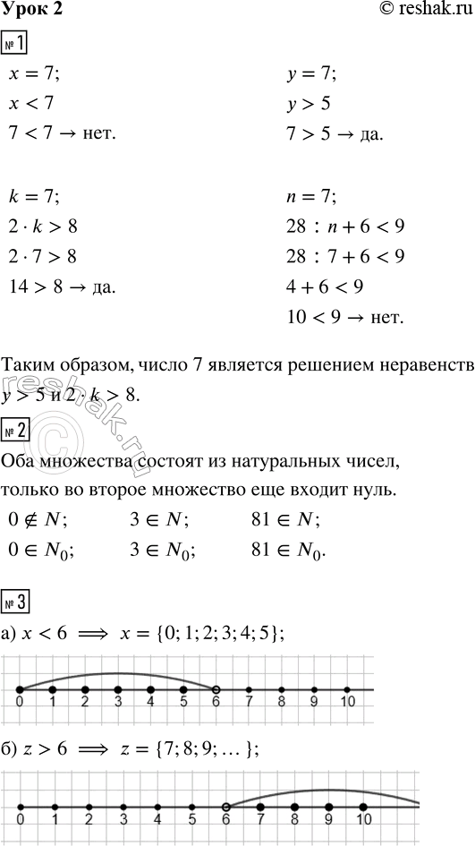
1. Подчеркни неравенства, решением которых является число 7:
х < 7 у > 5 2 · k > 8 28 : n + 6 < 9
2. Рассмотри множества N = {1, 2, 3, 4, ...} и N_0 = {0, 1, 2, 3, 4, ...}. Чем они похожи и чем различаются? Вставь пропущенные знаки ? или ?:
0 ... N 3 ... N 81 ... N
0 ... N_0 3 ... N_0 81 ... N_0
3. Попробуй записать с помощью фигурных скобок множество решений неравенств: а) х < 6; б) z > 6 (х ? N_0, z ? N_0). Отметь каждое из записанных множеств на числовом луче.
Проверь себя по учебнику, стр. 5. Если нужно, исправь ошибки.
4. Запиши неравенства, множества решений которых отмечены на числовом луче:
5. Запиши множество решений неравенства. Отметь его на числовом луче.
а) х > 5 в) m < 1
6) t < 8 г) с > 7
6. Выполни умножение:
а) 2840 · 125 б) 2034 · 370 в) 50 600 · 7050
7. Выполни действия:
а) 200 504 - 128 409 в) 7810 · 9020
б) 67 935 + 532 085 г) 192 480 : 6
8. Составь выражения и найди их значения:
а) За 3 стакана чая Наташа заплатила 15 руб. Булочка в 4 раза дороже одного стакана чая. Сколько рублей стоит булочка?
б) Пешеход прошёл 15 км за 3 часа. Скорость велосипедиста в 4 раза больше. Чему равна скорость велосипедиста?
в) В 3 коробки положили поровну 15 кг фруктов. А в ящик положили в 4 раза больше фруктов, чем в коробку. Сколько килограммов фруктов положили в ящик?
Что ты замечаешь? Придумай свою аналогичную задачу.
9. Продолжи ряд на 3 числа, соблюдая закономерность:
1, 10, 26, 50, 82, 122, ____
Похожие решебники
Популярные решебники 4 класс Все решебники
*К сожалению, временные проблемы с публикацией комментариев с мобильных устройств.