Тема 19 Вариант 2 Часть 1 ГДЗ Тесты Ладыженская Белякова 5 класс (Русский язык)

Решение #1

Изображение Вариант 21. Отметьте ряд, в котором в обоих словах пропущена одна и та же буква. Выпишите эти слова, вставив пропущенную букву.1) наладить (набело), подсказать...
Дополнительное изображение

Рассмотрим вариант решения задания из учебника Ладыженская, Белякова 5 класс, Просвещение:
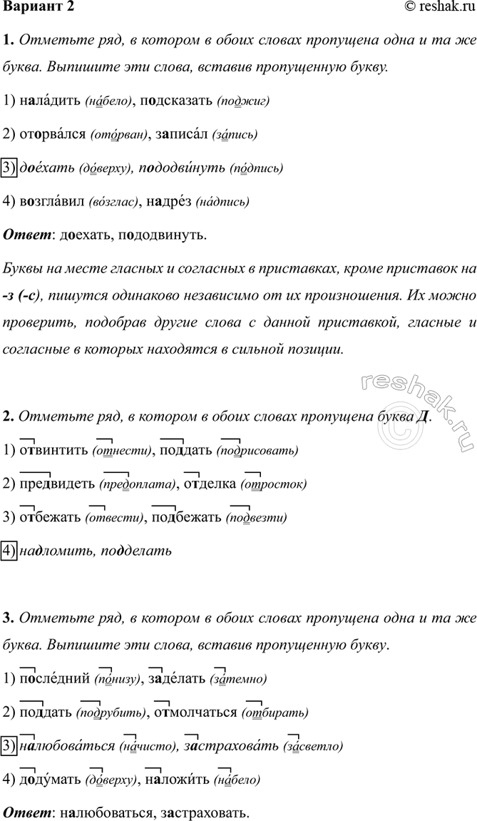
Вариант 2
1. Отметьте ряд, в котором в обоих словах пропущена одна и та же буква. Выпишите эти слова, вставив пропущенную букву.
1) наладить (набело), подсказать (поджиг)
2) оторвался (оторван), записал (запись)
3) доехать (доверху), пододвинуть (подпись)
4) возглавил (возглас), надрез (надпись)
Ответ: доехать, пододвинуть.
Буквы на месте гласных и согласных в приставках, кроме приставок на -з (-с), пишутся одинаково независимо от их произношения. Их можно проверить, подобрав другие слова с данной приставкой, гласные и согласные в которых находятся в сильной позиции.
2. Отметьте ряд, в котором в обоих словах пропущена буква Д.
1) отвинтить (отнести), поддать (подрисовать)
2) предвидеть (предоплата), отделка (отросток)
3) отбежать (отвести), подбежать (подвезти)
4) надломить, подделать
3. Отметьте ряд, в котором в обоих словах пропущена одна и та же буква. Выпишите эти слова, вставив пропущенную букву.
1) последний (понизу), заделать (затемно)
2) поддать (подрубить), отмолчаться (отбирать)
3) налюбоваться (начисто), застраховать (засветло)
4) додумать (доверху), наложить (набело)
Ответ: налюбоваться, застраховать.
4. Отметьте ряд, в котором в обоих словах пропущена одна и та же буква. Выпишите эти слова, вставив пропущенную букву.
1) возделать (возглас), разговор (разум)
2) подделка (поднести), отскакивать (отвязать)
3) подмешать (подыграть), отлучить (отвинтить)
4) отодвинуть (оторван), содействие (сослепу)
Ответ: отодвинуть, содействие.
5. Отметьте ряд, в котором в обоих словах пропущена буква О.
1) надолго (набело), получше (понизу)
2) зайти (засветло), название (назван)
3) приехать (приближение), обозвать (оборван)
4) приглядеть (неполное действие), заколка (затемно)
Ответ: зайти, название.
6. Отметьте ряд, в котором в обоих словах пропущена одна и та же буква. Выпишите эти слова, вставив пропущенную букву.
1) подгонять (подвесить), молотьба (молотить)
2) отделать (отмочить), догадка (догадаться)
3) проделки (прорван), росточек (искл.)
4) оторвать (оторван), облачно (словар.)
Ответ: проделки, росточек.
7. Найдите слово с ошибкой. Выпишите это слово, исправив ошибку.
1) предсказать (предвидеть)
2) отодвинуть (оторван)
3) одтолкнуть (оттолкнуть: приставки од- в русском языке не существует)
4) наказать (набело)
Ответ: оттолкнуть.
*Цитирирование задания со ссылкой на учебник производится исключительно в учебных целях для лучшего понимания разбора решения задания.
*К сожалению, временные проблемы с публикацией комментариев с мобильных устройств.