Тема 19 Вариант 1 Часть 1 ГДЗ Тесты Ладыженская Белякова 5 класс (Русский язык)

Решение #1

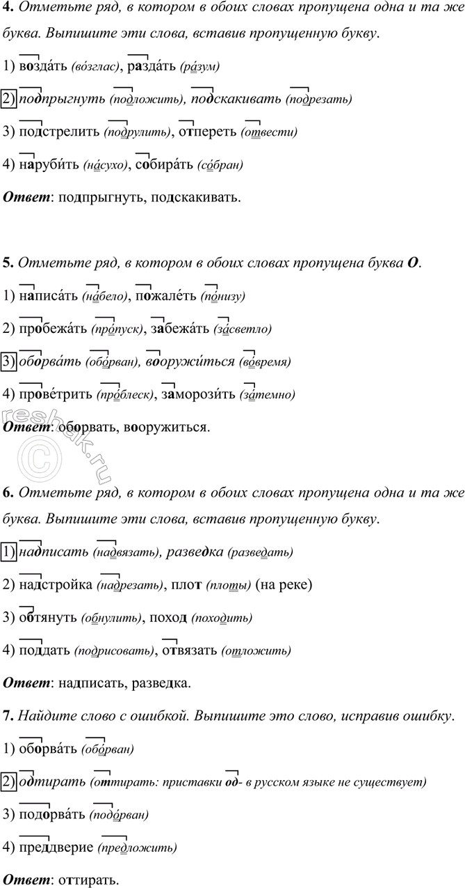
Изображение Правописание гласных и согласных в приставках. Стр. 61 – 64Вариант 11. Отметьте ряд, в котором в обоих словах пропущена одна и та же буква. Выпишите эти слова,...
Дополнительное изображение

Рассмотрим вариант решения задания из учебника Ладыженская, Белякова 5 класс, Просвещение:
Правописание гласных и согласных в приставках. Стр. 61 – 64
Вариант 1
1. Отметьте ряд, в котором в обоих словах пропущена одна и та же буква. Выпишите эти слова, вставив пропущенную букву.
1) набрать (набран), подвинуть (понизу)
2) оборвался (оборван), начертил (набран)
3) дословный (доверху), завесить (запах)
4) отодвинул (оторван), подошёл (подпись)
Ответ: отодвинул, подошёл.
Буквы на месте гласных и согласных в приставках, кроме приставок на -з (-с), пишутся одинаково независимо от их произношения. Их можно проверить, подобрав другие слова с данной приставкой, гласные и согласные в которых находятся в сильной позиции.
2. Отметьте ряд, в котором в обоих словах пропущена буква Т.
1) отдать (отрезать), отпрыгнуть (отмыть)
2) предсказать (предложить), открыть (отвезти)
3) отбежать (отнести), подшить (подрезать)
4) надписать (надвязать), отпустить (отлететь)
3. Отметьте ряд, в котором в обоих словах пропущена одна и та же буква. Выпишите эти слова, вставив пропущенную букву.
1) пограничный (понизу), задержать (засветло)
2) подстрелить (подрезать), отказаться (отложить)
3) насмотреться (набело), застроить (затемно)
4) додуматься (доверху), навалить (наскоро)
Ответ: насмотреться, застроить.
4. Отметьте ряд, в котором в обоих словах пропущена одна и та же буква. Выпишите эти слова, вставив пропущенную букву.
1) воздать (возглас), раздать (разум)
2) подпрыгнуть (подложить), подскакивать (подрезать)
3) подстрелить (подрулить), отпереть (отвести)
4) нарубить (насухо), собирать (собран)
Ответ: подпрыгнуть, подскакивать.
5. Отметьте ряд, в котором в обоих словах пропущена буква О.
1) написать (набело), пожалеть (понизу)
2) пробежать (пропуск), забежать (засветло)
3) оборвать (оборван), вооружиться (вовремя)
4) проветрить (проблеск), заморозить (затемно)
Ответ: оборвать, вооружиться.
6. Отметьте ряд, в котором в обоих словах пропущена одна и та же буква. Выпишите эти слова, вставив пропущенную букву.
1) надписать (надвязать), разведка (разведать)
2) надстройка (надрезать), плот (плоты) (на реке)
3) обтянуть (обнулить), поход (походить)
4) поддать (подрисовать), отвязать (отложить)
Ответ: надписать, разведка.
7. Найдите слово с ошибкой. Выпишите это слово, исправив ошибку.
1) оборвать (оборван)
2) одтирать (оттирать: приставки од- в русском языке не существует)
3) подорвать (подорван)
4) преддверие (предложить)
Ответ: оттирать.
*Цитирирование задания со ссылкой на учебник производится исключительно в учебных целях для лучшего понимания разбора решения задания.
*К сожалению, временные проблемы с публикацией комментариев с мобильных устройств.