Урок 19 Часть 1 ГДЗ Петерсон 3 класс (Математика)
Решение #1 (Учебник 2022)
Решение #2 (Учебник 2012)

Рассмотрим вариант решения задания из учебника Петерсон 3 класс, Просвещение:
1. А = {карандаш, ручка, чашка, мел, блюдце}. Разбей множество А на части по назначению.
2. Множество В = {5, 6, 23, 42, 50, 51, 60} разбито на части. Укажи основание классификации.
а) {5, 6} и {23, 42, 50, 51, 60} в) {50, 60} и {5, 6, 23, 42, 51}
б) {5, 23, 50} и {6, 42, 51, 60} г) {6, 42, 50, 60} и {5, 23, 51}
3. Выполни умножение в столбик:
42 · 7 94 · 5 73 · 6 89 · 4
4. Составь выражения и найди их значения:
а) В 4 ящиках 64 кг яблок. Сколько килограммов яблок в 7 таких ящиках?
б) Кадушка вмещает 72 л воды, а бочка - 160 л. Кадушку наполняют 9 вёдер воды. Сколько таких вёдер нужно, чтобы наполнить бочку?
5. Объясни, что означают записанные свойства. Какое свойство пропущено? Запиши его в тетради.
6. а) Проанализируй равенства и объясни способ умножения круглых чисел:
8 · 60 = 8 · (6 · 10) = (8 · 6) · 10 = 48 · 10 = 480
20 · 30 = (2 · 10) · (3 · 10) = (2 · 3) · (10 · 10) = 6 · 100 = 600
Пользуясь этим способом, объясни, почему умножение круглых чисел в столбик записывают так:
б) Запиши в тетради примеры в столбик и вычисли:
28 · 30 490 · 2 36 · 20 160 · 6 25 · 40
7. Андрей поймал 20 раков, Вася - в 2 раза меньше Андрея, Юля - на 12 раков меньше, чем Андрей и Вася вместе, а Даша поймала на 4 рака больше Васи. Сколько всего раков поймали ребята? Кто поймал больше раков - мальчики или девочки, и на сколько?
8. Составь программу действий и вычисли:
а) 48 : (36 : 6) : 1 + (0 · 4 + 3) · 9 - 0 : 12 · 3
б) 16 : (72 : 8 + 7 · 1) - 0 : (8 · 8) : 1 + 56 : 56 · 4
9. А - {4, 8, 12, 16, 20}, В = {8, 16, 24}. Найди пересечение и объединение множеств Лив. Построй диаграмму этих множеств и отметь на ней их элементы.
10. Объясни решение примеров, записанных в столбик. Используя полученные результаты, устно найди ответы остальных примеров.
а) 318 + 485 = 803;
318 + 485; 318 + 484; 319 + 484;
328 + 485; 803 - 485; 903 - 585.
б) 952 - 587 = 365;
953 - 587; 952 - 588; 953 - 588;
852 - 587; 952 - 687; 365 + 587.
11. В множестве А два элемента, в множестве В три элемента. При каком условии множество А и В будет содержать 2 + 3 = 5 элементов?
12. Как расположить 5 элементов на диаграммах множеств A и B, чтобы в каждом из множеств было соответственно: а) 2 и 4 элемента; б) по 4 элемента; в) 4 и 5 элементов; г) по 5 элементов; д) 3 и 2 элемента; е) по 3 элемента?
1. Прочитай числа. Сколько единиц каждого класса в них содержится? Найди число, у которого в разряде десятков класса единиц стоит цифра 3.
5 716 36 200 18 307 733 999
5 016 36 020 18 037 703 900
5 006 36 002 18 370 730 099
2. Прочитай числа, записанные в таблице. Какое из них меньше всех? Какое больше всех? Назови разряды, в которых отсутствуют единицы.
579 318;
3 642 003;
18 060 785;
760 300 014;
6 581 007 500;
27 990 320 407;
620 007 000 083.
3. Разбей на классы и прочитай числа:
а) 7961, 8520, 93067, 200721, 8629356;
б) 324508764, 94351084922, 775613204380.
4. а) Какое число следует за числом: 99, 899, 999, 4367, 7599, 20 300, 38 126, 52 999, 999 999?
б) Какое число предшествует числу: 40, 650, 1000, 8324, 9680, 14 399, 26 700, 80 000, 10 000 000?
в) Назови «соседей» числа: 5349, 60 237, 589 600.
5. Найди закономерность и продолжи ряд на три числа:
а) 8706, 8708, 8710,
б) 9327, 9325, 9323,
в) 55, 555, 5555,
6. Сравни:
5806 ? 5680 37 948 906 ? 37 948-009
750 023 ? 99 998 444 444 444 ? 22 222 222 222
7. Вычисли устно:
а) 50 -> (+40) -> (:30) -> (·50) -> (-100);
б) 30 -> (+70) -> (:10) -> (·15) -> (-150);
в) 100 -> (-70) -> (·3) -> (-18) -> (:36);
г) 67 -> (-23) -> (:11) -> (·25) -> (-19).
8. БЛИЦтурнир
а) В 5 одинаковых банках а л сока. Сколько литров сока в 12 таких банках?
б) В 5 одинаковых банках а л сока. Сколько потребуется таких банок, чтобы разлить в них 12 литров сока?
в) В первом мешке с кг крупы, а во втором — в 3 раза больше. На сколько килограммов крупы меньше в первом мешке, чем во втором?
г) В магазин привезли m кг картошки по 20 кг в мешке и n кг моркови по 30 кг в мешке. Сколько мешков картошки и моркови привезли в магазин?
9. Периметр четырёхугольника равен 3 м. Одна его сторона равна 72 см, другая на 16 см больше первой, а третья сторона в 2 раза меньше второй. Найди четвёртую сторону этого четырёхугольника.
10. Чем похожи и чем различаются выражения:
(30 - d) : 3 и 30 - d : 3?
Прочитай эти выражения и найди их значения при d = 6 и d =18. Сделай вывод.
11. Сравни:
а · 8 + а ·3 ? а · 10 b - 48 ? b - 407 720 : с ? 702 : с
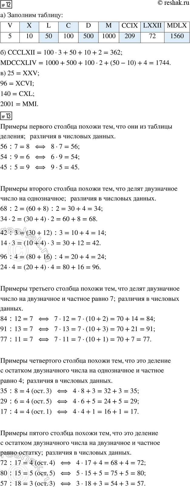
12. а) Заполни пропуски в таблице:
б) Какие это числа: CCCLXII, MDCCXLIV?
в) Запиши римскими цифрами числа: 25, 96, 140, 2001.
13. Выполни деление и сделай проверку. Что общего в примерах каждого столбика и чем они различаются?
56 : 7 68 : 2 84 : 12 35 : 8 72 : 17
54 : 9 42 : 3 91 : 13 29 : 6 80 : 15
45 : 5 96 : 4 77 : 11 17 : 4 57 : 18
14. Расшифруй название птиц. Что ты о них знаешь?
(Р) 72 - 37 (Ф) 49 : 7 · 8 (С) 7 · 9 - 8 · 4
(И) 500 - 475 (А) 6 · 8 : 4 (Т) 54 : 6 + 9 · 8
(Л) 18 · 4 + 0 (Д) 64 : 8 · 12 (Е) 35 · 2 - 38 : 2
(Я) 25 · 5 - 0 (О) 96 : 24 · 20 (Ж) 94 : 2 + 70 : 14
Популярные решебники 3 класс Все решебники
*К сожалению, временные проблемы с публикацией комментариев с мобильных устройств.