Тема 18 Вариант 1 Часть 1 ГДЗ Тесты Ладыженская Белякова 5 класс (Русский язык)

Решение #1

Изображение Буквы Ё – О после шипящих в корне. Стр. 59 – 61Вариант 11. Отметьте ряд, в котором в обоих словах на месте пропуска пишется буква О.1) чёрная (чернь) чёлка...
Дополнительное изображение

Рассмотрим вариант решения задания из учебника Ладыженская, Белякова 5 класс, Просвещение:
Буквы Ё – О после шипящих в корне. Стр. 59 – 61
Вариант 1
1. Отметьте ряд, в котором в обоих словах на месте пропуска пишется буква О.
1) чёрная (чернь) чёлка (чело)
2) трущоба (искл.), Шотландия (искл.)
3) дешёвый (дешевле), жёрдочка (жердь)
4) крыжовник (искл.), шёлк (шелка)
В большинстве слов после ж, ш, ч, щ под ударением в корне пишется буква ё. к ним можно подобрать однокоренные слова с буквой е в корне.
Исключения: крыжовник, трущобы, шомпол, шорох, шов, капюшон, шок, шорты и др.
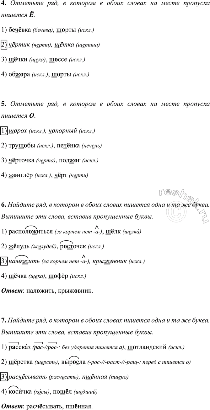
2. Отметьте ряд, в котором в обоих словах на месте пропуска пишется буква Ё.
1) шёрстка (шерсть), шов (искл.)
2) пришёл (пришедший), шоссе (искл.)
3) капюшон (искл.), шорох (искл.)
4) жёлуди (желудей), щёки (щека)
3. Отметьте ряд, в котором в обоих словах на месте пропуска пишется О.
1) жёсткий (жестковатый), чёрствый (черстветь)
2) жёлтый (желтоватый), пшёнка (пшено)
3) чёрный (чернеть), шёпот (шепчет)
4) жонглёр (искл.), шоколадка (искл.)
4. Отметьте ряд, в котором в обоих словах на месте пропуска пишется Ё.
1) бечёвка (бечева), шорты (искл.)
2) чёртик (черти), щётка (щетина)
3) щёчки (щека), шоссе (искл.)
4) обжора (искл.), шорты (искл.)
5. Отметьте ряд, в котором в обоих словах на месте пропуска пишется О.
1) шорох (искл.), чопорный (искл.)
2) трущобы (искл.), печёнка (печень)
3) чёрточка (черта), поджог (искл.)
4) жонглёр (искл.), чёрт (черти)
6. Найдите ряд, в котором в обоих словах пишется одна и та же буква. Выпишите эти слова, вставив пропущенные буквы.
1) расположиться (за корнем нет -а-), шёлк (шелка)
2) жёлудь (желудей), росточек (искл.)
3) наложить (за корнем нет -а-), крыжовник (искл.)
4) щёчка (щека), шофёр (искл.)
Ответ: наложить, крыжовник.
7. Найдите ряд, в котором в обоих словах пишется одна и та же буква. Выпишите эти слова, вставив пропущенные буквы.
1) рассказ (рас-//рос-: без ударения пишется а), шотландский (искл.)
2) шёрстка (шерсть), выросла (-рос-//-раст-//-ращ-: перед с пишется о)
3) расчёсывать (расчесать), пшённая (пшено)
4) косичка (косы), пошёл (шедший)
Ответ: расчёсывать, пшённая.
*Цитирирование задания со ссылкой на учебник производится исключительно в учебных целях для лучшего понимания разбора решения задания.
*К сожалению, временные проблемы с публикацией комментариев с мобильных устройств.