Урок 18 Часть 1 ГДЗ Петерсон 3 класс (Математика)
Решение #1 (Учебник 2022)
Решение #2 (Учебник 2012)

Рассмотрим вариант решения задания из учебника Петерсон 3 класс, Просвещение:
1. Сосчитай число элементов в множестве А и его подмножествах. Что ты замечаешь? Сделай вывод.
2. Разбей множества А и В на части: съедобные и несъедобные предметы. Сколько предметов в каждой части, во всём множестве? Что ты замечаешь?
Можно ли разбить множество А на части: несъедобные предметы и грибы? Можно ли разбить множество В на части: овощи и фрукты? Почему?
3. В каких множествах «наведён порядок»? Докажи. Как об этом можно сказать иначе?
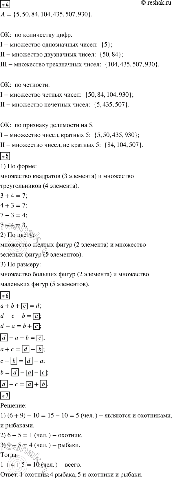
4. Разбей на части множество чисел А = {5, 50, 84, 104, 435, 507, 930}. Найди несколько решений. Для каждого решения укажи основание классификации, полученные группы и их название.
5. Назови элементы множества фигур на рисунке. Нарисуй его в тетради и разбей на части по форме. Составь 4 равенства.
На какие ещё части можно разбить множество этих фигур?
6. Множества А, В, С и D содержат соответственно а, b, с и d элементов. Найди пропущенные буквы:
а + b + ? = d а + с = ? - ?
d - с - b = ? с + ? = ? - а
d - а = b + ? b = ? - ? - ?
? - а - b = ? ? - с = ? + ?
7. Собралось 6 охотников и 9 рыбаков, а всего 10 человек. Как это может быть?
8. а) Охотник убегает от медведя после осечки ружья. За 5 секунд он пробежал 30 м. Сейчас он находится на расстоянии 360 м от домика лесника. Сколько времени нужно охотнику, чтобы добежать до лесника, если скорость его не изменится?
б) Павлину в зоопарке за неделю добавляют в корм 350 г пшеницы. Сколько пшеницы при том же расходе в день съедает павлин в зоопарке за месяц (30 дней)?
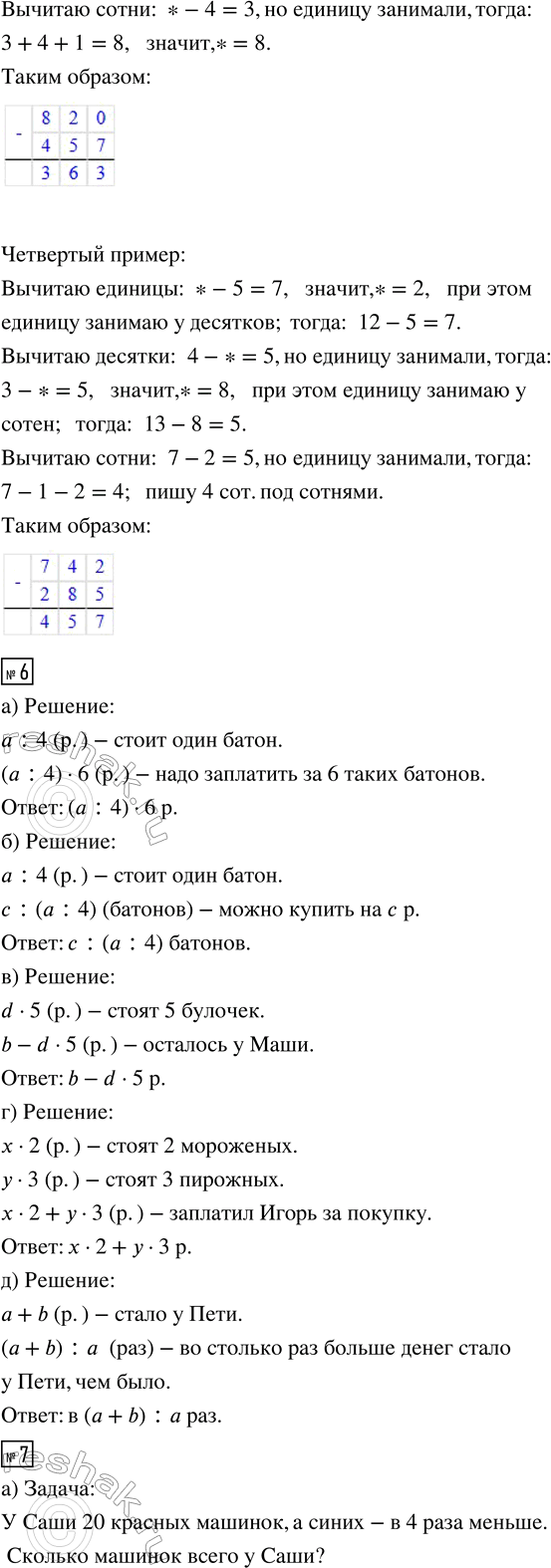
9. Вычисли. Объясни для каждого столбика приёмы вычислений:
39 · 8 17 · 50 540 : 3 700 : 35 56 : 9
5 · 76 280 · 2 860 : 2 600 : 120 38 : 15
10. Выполни умножение, используя запись в столбик:
72 · 9 6 · 85 94 · 6 268 · 3 124 · 7
11. Реши уравнения с комментированием и сделай проверку:
х + 93 = 517 204 - х = 156 х - 429 = 361
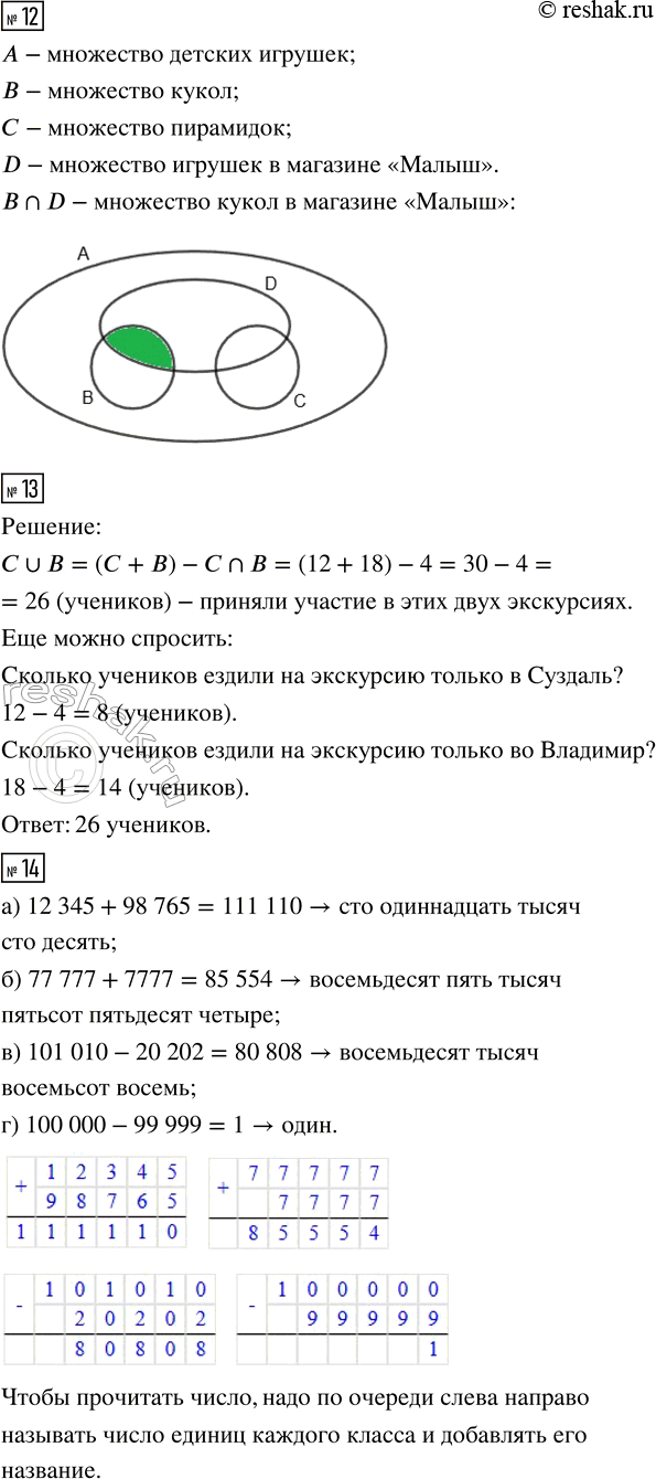
12. А - множество детских игрушек, В - множество кукол, С - множество пирамидок, D - множество игрушек в магазине «Малыш». Построй диаграмму множеств А, В, С и D. Раскрась множество кукол в магазине «Малыш».
13. Ученики 3 класса ездили на экскурсии в Суздаль и Владимир. В Суздале побывали 12 учеников, а во Владимире - 18 учеников, причём в обоих городах побывали четверо ребят. Сколько учеников приняли участие в этих двух экскурсиях? Что ещё можно спросить?
14. Вычисли, используя запись в столбик. Узнай, как прочитать эти числа:
а) 12 345 + 98 765 в) 101 010 - 20 202
б) 77 777 + 7777 г) 100 000 - 99 999
1. Прочитай числа, записанные в таблице. Что обозначает цифра 8 в их записи?
368;
805;
980;
5000;
8319;
50 000;
86 705;
500 000;
813 673;
9 721 210;
68 045 900;
830 000 007;
6 982 050 165;
84 334 217 529;
838 527 444 412.
2. Прочитай числа. Подчеркни в каждой строчке самое маленькое число одной чертой, а самое большое — двумя.
а) 3512, 6032, 8907, 6200, 5555, 8812;
б) 12 063, 106 727, 30 009, 485 226;
в) 7 396 824, 429 157 340, 25 571 630 748.
3. Сосчитай:
а) от 7398 до 7405; в) от 200 004 до 199 998;
б) от 15 002 до 14 996; г) от 3 516 997 до 3 517 003.
4. Карандаш стоит 9 руб., ручка в 3 раза дороже карандаша, а тетрадь на 7 руб. дешевле ручки. Сможет ли Наташа купить карандаш, ручку и тетрадь, если у неё есть 60 руб.?
5. _95 + 3_4 = 84_; 54_ - 1_3 = _79; _20 - 4_7 = 36_; 74_ - 2_5 = _57.
6. БЛИЦтурнир
а) За 4 одинаковых батона заплатили а руб. Сколько денег надо заплатить за 6 таких батонов?
б) За 4 одинаковых батона заплатили а руб. Сколько таких батонов можно купить на с руб.?
в) У Маши было b руб. Она купила 5 булочек по d руб. Сколько денег у неё осталось?
г) Игорь купил 2 мороженых по x руб. и 3 пирожных по у руб. Сколько денег он заплатил за покупку?
д) У Пети было а руб. Мама дала ему ещё b руб. Во сколько раз больше у него стало денег, чем было?
7. Придумай задачу, которая решается так:
а) 20 + 20 : 4; б) (n : 2) · 9.
8. Выполни умножение:
а) 32 · 7; 51 · 9; 78 · 6; 94 · 5; 63 · 4;
б) 8300 · 4; 27 · 800; 68 000 · 9; 75 · 2000.
9. Чем похожи и чем отличаются задания? Выполни их.
1) Начерти отрезки АВ, CD и EF так, чтобы АВ = 3 см 8 мм, CD = 2 см 5 мм, EF = 3 см.
2) Начерти отрезки МР, РК и КТ так, чтобы МР = 2 см 6 мм, РК = 3 см 2 мм, КТ = 4 см.
10. Продолжи ряд на 4 числа, сохраняя закономерность:
1) 0, 25, 50, 75, ...
2) 10, 9, 11, 8, 12, 7, ...
Популярные решебники 3 класс Все решебники
*К сожалению, временные проблемы с публикацией комментариев с мобильных устройств.