Упр.164 Часть 1 ГДЗ Быстрова Кибирева 9 класс (Русский язык)
Решение #1

Рассмотрим вариант решения задания из учебника Быстрова, Кибирева 9 класс, Русское слово:
164 1. Прочитайте отрывок из повести «Портрет». Выпишите сложноподчинённые предложения с придаточными определительными. Подчеркните союзные слова. Сделайте вывод: какие союзные слова могут использоваться для соединения главной части с придаточной определительной.
Когда в журналах появлялась печатная хвала художнику, он радовался, как ребёнок, хотя эта хвала была куплена им за свои же деньги. Слава его росла, работы и заказы увеличивались. Уже стали ему надоедать одни и те же портреты и лица, которых положение и обороты сделались ему заученными. Уже без большой охоты он писал их, стараясь набросать только кое-как одну голову, а остальное давал доканчивать ученикам. Ум уставал придумывать и обдумывать. Рассеянная жизнь и общество, где он старался сыграть роль светского человека, всё это уносило его далеко от труда и мыслей. Однообразные2, холодные, вечно прибранные и, так сказать, застёгнутые2 лица чиновников, военных и штатских не много представляли ноля для кисти: она позабывала и великолепные драпировки, и сильные движения,
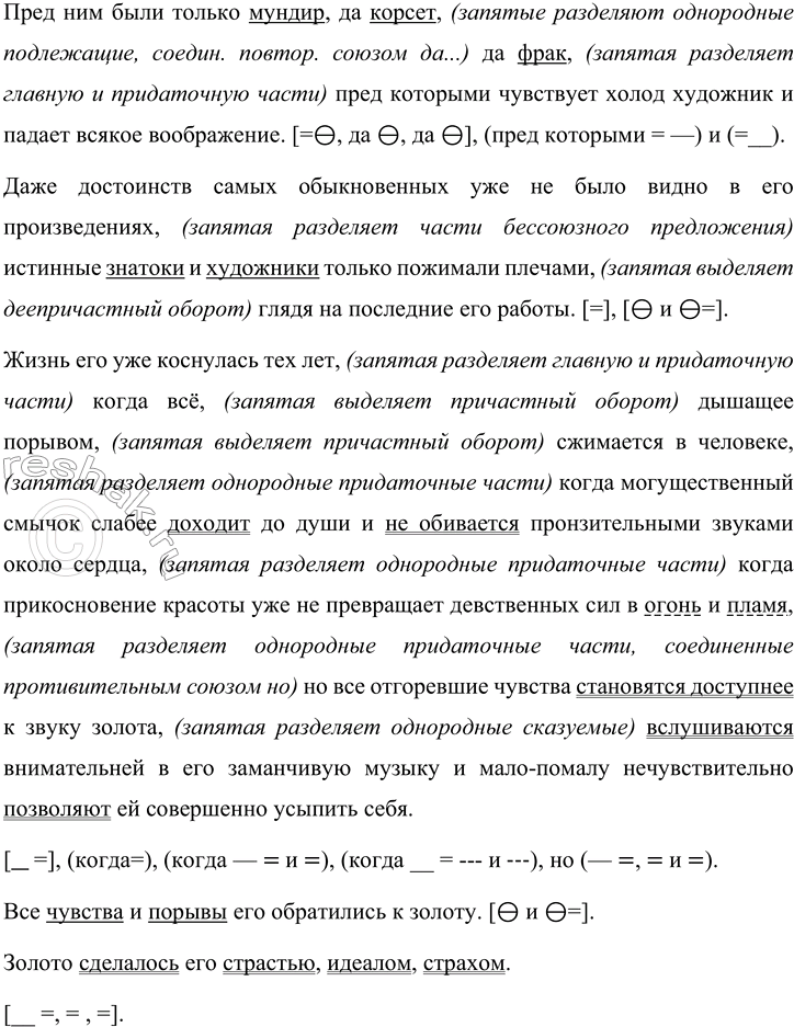
и страсти. Пред ним были только мундир, да корсет, да фрак, пред которыми чувствует холод художник и падает всякое воображение. Даже достоинств самых обыкновенных уже нс было видно в его произведениях, истинные знатоки и художники только пожимали плечами, глядя на последние cm работы. А некоторые, знавшие Чарткова прежде, нс могли понять, как мог исчезнуть1 в нём талант, которого признаки оказались уже ярко в нём при самом начале. Напрасно старались разгадать, каким образом может угаснуть дарованье в человеке, тогда как он только что достигнул ещё полного развития всех сил своих.
Но этих толков нс; слышал упоённый3 художник. Жизнь его уже коснулась тех лет, когда всё, дышащее порывом, сжимается1 в человеке, когда могущественный2 смычок слабее2 доходит до души и не обвивается пронзительными звуками около сердца, когда прикосновенье красоты уже не превращает девственных сил в огонь и пламя, но все отгоревшие чувства становятся доступнее к звуку золота, вслушиваются внимательней в его заманчивую музыку и мало-помалу нечувствительно позволяют ей совершенно усыпить себя.
Все чувства и порывы его обратились к золоту. Золото сделалось его страстью, идеалом, страхом, наслажденьем, целью. Пуки ассигнаций росли в сундуках, и как всякий, кому достаётся в удел этот страшный дар, он начал становиться скучным, недоступным ко всему, кроме золота, беспричинным скрягой, беспутным собирателем и уже готов был обратиться в одно из тех странных существ, которых мною попадается в нашем бесчувственном свете, на которых с ужасом глядит исполненный жизни и сердца человек, которому кажутся они движущимися каменными гробами с мертвецом внутри вместо сердца. (Н. Гоголь)
Сложноподчинённые предложения с придаточными определительными
Уже стали ему надоедать одни и те же портреты и лица, которых положение и обороты сделались ему заученными. Рассеянная жизнь и общество, где он старался сыграть роль светского человека, — всё это уносило его далеко от труда и мыслей. Пред ним были только мундир, да корсет, да фрак, пред которыми чувствует холод художник и падает всякое воображение. А некоторые, знавшие Чарткова прежде, не могли понять, как мог исчезнуть в нём талант, которого признаки оказались уже ярко в нём при самом начале. Жизнь его уже коснулась тех лет, когда всё, дышащее порывом, сжимается в человеке, когда могущественный смычок слабее доходит до души и не обвивается пронзительными звуками около сердца, когда прикосновение красоты уже не превращает девственных сил в огонь и пламя, но все отогревшие чувства становятся неотзывчивы на звучало, замираются внимательней в его замечанию музыки и мало-помалу нечувствительно позволяют ей совершенное успить себя. Пуки акварелей росли в сундуках, и как всякий, кому посвящена жизнь в беспокойстве, неожиданно становиться скучным, недоступным ко всему, кроме того, что могло быть бесприемным скрытой, беспутным собирателем и уже готов был обратиться в одно из тех странных существ, которых много попадается в нашем современном свете, или в которых с ужасом глядит исполненный жизни и здравый человек, которому кажутся они движущимися каменными гробами с преградой внутри его сердца.
Для соединения главной части с придаточной определительной могут использоваться союзные слова: который, что, кто, где, когда, кому.
Однообразные, застегнутые, могущественный, слабее.
2. Составьте схемы предложений, осложнённых однородными членами. Объясните знаки препинания при них.
Сложноподчинённые предложения с придаточными определительными
Уже стали ему надоедать одни и те же портреты и лица, которых положение и обороты сделались ему заученными. Рассеянная жизнь и общество, где он старался сыграть роль светского человека, — всё это уносило его далеко от труда и мыслей. Пред ним были только мундир, да корсет, да фрак, пред которыми чувствует холод художник и падает всякое воображение. А некоторые, знавшие Чарткова прежде, не могли понять, как мог исчезнуть в нём талант, которого признаки оказались уже ярко в нём при самом начале. Жизнь его уже коснулась тех лет, когда всё, дышащее порывом, сжимается в человеке, когда могущественный смычок слабее доходит до души и не обвивается пронзительными звуками около сердца, когда прикосновение красоты уже не превращает девственных сил в огонь и пламя, но все отогревшие чувства становятся неотзывчивы на звучало, замираются внимательней в его замечанию музыки и мало-помалу нечувствительно позволяют ей совершенное успить себя. Пуки акварелей росли в сундуках, и как всякий, кому посвящена жизнь в беспокойстве, неожиданно становиться скучным, недоступным ко всему, кроме того, что могло быть бесприемным скрытой, беспутным собирателем и уже готов был обратиться в одно из тех странных существ, которых много попадается в нашем современном свете, или в которых с ужасом глядит исполненный жизни и здравый человек, которому кажутся они движущимися каменными гробами с преградой внутри его сердца.
Для соединения главной части с придаточной определительной могут использоваться союзные слова: который, что, кто, где, когда, кому.
Однообразные, застегнутые, могущественный, слабее.
3. В каких сложноподчинённых предложениях с придаточным определительным придаточную часть можно заменить обособленным определением, выраженным причастным оборотом? От чего это зависит?
4. Объясните подчёркнутые в словах орфограммы.
5. Заполните таблицу «Правописание прилагательных и причастий с н - нн в суффиксах» словами из текста, выделяя суффиксы и объясняя их написание.
Правописание слов с н - нн в суффиксах
прилагательных
причастий
6. Укажите метафоры в третьем абзаце. Какой образ создаёт Николай Васильевич Гоголь для описания погибающей души художника?
7. Найдите в тексте синонимы слова дарованье. Подберите к ним ещё слова этого синонимического ряда. К какому пласту лексики относится слово дарованье? Какие устойчивые сочетания с этим словом вы знаете?
8. В каком значении употреблено слово толков в первом предложении второго абзаца? Подберите к нему контекстуальные синонимы.
9. Объясните, как вы понимаете выделенную в тексте фразу.
10. Какова тема и основная мысль этого текста? Напишите сочинение: порассуждайте, почему талант Чарткова исчезал. Аргументируйте своё мнение цитатами из текста.
11 Рассмотрите иллюстрацию Сергея Григорьевича Гонкова к повести. Как художник отражает состояние героя? Составьте психологический портрет Чарткова на основе иллюстрации и текста упражнения.
12 Сравните этот текст с текстом упр. 163. Как вы думаете, какая общая тема их объединяет? Напишите эссе в свободной форме на тему «Талант».
Популярные решебники 9 класс Все решебники
*К сожалению, временные проблемы с публикацией комментариев с мобильных устройств.