Тема 15 Вариант 1 Часть 1 ГДЗ Тесты Ладыженская Белякова 5 класс (Русский язык)

Решение #1

Изображение Корень. Суффикс. Приставка. Стр. 50 – 52Вариант 11. Главная значимая часть слова, в которой заключено общее лексическое значение всех однокоренных слов, называется...
Дополнительное изображение

Рассмотрим вариант решения задания из учебника Ладыженская, Белякова 5 класс, Просвещение:
Корень. Суффикс. Приставка. Стр. 50 – 52
Вариант 1
1. Главная значимая часть слова, в которой заключено общее лексическое значение всех однокоренных слов, называется корнем.
2. Отметьте ряд, в котором все слова однокоренные.
1) водяной, водитель, подводный (водяной, водитель – однокоренные слова; водитель – слово не является однокоренным, так как корень имеет другое лексическое значение)
2) подгореть, гора, предгорный (гора, предгорный – однокоренные слова; подгореть – слово не является однокоренным, так как корень имеет другое лексическое значение)
3) земля, приземлиться, земляной (все слова однокоренные: земля, приземлиться, земляной)
4) косить, косой, подкосить (косить, подкосить – однокоренные слова; косой – слово не является однокоренным, так как корень имеет другое лексическое значение)
Однокоренные слова – это слова с одинаковым корнем, которые различаются суффиксами и окончаниями.
3. Отметьте ряд, в котором в обоих словах правильно выделен корень.
1) чернота, слева
2) сверлить, подоконник
3) побежать, обледенелый
4) читать, спорщик
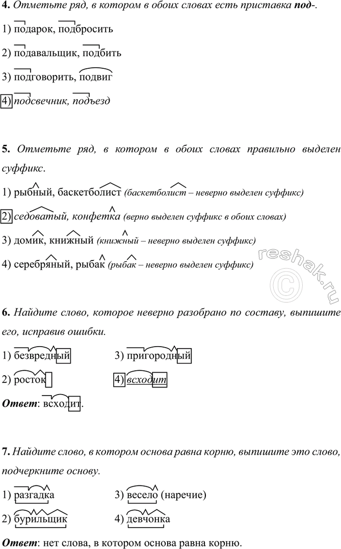
4. Отметьте ряд, в котором в обоих словах есть приставка под-.
1) подарок, подбросить
2) подавальщик, подбить
3) подговорить, подвиг
4) подсвечник, подъезд
5. Отметьте ряд, в котором в обоих словах правильно выделен суффикс.
1) рыбный, баскетболист (баскетболист – неверно выделен суффикс)
2) седоватый, конфетка (верно выделен суффикс в обоих словах)
3) домик, книжный (книжный – неверно выделен суффикс)
4) серебряный, рыбак (рыбак – неверно выделен суффикс)
6. Найдите слово, которое неверно разобрано по составу, выпишите его, исправив ошибки.
1) безвредный 3) пригородный
2) росток 4) всходит
Ответ: всходит.
7. Найдите слово, в котором основа равна корню, выпишите это слово, подчеркните основу.
1) разгадка 3) весело (наречие)
2) бурильщик 4) девчонка
Ответ: нет слова, в котором основа равна корню.
*Цитирирование задания со ссылкой на учебник производится исключительно в учебных целях для лучшего понимания разбора решения задания.
*К сожалению, временные проблемы с публикацией комментариев с мобильных устройств.