Урок 15 Часть 1 ГДЗ Рабочая тетрадь Петерсон 4 класс (2023) (Математика)
Решение #1

Рассмотрим вариант решения задания из учебника Петерсон 4 класс, Просвещение:
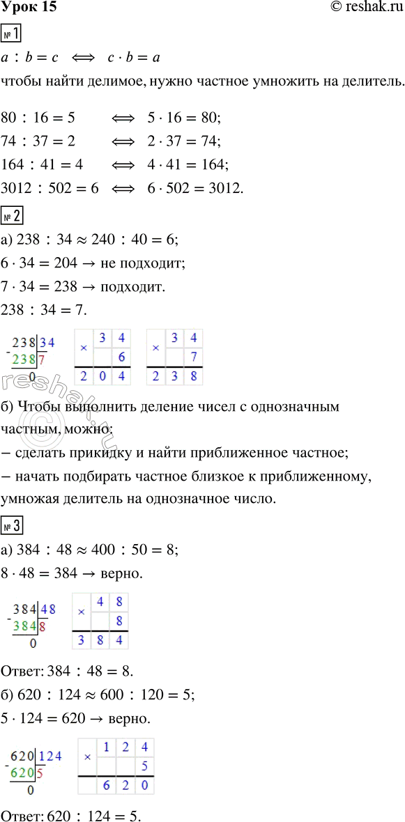
1. Допиши равенство и объясни его смысл: а : b = с < = > __ · __ = a
Используя связь умножения и деления, подбери частное:
80 : 16 74 : 37 164 : 41 3012 : 502
2. а) Докажи, что частное является однозначным. Сделай прикидку и подбери частное. Попробуй записать деление углом.
238 : 34 238 : 34
Что ты пока не знаешь? Поставь перед собой цель и составь план.
б) Проверь свой вариант по учебнику, стр. 34. Если нужно, исправь ошибки. Сделай вывод.
3. Сделай прикидку и подбери частное. Запиши деление углом.
а) 384 : 48 б) 620 : 124 в) 4232 : 589 г) 9624 : 3208
4. Выполни деление углом:
а) 276 : 69 б) 848 : 106 в) 6034 : 3017
5. На каждые 10 км пути для автомашины «Жигули» нужен 1 л бензина. От дома до дачи 145 км. Сколько потребуется бензина, чтобы съездить на дачу и вернуться обратно?
Похожие решебники
Популярные решебники 4 класс Все решебники
*К сожалению, временные проблемы с публикацией комментариев с мобильных устройств.