Урок 15 Часть 1 ГДЗ Петерсон 3 класс (Математика)
Решение #1 (Учебник 2022)
Решение #2 (Учебник 2012)

Рассмотрим вариант решения задания из учебника Петерсон 3 класс, Просвещение:
1. Нарисуй диаграмму в тетради и раскрась указанное множество:
а) K ? T; б) E ? F; в) (C ? D) ? M.
2. А = {3; 6; 9; 12}, В = {2; 4; 6}. Запиши с помощью фигурных скобок пересечение и объединение множеств А и В. Построй диаграмму этих множеств и отметь на ней их элементы.
3. Реши задачи, составляя выражения. Сравни их. Что ты замечаешь? Как называют такие задачи?
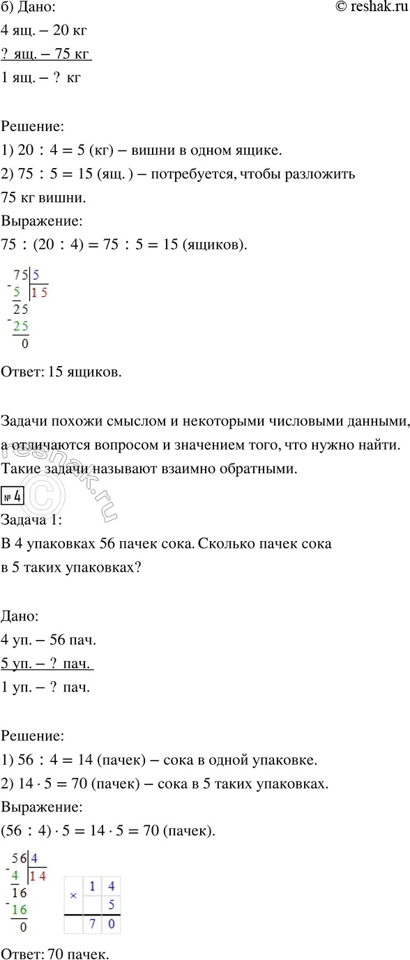
а) В 4 одинаковых ящика разложили 20 кг вишни. Сколько вишни уместится в 15 таких ящиках?
б) В 4 одинаковых ящика разложили 20 кг вишни. Сколько таких ящиков потребуется для того, чтобы разложить 75 кг вишни?
4. Составь и реши взаимно обратные задачи по выражениям: (56 : 4) · 5 и 70 : (56 : 4)
5. БЛИЦтурнир
а) Трём кроликам на месяц требуется а кг корма. Сколько килограммов корма потребуется на месяц 8 таким кроликам?
б) Лошадь съедает за неделю b кг овса. За сколько дней при таком же расходе она съест с кг овса?
в) Поезд за 3 часа проехал d км. Сколько километров он проедет за 10 часов, двигаясь с той же скоростью?
г) На двух одинаковых автобусах можно перевезти k пассажиров. Сколько таких автобусов требуется, чтобы перевезти m пассажиров?
6. Найди значения выражений. Объясни для каждого столбика приёмы вычислений:
86 · 3 96 : 6 7 · 40 720 : 90 76 : 19
9 · 57 75 : 5 80 · 8 300 : 5 112 : 28
7. Выполни действия и узнай, какая это звезда:
30 -> (+20) -> (·2) -> (:20) -> (+19) -> (Р);
60 -> (+30) -> (:3) -> (+15) -> (:9) -> (И);
100 -> (-90) -> (·8) -> (:20) -> (+17) -> (Т);
80 -> (-50) -> (:15) -> (+19) -> (·3) -> (А);
50 -> (-6) -> (:11) -> (+16) -> (:10) -> (Л);
40 -> (-36) -> (·12) -> (:8) -> (·11) -> (Ь).
8. Первая сторона треугольника равна 60 см, вторая - в 3 раза меньше первой. Третья сторона на 27 см меньше суммы первой и второй сторон вместе. Чему равен периметр треугольника?
9. Сравни:
4 м 3 дм ? 5 дм 8 см 8 дм 73 мм ? 15 см 6 мм
3 м 6 дм 4 см ? 27 дм 9 см 1 м ? 984 мм
10. A = {a; ?; 9}, В = {9; а; ?; ?; с}.
а) Назови элементы множеств А и В. Построй их диаграмму. Какое из множеств А и В является подмножеством другого? Сделай записи, вставляя знаки ?, ?, ? или ?.
б) Найди объединение и пересечение множеств A и В. Что ты замечаешь? Сделай вывод:
11. Вычисли, используя запись в столбик. Узнай, как прочитать эти числа:
4085 + 3274 9215 - 1703 47 325 + 29 580 82 730 - 34 159
1. Сосчитай число элементов в множестве А и его подмножествах:
Что ты замечаешь? Сделай вывод.
2. Разбей множества А и В на части: несъедобные и съедобные предметы. Сколько предметов получилось в каждой части? Сколько всего предметов? Что ты замечаешь?
Можно ли разбить множество А на части: несъедобные предметы и грибы? Можно ли разбить множество В на части: овощи и фрукты? Почему?
3. В каких множествах «наведён порядок»? Докажи. Как об этом можно сказать иначе?
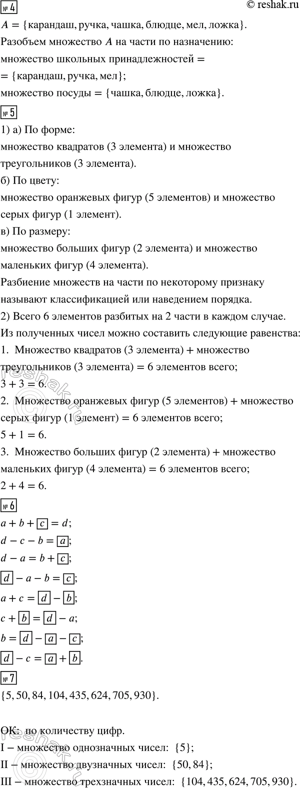
4. A = {карандаш, ручка, чашка, блюдце, мел, ложка}. Разбей это множество на части по назначению.
5. 1) Разбей множество фигур на части: а) по форме; б) по цвету; в) по размеру. Как иначе можно назвать выполняемую операцию?
2) Сосчитай в каждом случае число элементов множества всех фигур и его частей. Какие равенства можно составить из полученных чисел? Обоснуй их.
6. Множество D разбито на части А, В и С. Число элементов множеств А, В, С и D равно соответственно а, b, с и d. Вставь пропущенные буквы:
а + b + ? = d а + с = ? - ?
d - с - b = ? с + ? = ? - а
d - а = b + ? b = ? - ? - ?
? - а - b = ? ? - с = ? + ?
7. Разбей на части множество чисел: {5, 50, 84,104, 435, 624, 705, 930}. Найди несколько решений и для каждого из них заполни в тетради таблицу:
OK (основание классификации)
I (название первой группы)
II (название второй группы)
8. Пусть а, b и с — число элементов непересекающихся множеств А, В и С. Рассмотри свойства объединения и пересечения множеств и запиши соответствующие свойства их элементов. Какие свойства чисел выражают полученные равенства?
9. Собралось 6 охотников и 9 рыбаков, а всего 10 человек. Как это может быть?
10. а) Охотник, убегая от медведя после осечки ружья, пробежал 30 м за 5 секунд. Сколько времени ему потребуется, чтобы добежать с той же скоростью до домика лесника, который находится на расстоянии 360 м от места встречи с медведем?
б) Павлину в зоопарке за неделю добавляют в корм 350 г пшеницы. Сколько пшеницы съедает павлин в зоопарке за месяц (30 дней), если каждый день он съедает одинаковое количество пшеницы?
11. Андрей поймал 20 раков, Вася — в 2 раза меньше Андрея, Юля — на 12 раков меньше, чем Андрей и Вася вместе, а Даша поймала на 4 рака больше Васи. Сколько всего раков поймали ребята? Кто поймал больше раков — мальчики или девочки, и на сколько?
12. Объясни, почему каждое выражение может быть «лишним»:
а · 2 + 95 44 : 4 + 4 31 - 7 · 3 56 + 8
13. Выполни действия:
39 · 8 17 · 50 54 : 3 70 : 35 56 : 9
5 · 76 280 · 2 860 : 2 600 : 120 38 : 15
42 · 7 4 · 190 720 : 40 840 : 14 64 : 19
14. Найди значения выражений (20 + x) : 2 и 20 + х : 2, если x = 8, 12, 26, 42. Что ты замечаешь? Как это можно объяснить?
15. Реши пример, записанный в столбик. Используя полученный результат, остальные примеры реши устно:
а) 318 + 485; 318 + 485; 318 + 484; 319 + 484; 328 + 485.
б) 952 - 587; 953 - 587; 952 - 588; 953 - 588; 852 - 587.
16. Вычисли произведение 75 · 12, используя свойства умножения. С помощью полученного результата найди значения выражений:
12 · 75 75 · 13
900 : 75 75 · 11
900 : 12 74 · 12
17. Расположи 5 элементов на диаграммах множеств А и В так, чтобы в каждом из этих множеств было соответственно: а) 2 и 4 элемента; б) по 4 элемента; в) 4 и 5 элементов; г) по 5 элементов; д) 3 и 2 элемента; е) по 3 элемента.
Популярные решебники 3 класс Все решебники
*К сожалению, временные проблемы с публикацией комментариев с мобильных устройств.