Стр.122 Часть 1 ГДЗ Дорофеев Миракова 4 класс (Математика)
Решение #1
Решение #2

Рассмотрим вариант решения задания из учебника Дорофеев, Миракова, Бука 4 класс, Просвещение:
1. Вычисли и проверь деление умножением с помощью калькулятора.
624 : 6 482 : 2 135 : 3 248 : 8 728 : 7
963 : 3 147 : 7 825 : 5 616 : 2 453 : 3
Для того, чтобы проверить правильность деления, необходимо частное умножить на делитель. Если получится делимое, значит деление выполнено верно.
624:6=(600+24) :6=600:6+24:6=100+4=104
104•6=624
Значит, деление выполнено верно.
963:3=(900+60+3) :3=900:3+60:3+3:3=300+20+1=320+1=321
321•3=963
Значит, деление выполнено верно.
482:2=(400+80+2) :2=400:2+80:2+2:2= 200+40+1=240+1=241
241•2=482
Значит, деление выполнено верно.
147:7=(140+7) :7=140:7+7:7=20+1=21
21•7=147
Значит, деление выполнено верно.
135:3=(120+15) :3=120:3+15:3=40+5=45
45•3=135
Значит, деление выполнено верно.
825:5=(500+300+25) :5=500:5+300:5+25:5=100+60+5=165
165•5=825
Значит, деление выполнено верно.
248:8=(240+8) :8=240:8+8:8=30+1=31
31•8=248
Значит, деление выполнено верно.
616:2=(600+16) :2=600:2+16:2=300+8=308
308•2=616
Значит, деление выполнено верно.
728:7=(700+28) :7=700:7+28:7=100+4=104
104•7=728
Значит, деление выполнено верно.
453:3=(300+150+3) :3=300:3+150:3+3:3= 100+50+1=151
151•3=453
Значит, деление выполнено верно.
2. Выполни вычисления.
1) 346 + 458 832 - 456 503 + 204 603 - 28
157 + 484 621 - 241 308 + 106 204 - 39
346
458
804
Пишу (единицы под единицами, десятки под десятками, сотни под сотнями): 346+458.
Складываем единицы: 6+8=14. 14 ед. – это 1 дес. 4 ед.; пишу 4 под единицами, а 1 десяток запомню и прибавлю к десяткам.
Складываем десятки: 4+5=9, да ещё 1.
9+1=10. 10 десятков – это 1 сотня 0 десятков; пишу 0 под десятками, а 1 сотню запомню и прибавлю к сотням.
Складываем сотни: 3+4=7, да ещё 1.
7+1=8. Пишу 8 под сотнями.
Читаю ответ: 804.
157
484
641
Пишу (единицы под единицами, десятки под десятками, сотни под сотнями): 157+484.
Складываем единицы: 7+4=11. 11 ед. – это 1 дес. 1 ед.; пишу 1 под единицами, а 1 десяток запомню и прибавлю к десяткам.
Складываем десятки: 5+8=13, да ещё 1.
13+1=14. 14 десятков – это 1 сотня 4 десятка; пишу 4 под десятками, а 1 сотню запомню и прибавлю к сотням.
Складываем сотни: 1+4=5, да ещё 1.
5+1=6. Пишу 6 под сотнями.
Читаю ответ: 641.
832
456
376
Пишу (единицы под единицами, десятки под десятками, сотни под сотнями): 832-456.
Вычитаем единицы: из 2 единиц нельзя вычесть 6 единиц, поэтому возьмём из 3 десятков 1 десяток, то есть 10 единиц (для того, чтобы не забыть, ставим точку над цифрой 3). 10+2=12.
Вычтем: 12-6=6. Пишу 6 под единицами.
Вычитаем десятки: было 3 дес., но после того, как 1 дес. заняли при вычитании ед., осталось 2 дес. Из 2 дес. нельзя вычесть 5 дес., поэтому возьмём из 8 сот. 1 сотню, то есть 10 десятков (для того, чтобы не забыть, ставим точку над цифрой 8). 10+2=12.
Вычтем: 12-5=7. Пишем 7 под десятками.
Вычитаем сотни: было 8 сотен, но после того, как 1 сотню заняли при вычитании десятков, осталось 7 сотен.
Вычтем: 7-4=3. Пишем 3 под сотнями.
Читаем ответ: 376.
621
241
380
Пишу (единицы под единицами, десятки под десятками, сотни под сотнями): 621-241.
Вычитаем единицы: 1-1=0. Пишу 0 под единицами.
Вычитаем десятки: из 2 десятков нельзя вычесть 4 десятка, поэтому возьмём из 6 сотен 1 сотню, то есть 10 десятков (для того, чтобы не забыть, ставим точку над цифрой 6). 10+2=12.
Вычтем: 12-4=8. Пишем 8 под десятками.
Вычитаем сотни: было 6 сотен, но после того, как 1 сотню заняли при вычитании десятков, осталось 5 сотен.
Вычтем: 5-2=3. Пишем 3 под сотнями.
Читаем ответ: 380.
503
204
707
Пишу (единицы под единицами, десятки под десятками, сотни под сотнями): 503+204.
Складываем единицы: 3+4=7. Пишу 7 под единицами.
Складываем десятки: 0+0=0. Пишу 0 под десятками.
Складываем сотни: 5+2=7. Пишу 7 под сотнями.
Читаю ответ: 707.
308
106
414
Пишу (единицы под единицами, десятки под десятками, сотни под сотнями): 308+106.
Складываем единицы: 8+6=14. 14 ед. – это 1 дес. 4 ед.; пишу 4 под единицами, а 1 десяток запомню и прибавлю к десяткам.
Складываем десятки: 0+0=0, да ещё 1.
0+1=1. Пишу 1 под десятками.
Складываем сотни: 3+1=4. Пишу 4 под сотнями.
Читаю ответ: 414.
603
28
575
Пишу (единицы под единицами, десятки под десятками):
603-28.
Вычитаем единицы: из 3 ед. нельзя вычесть 8 ед., занять из 0 дес. нельзя, поэтому возьмём из 6 сот. 1 сот., то есть 10 десятков (для того, чтобы не забыть, ставим точку над цифрой 6). Распределим 10 десятков, как 9 десятков и 10 единиц. 10+3=13.
Вычтем: 13-8=5. Пишу 5 под единицами.
Вычитаем десятки: было 0 десятков, но после того, как 1 сотню заняли при вычитании единиц, осталось 9 десятков.
Вычтем: 9-2=7. Пишем 7 под десятками.
Было 6 сотен, но после того, как 1 сотню заняли при вычитании единиц, осталось 5 сотен. Спускаем в ответ 5 сотен.
Читаем ответ: 575.
204
39
165
Пишу (единицы под единицами, десятки под десятками):
204-39.
Вычитаем единицы: из 4 ед. нельзя вычесть 9 ед., занять из 0 дес. нельзя, поэтому возьмём из 2 сот. 1 сот., то есть 10 десятков (для того, чтобы не забыть, ставим точку над цифрой 2). Распределим 10 десятков, как 9 десятков и 10 единиц. 10+4=14.
Вычтем: 14-9=5. Пишу 5 под единицами.
Вычитаем десятки: было 0 десятков, но после того, как заняли 1 сотню при вычитании единиц, осталось 9 десятков.
Вычтем: 9-3=6. Пишем 6 под десятками.
Вычитаем сотни: было 2 сот., но после того, как 1 сот. заняли при вычитании единиц, осталась 1 сотня. Спускаем в ответ 1 сотню.
Читаем ответ: 165.
2) 315 · 3 208 · 4 624 : 4 234 : 9 434 : 7
169 · 5 104 · 9 925 : 5 472 : 8 896 : 8
315
3
945
Пишу: 315•3.
Умножаю единицы: 5•3=15. 15 единиц – это 1 десяток 5 единиц; пишу 5 под единицами, а 1 десяток запомню и прибавлю к десяткам.
Умножаю десятки: 1•3=3, да ещё 1.
3+1=4. Пишу 4 под десятками.
Умножаю сотни: 3•3=9. Пишу 9 под сотнями.
Читаю ответ: 945.
169
5
845
Пишу: 169•5.
Умножаю единицы: 9•5=45. 45 ед. – это 4 дес. 5 единиц; пишу 5 под единицами, а 4 десятка запомню и прибавлю к десяткам.
Умножаю десятки: 6•5=30, да ещё 4.
30+4=34. 34 десятка – это 3 сотни 4 десятка; пишу 4 под десятками, а 3 сотни запомню и прибавлю к сотням.
Умножаю сотни: 1•5=5, да ещё 3.
5+3=8. Пишу 8 под сотнями.
Читаю ответ: 845.
208
4
832
Пишу: 208•4.
Умножаю единицы: 8•4=32. 32 ед. – это 3 дес. 2 ед.; пишу 2 под единицами, а 3 десятка запомню и прибавлю к десяткам.
Умножаю десятки: 0•4=0, да ещё 3.
0+3=3. Пишу 3 под десятками.
Умножаю сотни: 2•4=8. Пишу 8 под сотнями.
Читаю ответ: 832.
104
9
936
Пишу: 104•9.
Умножаю единицы: 4•9=36. 36 ед. – это 3 дес. 6 единиц; пишу 6 под единицами, а 3 десятка запомню и прибавлю к десяткам.
Умножаю десятки: 0•9=0, да ещё 3.
0+3=3. Пишу 3 под десятками.
Умножаю сотни: 1•9=9. Пишу 9 под сотнями.
Читаю ответ: 936.
624
4
4 156
22
20
24
24
0
Пишем: 624:4.
Первое неполное делимое – 6 сотен. Значит, в частном будет 3 цифры.
Делю сотни: разделю 6 на 4, получу 1 – столько сотен будет в частном.
Умножу 4 на 1, получу 4 – столько сотен разделили.
Вычту: 6-4=2 – столько сотен осталось разделить.
Делю десятки: 2 сотни 2 десятка – это 22 десятка.
Разделю 22 на 4, получу 5 – столько десятков будет в частном.
Умножу 4 на 5, получу 20 – столько десятков разделили.
Вычту: 22-20=2 – столько десятков осталось разделить.
Делю единицы: 2 десятка 4 единицы – это 24 единицы.
Разделю 24 на 4, получу 6 – столько единиц будет в частном.
Умножу 4 на 6, получу 24 – столько единиц разделили.
Вычту: 24-24=0 – единицы разделили все.
Читаю ответ: 156.
925
5
5 185
42
40
25
25
0
Пишем: 925:5.
Первое неполное делимое – 9 сотен. Значит, в частном будет 3 цифры.
Делю сотни: разделю 9 на 5, получу 1 – столько сотен будет в частном.
Умножу 5 на 1, получу 5 – столько сотен разделили.
Вычту: 9-5=4 – столько сотен осталось разделить.
Делю десятки: 4 сотни 2 десятка – это 42 десятка.
Разделю 42 на 5, получу 8 – столько десятков будет в частном.
Умножу 5 на 8, получу 40 – столько десятков разделили.
Вычту: 42-40=2 – столько десятков осталось разделить.
Делю единицы: 2 десятка 5 единиц – это 25 единиц.
Разделю 25 на 5, получу 5 – столько единиц будет в частном.
Умножу 5 на 5, получу 25 – столько единиц разделили.
Вычту: 25-25=0 – единицы разделили все.
Читаю ответ: 185.
234
9
18 26
54
54
0
Пишем: 234:9.
Первое неполное делимое – 23 десятка. Значит, в частном будет 2 цифры.
Делю десятки: разделю 23 на 9, получу 2 – столько десятков будет в частном.
Умножу 9 на 2, получу 18 – столько десятков разделили.
Вычту: 23-18=5 – столько десятков осталось разделить.
Делю единицы: 5 десятков 4 единицы – это 54 единицы.
Разделю 54 на 9, получу 6 – столько единиц будет в частном.
Умножу 9 на 6, получу 54 – столько единиц разделили.
Вычту: 54-54=0 – единицы разделили все.
Читаю ответ: 26.
472
8
40 59
72
72
0
Пишем: 472:8.
Первое неполное делимое – 47 десятков. Значит, в частном будет 2 цифры.
Делю десятки: разделю 47 на 8, получу 5 – столько десятков будет в частном.
Умножу 8 на 5, получу 40 – столько десятков разделили.
Вычту: 47-40=7 – столько десятков осталось разделить.
Делю единицы: 7 десятков 2 единицы – это 72 единицы.
Разделю 72 на 8, получу 9 – столько единиц будет в частном.
Умножу 8 на 9, получу 72 – столько единиц разделили.
Вычту: 72-72=0 – единицы разделили все.
Читаю ответ: 59.
434
7
42 62
14
14
0
Пишем: 434:7.
Первое неполное делимое – 43 десятка. Значит, в частном будет 2 цифры.
Делю десятки: разделю 43 на 7, получу 6 – столько десятков будет в частном.
Умножу 7 на 6, получу 42 – столько десятков разделили.
Вычту: 43-42=1 – столько десятков осталось разделить.
Делю единицы: 1 десяток 4 единицы – это 14 единиц.
Разделю 14 на 7, получу 2 – столько единиц будет в частном.
Умножу 7 на 2, получу 14 – столько единиц разделили.
Вычту: 14-14=0 – единицы разделили все.
Читаю ответ: 62.
896
8
8 112
9
8
16
16
0
Пишем: 896:8.
Первое неполное делимое – 8 сотен. Значит, в частном будет 3 цифры.
Делю сотни: разделю 8 на 8, получу 1 – столько сотен будет в частном.
Умножу 8 на 1, получу 8 – столько сотен разделили.
Вычту: 8-8=0 – сотни разделили все.
Делю десятки: разделю 9 на 8, получу 1 – столько десятков будет в частном.
Умножу 8 на 1, получу 8 – столько десятков разделили.
Вычту: 9-8=1 – столько десятков осталось разделить.
Делю единицы: 1 десяток 6 единиц – это 16 единиц.
Разделю 16 на 8, получу 2 – столько единиц будет в частном.
Умножу 8 на 2, получу 16 – столько единиц разделили.
Вычту: 16-16=0 – единицы разделили все.
Читаю ответ: 112.
3. Запиши числовые выражения и вычисли их значения.
1) Произведение чисел 24 и 5 уменьшить в 10 раз.
Уменьшить число в 10 раз значит, что число необходимо разделить на 10.
(24•5) :10=((20+4)•5) :10=(20•5+4•5) :10=(100+20) :10=120:10=120:10=12:1=12
2) Сумму чисел 278 и 522 уменьшить в 100 раз.
Уменьшить число в 100 раз значит, что число необходимо разделить на 100.
(278+522) :100=800:100=800:100=8:1=8
3) Разность чисел 705 и 105 уменьшить в 100 раз.
Уменьшить число в 100 раз значит, что число необходимо разделить на 100.
(705-105) :100=600:100=600:100=6:1=6
4) Частное чисел 800 и 25 увеличить в 10 раз.
Увеличить число в 10 раз значит, что число необходимо умножить на 10.
(800:25)•10=((250+250+250+50) :25)•10=(250:25+250:25+250:25+50:25)•10=(10+10+10+2)•10=32•10=320
4. Выполни действия.
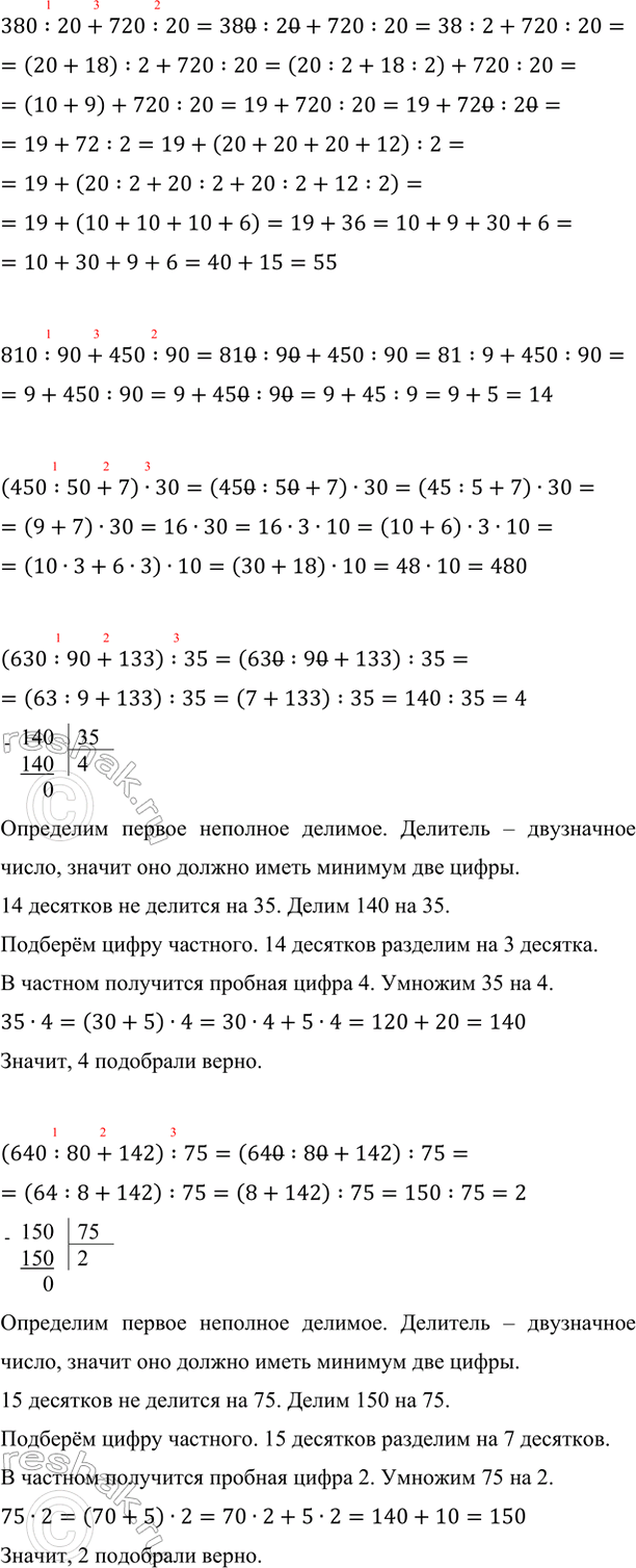
480 : 30 + 360 : 30 1 000 : 50 - 550 : 50 380 : 20 + 720 : 20
840 : 70 - 630 : 70 720 : 60 - 420 : 60 810 : 90 + 450 : 90
(450 : 50 + 7) · 30 360 - 360 : 2 180 : 5 + 80 : 16 + 5 · 16
(630 : 90 + 133) : 85 750 - 750 : 2 125 : 5 + 125 : 25 + 4 · 25
(64С : 30 + 142) : 75 840 - 840 : 5 342 : 3 + 844 : 4 - 17 · 8
Действия в числовых выражениях выполняются в следующем порядке:
- действия, записанные в скобках;
- умножение и деление;
- сложение и вычитание.
Для того, чтобы разделить числа, которые оканчиваются нулями, на круглые десятки, необходимо отбросить в делимом и делителе справа по одному нулю и выполнить деление полученных чисел.
Сумму на число можно разделить двумя способами:
- вычислить значение суммы и разделить полученный результат на число;
- разделить каждое слагаемое суммы на число и найти сумму полученных частных.
480:30+360:30=480:30+360:30=48:3+360:30==(30+18) :3+360:30=(30:3+18:3)+360:30=(10+6)+360:30=16+360:30=16+360:30=16+36:3=16+(30+6) :3=16+(30:3+6:3)=16+(10+2)=16+12=28
840:70-630:70=840:70-630:70=84:7-630:70==(70+14) :7-630:70=(70:7+14:7)-630:70=(10+2)-630:70=12-630:70=12-630:70=12-63:7=12-9=3
1 000:50-550:50=1 000:50-550:50=100:5-550:50=20-550:50=20-550:50=20-55:5=20-11=9
720:60-420:60=720:60-420:60=72:6-420:60==(60+12) :6-420:60=(60:6+12:6)-420:60=(10+2)-420:60=12-420:60=12-420:60=12-42:6=12-7=5
380:20+720:20=380:20+720:20=38:2+720:20==(20+18) :2+720:20=(20:2+18:2)+720:20=(10+9)+720:20=19+720:20=19+720:20=19+72:2=19+(20+20+20+12) :2=19+(20:2+20:2+20:2+12:2)=19+(10+10+10+6)=19+36=10+9+30+6=10+30+9+6=40+15=55
810:90+450:90=810:90+450:90=81:9+450:90==9+450:90=9+450:90=9+45:9=9+5=14
(450:50+7)•30=(450:50+7)•30=(45:5+7)•30=(9+7)•30=16•30=16•3•10=(10+6)•3•10=(10•3+6•3)•10=(30+18)•10=48•10=480
(630:90+133) :35=(630:90+133) :35= (63:9+133) :35=(7+133) :35=140:35=4
140
35
140 4
0
Определим первое неполное делимое. Делитель – двузначное число, значит оно должно иметь минимум две цифры.
14 десятков не делится на 35. Делим 140 на 35.
Подберём цифру частного. 14 десятков разделим на 3 десятка.
В частном получится пробная цифра 4. Умножим 35 на 4.
35•4=(30+5)•4=30•4+5•4=120+20=140
Значит, 4 подобрали верно.
(640:80+142) :75=(640:80+142) :75= (64:8+142) :75=(8+142) :75=150:75=2
150
75
150 2
0
Определим первое неполное делимое. Делитель – двузначное число, значит оно должно иметь минимум две цифры.
15 десятков не делится на 75. Делим 150 на 75.
Подберём цифру частного. 15 десятков разделим на 7 десятков.
В частном получится пробная цифра 2. Умножим 75 на 2.
75•2=(70+5)•2=70•2+5•2=140+10=150
Значит, 2 подобрали верно.
360-360:2=360-180=180
360
2
2 180
16
16
0
Пишем: 360:2.
Первое неполное делимое – 3 сотни. Значит, в частном будет 3 цифры.
Делю сотни: разделю 3 на 2, получу 1 – столько сотен будет в частном.
Умножу 2 на 1, получу 2 – столько сотен разделили.
Вычту: 3-2=1 – столько сотен осталось разделить.
Делю десятки: 1 сотня 6 десятков – это 16 десятков.
Разделю 16 на 2, получу 8 – столько десятков будет в частном.
Умножу 2 на 8, получу 16 – столько десятков разделили.
Вычту: 16-16=0 – десятки разделили все.
Осталось 0 единиц, поэтому пишем в частном 0, так как при делении 0 на любое число, получится 0.
Читаю ответ: 180.
360
180
180
Пишу (единицы под единицами, десятки под десятками, сотни под сотнями): 360-180.
Вычитаем единицы: 0-0=0. Пишем 0 под единицами.
Вычитаем десятки: из 6 десятков нельзя вычесть 8 десятков, поэтому возьмём из 3 сотен 1 сотню, то есть 10 десятков (для того, чтобы не забыть, ставим точку над цифрой 3). 10+6=16.
Вычтем: 16-8=8. Пишем 8 под десятками.
Вычитаем сотни: было 3 сотни, но после того, как 1 сотню заняли при вычитании десятков, осталось 2 сотни.
Вычтем: 2-1=1. Пишем 1 под сотнями.
Читаем ответ: 180.
750-750:2=750-375=375
750
2
6 375
15
14
10
10
0
Пишем: 750:2.
Первое неполное делимое – 7 сотен. Значит, в частном будет 3 цифры.
Делю сотни: разделю 7 на 2, получу 3 – столько сотен будет в частном.
Умножу 2 на 3, получу 6 – столько сотен разделили.
Вычту: 7-6=1 – столько сотен осталось разделить.
Делю десятки: 1 сотня 5 десятков – это 15 десятков.
Разделю 15 на 2, получу 7 – столько десятков будет в частном.
Умножу 2 на 7, получу 14 – столько десятков разделили.
Вычту: 15-14=1 – столько десятков осталось разделить.
Делю единицы: 1 десяток 0 единиц – это 10 единиц.
Разделю 10 на 2, получу 5 – столько единиц будет в частном.
Умножу 2 на 5, получу 10 – столько единиц разделили.
Вычту: 10-10=0 – единицы разделили все.
Читаю ответ: 375.
750
375
375
Пишу (единицы под единицами, десятки под десятками, сотни под сотнями): 750-375.
Вычитаем единицы: из 0 единиц нельзя вычесть 5 единиц, поэтому возьмём из 5 десятков 1 десяток, то есть 10 единиц (для того, чтобы не забыть, ставим точку над цифрой 5). 10+0=10.
Вычтем: 10-5=5. Пишем 5 под единицами.
Вычитаем десятки: было 5 дес., но после того, как при вычитании ед. заняли 1 дес., осталось 4 дес. Из 4 дес. нельзя вычесть 7 дес., поэтому возьмём из 7 сотен 1 сотню, то есть 10 десятков (для того, чтобы не забыть, ставим точку над цифрой 7). 10+4=14.
Вычтем: 14-7=7. Пишем 7 под десятками.
Вычитаем сотни: было 7 сотен, но после того, как 1 сотню заняли при вычитании десятков, осталось 6 сотен.
Вычтем: 6-3=3. Пишем 3 под сотнями.
Читаем ответ: 375.
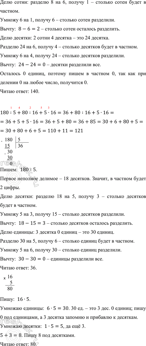
840-840:6=840-140=700
840
6
6 140
24
24
0
Пишем: 840:6.
Первое неполное делимое – 8 сотен. Значит, в частном будет 3 цифры.
Делю сотни: разделю 8 на 6, получу 1 – столько сотен будет в частном.
Умножу 6 на 1, получу 6 – столько сотен разделили.
Вычту: 8-6=2 – столько сотен осталось разделить.
Делю десятки: 2 сотни 4 десятка – это 24 десятка.
Разделю 24 на 6, получу 4 – столько десятков будет в частном.
Умножу 6 на 4, получу 24 – столько десятков разделили.
Вычту: 24-24=0 – десятки разделили все.
Осталось 0 единиц, поэтому пишем в частном 0, так как при делении 0 на любое число, получится 0.
Читаю ответ: 140.
180:5+80:16+5•16=36+80:16+5•16=36+5+5•16=36+5+80=36+85=30+6+80+5==30+80+6+5=110+11=121
180
5
15 36
30
30
0
Пишем: 180:5.
Первое неполное делимое – 18 десятков. Значит, в частном будет 2 цифры.
Делю десятки: разделю 18 на 5, получу 3 – столько десятков будет в частном.
Умножу 5 на 3, получу 15 – столько десятков разделили.
Вычту: 18-15=3 – столько десятков осталось разделить.
Делю единицы: 3 десятка 0 единиц – это 30 единиц.
Разделю 30 на 5, получу 6 – столько единиц будет в частном.
Умножу 5 на 6, получу 30 – столько единиц разделили.
Вычту: 30-30=0 – единицы разделили все.
Читаю ответ: 36.
16
5
80
Пишу: 16•5.
Умножаю единицы: 6•5=30. 30 ед. – это 3 дес. 0 единиц; пишу 0 под единицами, а 3 десятка запомню и прибавлю к десяткам.
Умножаю десятки: 1•5=5, да ещё 3.
5+3=8. Пишу 8 под десятками.
Читаю ответ: 80.
125:5+125:25+4•25=25+125:25+4•25=25+5+4•25=25+5+100=30+100=130
125
5
10 25
25
25
0
Пишем: 125:5.
Первое неполное делимое – 12 десятков. Значит, в частном будет 2 цифры.
Делю десятки: разделю 12 на 5, получу 2 – столько десятков будет в частном.
Умножу 5 на 2, получу 10 – столько десятков разделили.
Вычту: 12-10=2 – столько десятков осталось разделить.
Делю единицы: 2 десятка 5 единиц – это 25 единиц.
Разделю 25 на 5, получу 5 – столько единиц будет в частном.
Умножу 5 на 5, получу 25 – столько единиц разделили.
Вычту: 25-25=0 – единицы разделили все.
Читаю ответ: 25.
125
25
125 5
0
Определим первое неполное делимое. Делитель – двузначное число, значит оно должно иметь минимум две цифры.
12 десятков не делится на 25. Делим 125 на 25.
Подберём цифру частного. 12 десятков разделим на 2 десятка.
В частном получится пробная цифра 6. Умножим 25 на 6.
25•6=(20+5)•6=20•6+5•6=120+30=150
Значит, 6 подобрали не верно. Делимое получилось большее.
Поэтому пробуем меньшее частное, то есть 5. Умножим 25 на 5.
25•5=(20+5)•5=20•5+5•5=100+25=125
Значит, 5 подобрали верно.
25
4
100
Пишу: 25•4.
Умножаю единицы: 5•4=20. 20 ед. – это 2 дес. 0 единиц; пишу 0 под единицами, а 2 десятка запомню и прибавлю к десяткам.
Умножаю десятки: 2•4=8, да ещё 2.
8+2=10. 10 дес. – это 1 сот. 0 дес.; пишу 0 под дес., а 1 сотню пишу под сотнями, так как других сотен для умножения нет.
Читаю ответ: 100.
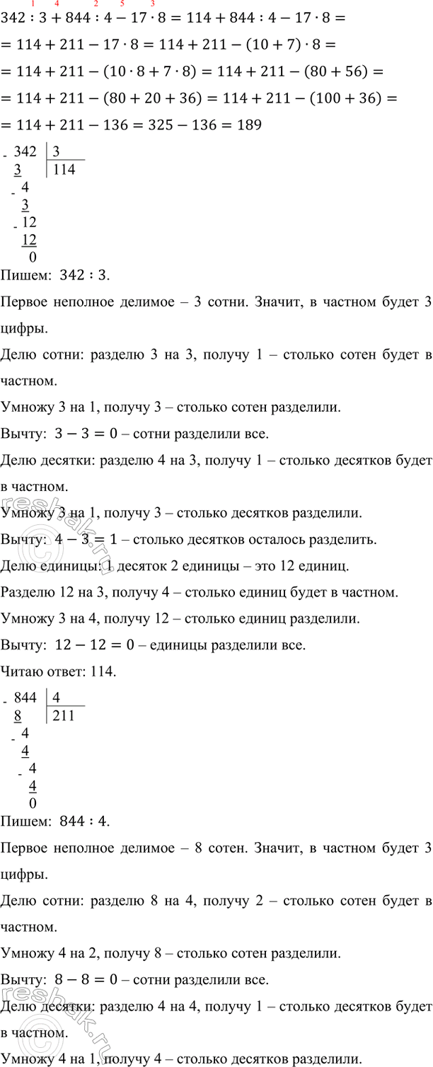
342:3+844:4-17•8=114+844:4-17•8=114+211-17•8=114+211-(10+7)•8=114+211-(10•8+7•8)=114+211-(80+56)=114+211-(80+20+36)=114+211-(100+36)=114+211-136=325-136=189
342
3
3 114
4
3
12
12
0
Пишем: 342:3.
Первое неполное делимое – 3 сотни. Значит, в частном будет 3 цифры.
Делю сотни: разделю 3 на 3, получу 1 – столько сотен будет в частном.
Умножу 3 на 1, получу 3 – столько сотен разделили.
Вычту: 3-3=0 – сотни разделили все.
Делю десятки: разделю 4 на 3, получу 1 – столько десятков будет в частном.
Умножу 3 на 1, получу 3 – столько десятков разделили.
Вычту: 4-3=1 – столько десятков осталось разделить.
Делю единицы: 1 десяток 2 единицы – это 12 единиц.
Разделю 12 на 3, получу 4 – столько единиц будет в частном.
Умножу 3 на 4, получу 12 – столько единиц разделили.
Вычту: 12-12=0 – единицы разделили все.
Читаю ответ: 114.
844
4
8 211
4
4
4
4
0
Пишем: 844:4.
Первое неполное делимое – 8 сотен. Значит, в частном будет 3 цифры.
Делю сотни: разделю 8 на 4, получу 2 – столько сотен будет в частном.
Умножу 4 на 2, получу 8 – столько сотен разделили.
Вычту: 8-8=0 – сотни разделили все.
Делю десятки: разделю 4 на 4, получу 1 – столько десятков будет в частном.
Умножу 4 на 1, получу 4 – столько десятков разделили.
Вычту: 4-4=0 – десятки разделили все.
Делю единицы: разделю 4 на 4, получу 1 – столько единиц будет в частном.
Умножу 4 на 1, получу 4 – столько единиц разделили.
Вычту: 4-4=0 – единицы разделили все.
Читаю ответ: 211.
325
136
189
Пишу (единицы под единицами, десятки под десятками, сотни под сотнями): 325-136.
Вычитаем единицы: из 5 единиц нельзя вычесть 6 единиц, поэтому возьмём из 2 десятков 1 десяток, то есть 10 единиц (для того, чтобы не забыть, ставим точку над цифрой 2). 10+5=15.
Вычтем: 15-6=9. Пишем 9 под единицами.
Вычитаем десятки: было 2 дес., но после того, как при вычитании ед. заняли 1 дес., остался 1 дес. Из 1 дес. нельзя вычесть 3 дес., поэтому возьмём из 3 сотен 1 сотню, то есть 10 десятков (для того, чтобы не забыть, ставим точку над цифрой 3). 10+1=11.
Вычтем: 11-3=8. Пишем 8 под десятками.
Вычитаем сотни: было 3 сотни, но после того, как 1 сотню заняли при вычитании десятков, осталось 2 сотни.
Вычтем: 2-1=1. Пишем 1 под сотнями.
Читаем ответ: 189.
5. Назови число, в котором:
1) 2 десятка тысяч и 1 тысяча;
2) 6 сотен тысяч и 4 десятка тысяч;
3) 7 сотен тысяч, 3 десятка тысяч и 8 сотен;
4) 9 сотен тысяч и 5 тысяч.
6. Сколько тысяч, десятков тысяч и сотен тысяч в числах:
286 тысяч; 309 тысяч; 540 тысяч; 481 тысяча; 267 тысяч; 1 миллион?
7. 1) Назови числа, которые на единицу больше, чем каждое из следующих чисел:
2 999; 30 399; 19 999; 450 099; 509 999; 699 999; 900 009; 999 999; 199 999; 200 099; 300 999.
2) Назови числа, которые на единицу меньше, чем каждое из следующих чисел:
10 000; 26 000; 30 900; 74 000; 100 000; 270 000; 408 000; 900 000; 1 000 000.
Похожие решебники
Популярные решебники 4 класс Все решебники
*К сожалению, временные проблемы с публикацией комментариев с мобильных устройств.