Урок 12 Часть 1 ГДЗ Петерсон 3 класс (Математика)
Решение #1 (Учебник 2022)
Решение #2 (Учебник 2012)

Рассмотрим вариант решения задания из учебника Петерсон 3 класс, Просвещение:
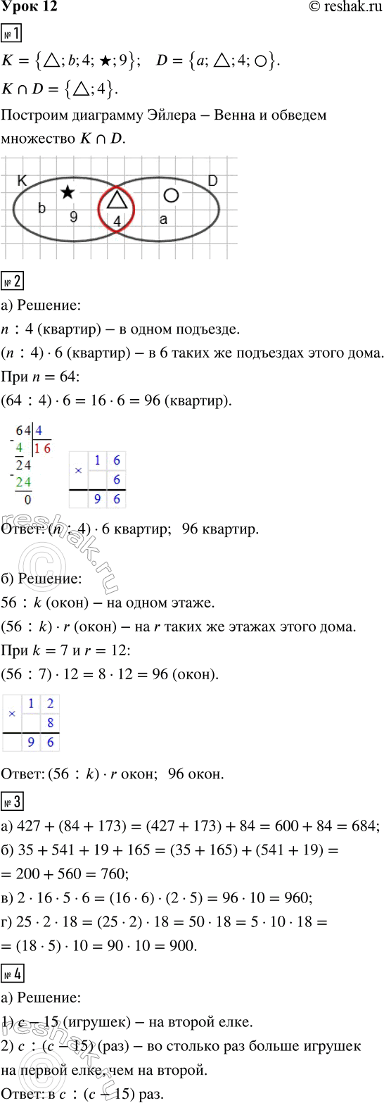
1. Известно, что К = {?; b; 4; ?; 9}, D = {а; ?; 4; 0}. Найди их пересечение К ? D. Построй диаграмму множеств К и D и отметь их элементы. Обведи множество К ? D.
2. Составь выражения. Найди их значения при данных значениях букв:
а) В четырёх одинаковых подъездах дома n квартир. Сколько квартир в 6 таких же подъездах этого дома? (n = 64)
б) На k одинаковых этажах дома 56 окон. Сколько окон на r таких же этажах этого дома? (k = 7, r = 12)
3. Вычисли удобным способом:
а) 427 + (84 + 173) в) 2 · 16 · 5 · 6
б) 35 + 541 + 19 + 165 г) 25 · 2 · 18
4. БЛИЦтурнир
а) На первой ёлке с игрушек, а на второй - на 15 игрушек меньше. Во сколько раз больше игрушек на первой ёлке, чем на второй?
б) В первом доме d жильцов, а во втором - в 4 раза больше. На сколько меньше жильцов в первом доме, чем во втором?
в) Мама заготовила на зиму а двухлитровых и b трёхлитровых банок варенья. Сколько всего литров варенья заготовила мама?
5. Найди значения выражений. Проверь результаты по действиям с помощью калькулятора.
а) 29 · 2 + 26 в) 72 : 3 - 17 д) 540 : 9 + 280 : (14 · 5)
б) 37 + 42 · 4 г) 63 + 100 : 4 е) 300 : (5 · 60) · (78 : 13)
6. Составь уравнение, реши его и сделай проверку:
а) Из какого числа надо вычесть 394, чтобы получить 286?
б) На сколько надо уменьшить число 604, чтобы получить 178?
в) Какое число надо увеличить на 573, чтобы получить 850?
7. Найди значения выражений:
а) (13 + 8 · 4) : 5 - (27 : 3 - 0 · 6)
б) 40 : (24 : 6) + 7 · (12 - 2 · 2) - 5 · 5
8. Рассмотри рисунок. Сравни по площади фигуры А и В, В и С, А и С.
1) Верно ли, что на рисунке все фигуры равны между собой?
2) Верно ли, некоторые фигуры равны между собой?
3) Имеются ли фигуры, площадь которых равна 11 клеточкам?
4) Верно ли, что площадь каждой фигуры больше 10 клеточек? Обоснуй свой ответ.
9. а) Пользуясь числовым лучом, составь множество двузначных чисел, кратных 13.
б) Выполни деление с остатком:
28 : 13 40 : 13 56 : 13 72 : 13 94 : 13
в) Выучи двузначные числа, кратные 13. Проверь себя, работая в паре.
10. Практическая работа
Вырежи из плотной бумаги два квадрата: один со стороной 3 см, а другой - со стороной 2 см. Начерти различные случаи пересечения квадратов, обводя модели карандашом.
11. Как расположить 4 элемента на диаграммах множеств А и В, чтобы в каждом из них было соответственно: а) 2 и 4 элемента; б) по 3 элемента; в) 4 и 3 элемента; г) 0 и 4 элемента; д) по 4 элемента; е) по 2 элемента?
12. Послезавтра будет четверг. Позавчера у Тани был день рождения. Какой это был день недели?
1. Раскрась жёлтым карандашом область А, а синим карандашом — область В. Обведи красным карандашом всю закрашенную область.
2. В классе проводился шахматно-шашечный турнир. А — множество победителей шахматного турнира, а В — множество победителей шашечного турнира.
а) Из каких элементов состоят множества A и В?
б) Назови всех победителей этого турнира и обведи по линиям красным карандашом границу области, внутри которой они расположены.
3. А — множество людей, умеющих плавать, В — множество людей, умеющих играть на скрипке. Что представляют собой множества А ? В и A ? В?
4. С = {1; 3; 5; 7}, D = {4; 5; 6}. Запиши с помощью фигурных скобок объединение множеств С и D. Отметь элементы этих множеств на диаграмме Эйлера-Венна.
5. Раскрась объединение множеств А и В цветным карандашом:
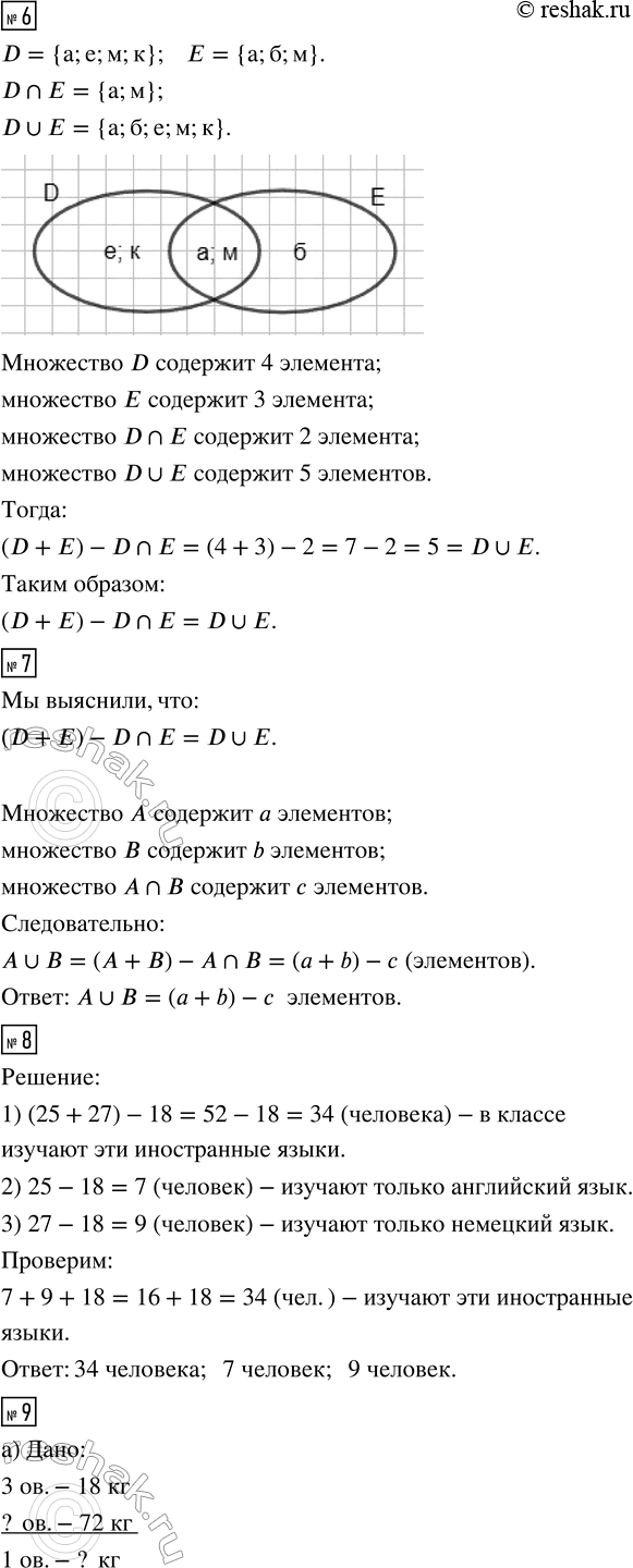
6. D = {a; e; м; к}, E = {а; б; м}. Запиши с помощью фигурных скобок пересечение и объединение множеств D и Е. Отметь элементы этих множеств на диаграмме Эйлера-Венна.
Обведи красным карандашом множество D ? E. Сколько элементов содержат множества D, Е, D ? Е, D ? Е? Что ты замечаешь?
7. Множества А и В содержат соответственно а и b элементов, а их пересечение А ? В содержит с элементов. Сколько элементов в объединении A ? В этих множеств?
8. В классе английский язык изучают 25 человек, а немецкий язык — 27 человек, причём 18 человек изучают одновременно английский и немецкий языки. Сколько всего человек в классе изучают эти иностранные языки? Сколько человек изучают только английский язык и сколько изучают только немецкий язык?
9. а) С 3 одинаковых овец состригли 18 кг шерсти. Сколько таких овец надо постричь, чтобы получить 72 кг шерсти?
б) Велосипедист проехал за 2 часа 30 км. За сколько часбв, двигаясь так же, он преодолеет расстояние в 90 км?
10. Составь выражения и найди их значения при данных значениях букв.
а) В зоопарке пони съедает в неделю с кг травы. На сколько дней хватит для пони запаса травы в d кг (расход травы в день одинаковый)? (с = 98, d = 420)
б) В n одинаковых банок вошло 96 кг огурцов. Сколько таких банок потребуется для засолки а кг огурцов? (n = 3, а = 320)
11. Реши уравнения:
14 · x = 840 х : 70 = 13 960 : x = 160
12. Составь программу действий и вычисли:
а) (714 - 649) · 7 - (95 : 19) · (68 : 2);
б) 6 · (532 - 478) + (300 - 38 · 7) : 17 · 100.
13. а) Отметь на числовом луче двузначные числа, кратные 17:
б) Выполни деление с остатком:
38 : 17 56 : 17 70 : 17 91 : 17 23 : 17
14. Выполни вычисления и узнай, какая это звезда.
30 -> (+20) -> (·2) -> (:20) -> (+19) -> (Р);
60 -> (+30) -> (:3) -> (+15) -> (:9) -> (И);
100 -> (-90) -> (·8) -> (:20) -> (+17) -> (Т);
80 -> (-50) -> (:15) -> (+19) -> (·3) -> (А);
50 -> (-6) -> (:11) -> (+16) -> (:10) -> (Л);
40 -> (-36) -> (·12) -> (:8) -> (·11) -> (Ь).
Популярные решебники 3 класс Все решебники
*К сожалению, временные проблемы с публикацией комментариев с мобильных устройств.