Страница 110 Часть 1 ГДЗ Моро 3 класс (Математика)
Решение #1

Рассмотрим вариант решения задания из учебника Моро, Бантова, Бельтюкова 3 класс, Просвещение:
1. Вычисли.
7 · 8 63 : 9 42 : 6 36 : 4
2. Найди значения выражений.
35 - 40 : 8 9 + 81 : 9
76 - (26 + 14) 28 - (18 + 9) : 3
3. Вычисли.
49 + 38 92 - 57
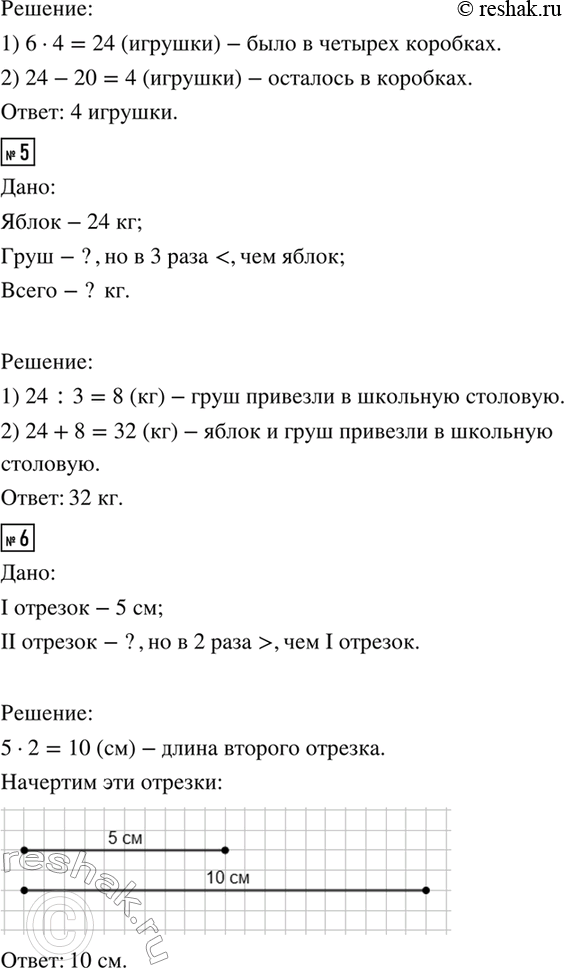
4. Для украшения ёлки приготовили 4 коробки с ёлочными игрушками, по 6 игрушек в каждой коробке. Из них на ёлку повесили 20 игрушек. Сколько игрушек осталось в коробках?
5. В школьную столовую привезли 24 кг яблок, а груш в 3 раза меньше. Сколько всего килограммов яблок и груш привезли в школьную столовую?
6. Начерти два отрезка: длина первого 5 см, а длина второго в 2 раза больше.
Популярные решебники 3 класс Все решебники
*размещая тексты в комментариях ниже, вы автоматически соглашаетесь с пользовательским соглашением