Стр.109 Часть 1 ГДЗ Дорофеев Миракова 4 класс (Математика)
Решение #1
Решение #2

Рассмотрим вариант решения задания из учебника Дорофеев, Миракова, Бука 4 класс, Просвещение:
8. К новому учебному году типография напечатала по 50 000 экземпляров учебников математики для каждого из четырёх классов начальной школы и столько же экземпляров рабочих тетрадей. Сколько всего экземпляров учебников и рабочих тетрадей напечатала типография?
9. Вычисли значения выражений.
157 · (96 : 24) - 380 138 · 2 - 600 : 20 210 + 14· 3 - 8
Сравни полученные результаты. Что можно заметить? Попробуй придумать следующее выражение.
Действия в числовых выражениях выполняются в следующем порядке:
- действия, записанные в скобках;
- умножение и деление;
- сложение и вычитание.
157•(96:24)-380=157•4-380=628-380=248
96
24
96 4
0
Определим первое неполное делимое. Делитель – двузначное число, значит оно должно иметь минимум две цифры.
Делим 96 на 24.
Подберём цифру частного. 9 десятков разделим на 2 десятка.
В частном получится цифра 4. Умножим 24 на 4.
24•4=(20+4)•4=20•4+4•4=80+16=96
Значит, 4 подобрали верно.
157
4
628
Пишу: 157•4.
Умножаю единицы: 7•4=28. 28 ед. – это 2 дес. 8 единиц; пишу 8 под единицами, а 2 десятка запомню и прибавлю к десяткам.
Умножаю десятки: 5•4=20, да ещё 2.
20+2=22. 22 десятка – это 2 сотни 2 десятка; пишу 2 под десятками, а 2 сотни запомню и прибавлю к сотням.
Умножаю сотни: 1•4=4, да ещё 2.
4+2=6. Пишу 6 под сотнями.
Читаю ответ: 628.
628
380
248
Пишу (единицы под единицами, десятки под десятками, сотни под сотнями): 628-380.
Вычитаем единицы: 8-0=8. Пишу 8 под единицами.
Вычитаем десятки: из 2 десятков нельзя вычесть 8 десятков, поэтому возьмём из 6 сотен 1 сотню, то есть 10 десятков (для того, чтобы не забыть, ставим точку над цифрой 6). 10+2=12.
Вычтем: 12-8=4. Пишем 4 под десятками.
Вычитаем сотни: было 6 сотен, но после того, как 1 сотню заняли при вычитании десятков, осталось 5 сотен.
Вычтем: 5-3=2. Пишем 2 под сотнями.
Читаем ответ: 248.
138•2-600:20=276-600:20=276-600:20=276-60:2=276-30=246
138
2
276
Пишу: 138•2.
Умножаю единицы: 8•2=16. 16 ед. – это 1 дес. 6 единиц; пишу 6 под единицами, а 1 десяток запомню и прибавлю к десяткам.
Умножаю десятки: 3•2=6, да ещё 1.
6+1=7. Пишу 7 под десятками.
Умножаю сотни: 1•2=2. Пишу 2 под сотнями.
Читаю ответ: 276.
210+14•3-8=210+42-8=252-8=244
14•3=3•14=3•(10+4)=3•10+3•4=30+12=42
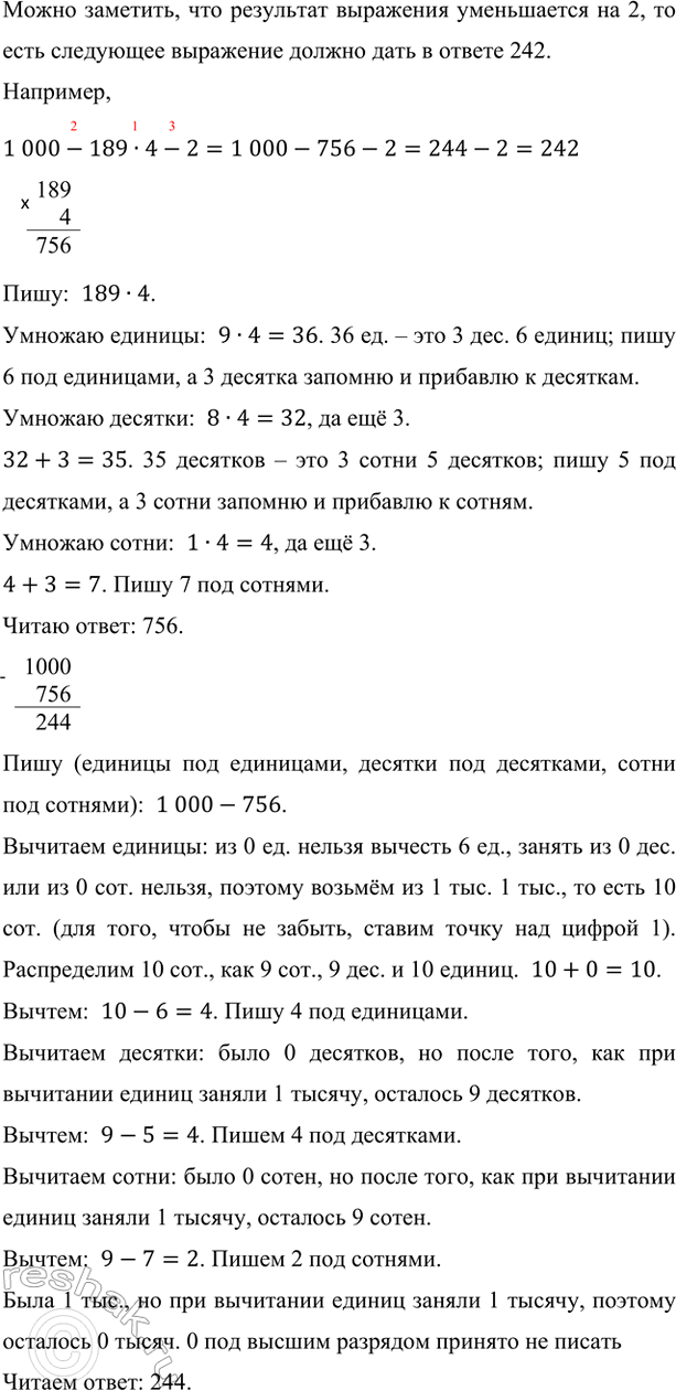
Можно заметить, что результат выражения уменьшается на 2, то есть следующее выражение должно дать в ответе 242.
Например,
1 000-189•4-2=1 000-756-2=244-2=242
189
4
756
Пишу: 189•4.
Умножаю единицы: 9•4=36. 36 ед. – это 3 дес. 6 единиц; пишу 6 под единицами, а 3 десятка запомню и прибавлю к десяткам.
Умножаю десятки: 8•4=32, да ещё 3.
32+3=35. 35 десятков – это 3 сотни 5 десятков; пишу 5 под десятками, а 3 сотни запомню и прибавлю к сотням.
Умножаю сотни: 1•4=4, да ещё 3.
4+3=7. Пишу 7 под сотнями.
Читаю ответ: 756.
1000
756
244
Пишу (единицы под единицами, десятки под десятками, сотни под сотнями): 1 000-756.
Вычитаем единицы: из 0 ед. нельзя вычесть 6 ед., занять из 0 дес. или из 0 сот. нельзя, поэтому возьмём из 1 тыс. 1 тыс., то есть 10 сот. (для того, чтобы не забыть, ставим точку над цифрой 1). Распределим 10 сот., как 9 сот., 9 дес. и 10 единиц. 10+0=10.
Вычтем: 10-6=4. Пишу 4 под единицами.
Вычитаем десятки: было 0 десятков, но после того, как при вычитании единиц заняли 1 тысячу, осталось 9 десятков.
Вычтем: 9-5=4. Пишем 4 под десятками.
Вычитаем сотни: было 0 сотен, но после того, как при вычитании единиц заняли 1 тысячу, осталось 9 сотен.
Вычтем: 9-7=2. Пишем 2 под сотнями.
Была 1 тыс., но при вычитании единиц заняли 1 тысячу, поэтому осталось 0 тысяч. 0 под высшим разрядом принято не писать
Читаем ответ: 244.
10. На диаграмме показана длина рек: Нила, Амазонки, Миссисипи, Янцзы и Оби.
С помощью этой диаграммы ответь на вопросы:
1) Как называется самая длинная из этих рек? Сколько километров составляет её длина?
2) На сколько километров Янцзы короче Миссисипи?
3) На сколько километров Амазонка длиннее Оби?
11. Напиши наибольшее и наименьшее трёхзначные числа, у которых все цифры различные. На сколько первое число больше второго?
Трёхзначное число содержит 3 цифры. Все цифры, по условию, должны быть разные.
Так как число наибольшее, значит, для его записи необходимо использовать наибольшие цифры.
Самая большая цифра – это цифра 9. С неё и начнём наибольшее трёхзначное число.
Так как цифры при записи повторять нельзя, возьмём следующую после 9 наибольшую цифру. Это цифра 8. Она будет второй в записи числа.
Для третьей цифры в записи наибольшего трёхзначного числа возьмём следующую после 8 наибольшую цифру. Это цифра 9. Она будет последней в записи числа.
Наибольшее трёхзначное число – 987.
Составим наименьшее трёхзначное число. Все цифры, по условию, должны быть разные. Так как число наименьшее, значит, для его записи необходимо использовать наименьшие цифры.
Самая маленькая цифра – это цифра 0. Но с неё нельзя начать запись числа. Значит, возьмём следующую после 0 наименьшую цифру. Это цифра 1. С неё начнём наименьшее трёхзначное число.
Так как цифры при записи повторять нельзя, возьмём 0, который «отложили» в начале. Он будет вторым в записи числа.
Для третьей цифры в записи наименьшего трёхзначного числа возьмём следующую после 1 наименьшую цифру. Это цифра 2. Она будет последней в записи числа.
Наименьшее трёхзначное число – 102.
Для того, чтобы узнать, на сколько одно число больше или меньше другого, необходимо из большего числа вычесть меньшее.
987-102=885 – на столько наибольшее трёхзначное число больше наименьшего трёхзначного числа.
Ответ: 987; 102; на 885.
Похожие решебники
Популярные решебники 4 класс Все решебники
*размещая тексты в комментариях ниже, вы автоматически соглашаетесь с пользовательским соглашением