Стр.106 Часть 1 ГДЗ Дорофеев Миракова 4 класс (Математика)
Решение #1
Решение #2

Рассмотрим вариант решения задания из учебника Дорофеев, Миракова, Бука 4 класс, Просвещение:
6. Запиши цифрами числа:
1) семьсот тридцать две тысячи четыреста пятьдесят шесть;
2) четыреста одна тысяча двести девяносто;
3) восемьсот тысяч триста тридцать пять;
4) шестьсот двадцать тысяч двадцать восемь;
5) девятьсот тысяч.
7. Выполни вычисления по образу.
249 000 + 350 000 916 000 : 2 840 000 : 28 · 3
593 000 - 327 000 147 000 · 5 120 000 · 7 : 8
8. Поезд прошёл 240 км за 6 ч с одинаковой скоростью. Сколько километров прошёл этот поезд за 4 ч?
9. Масса одной гружёной машины равна 2 800 кг, а масса другой в 2 раза больше.
Поставь вопрос так, чтобы задача решалась:
а) в одно действие;
6) в два действия.
10. Выполни деление с остатком.
86 : 7 86 : 8 86 : 14
49 : 6 49 : 5 49 : 17
77 : 9 77 : 4 77 : 36
86
7
7 12
16
14
2
Пишем: 86:7.
Первое неполное делимое – 8 десятков. Значит, в частном будет 2 цифры.
Делю десятки: разделю 8 на 7, получу 1 – столько десятков будет в частном.
Умножу 7 на 1, получу 7 – столько десятков разделили.
Вычту: 8-7=1 – столько десятков осталось разделить.
Делю единицы: 1 десяток 6 единиц – это 16 единиц.
Разделю 16 на 7, получу 2 – столько единиц будет в частном.
Умножу 7 на 2, получу 14 – столько единиц разделили.
Вычту: 16-14=2 – остаток.
Читаю ответ: 12, остаток 2.
49
6
42 7
7
Пишем: 49:6.
Первое неполное делимое – 49 единиц. Значит, в частном будет 1 цифра.
Делю единицы: разделю 49 на 6, получу 7 – столько единиц будет в частном.
Умножу 6 на 7, получу 42 – столько единиц разделили.
Вычту: 49-42=7 – остаток.
Читаю ответ: 7, остаток 7.
77
9
72 8
5
Пишем: 77:9.
Первое неполное делимое – 77 единиц. Значит, в частном будет 1 цифра.
Делю единицы: разделю 77 на 9, получу 8 – столько единиц будет в частном.
Умножу 9 на 8, получу 72 – столько единиц разделили.
Вычту: 77-72=5 – остаток.
Читаю ответ: 8, остаток 5.
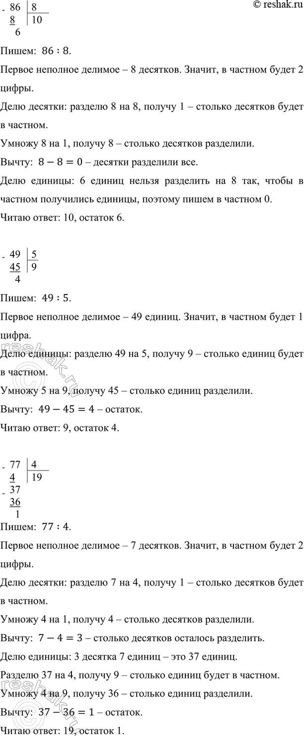
86
8
8 10
6
Пишем: 86:8.
Первое неполное делимое – 8 десятков. Значит, в частном будет 2 цифры.
Делю десятки: разделю 8 на 8, получу 1 – столько десятков будет в частном.
Умножу 8 на 1, получу 8 – столько десятков разделили.
Вычту: 8-8=0 – десятки разделили все.
Делю единицы: 6 единиц нельзя разделить на 8 так, чтобы в частном получились единицы, поэтому пишем в частном 0.
Читаю ответ: 10, остаток 6.
49
5
45 9
4
Пишем: 49:5.
Первое неполное делимое – 49 единиц. Значит, в частном будет 1 цифра.
Делю единицы: разделю 49 на 5, получу 9 – столько единиц будет в частном.
Умножу 5 на 9, получу 45 – столько единиц разделили.
Вычту: 49-45=4 – остаток.
Читаю ответ: 9, остаток 4.
77
4
4 19
37
36
1
Пишем: 77:4.
Первое неполное делимое – 7 десятков. Значит, в частном будет 2 цифры.
Делю десятки: разделю 7 на 4, получу 1 – столько десятков будет в частном.
Умножу 4 на 1, получу 4 – столько десятков разделили.
Вычту: 7-4=3 – столько десятков осталось разделить.
Делю единицы: 3 десятка 7 единиц – это 37 единиц.
Разделю 37 на 4, получу 9 – столько единиц будет в частном.
Умножу 4 на 9, получу 36 – столько единиц разделили.
Вычту: 37-36=1 – остаток.
Читаю ответ: 19, остаток 1.
86
14
84 6
2
Пишем: 86:14.
Первое неполное делимое – 86 единиц. Значит, в частном будет 1 цифра.
Делю единицы: разделю 86 на 14, получу 6 – столько единиц будет в частном.
Умножу 14 на 6, получу 84 – столько единиц разделили.
Вычту: 86-84=2 – остаток.
Читаю ответ: 6, остаток 2.
49
17
34 2
15
Пишем: 49:17.
Первое неполное делимое – 49 единиц. Значит, в частном будет 1 цифра.
Делю единицы: разделю 49 на 17, получу 2 – столько единиц будет в частном.
Умножу 17 на 2, получу 34 – столько единиц разделили.
Вычту: 49-34=15 – остаток.
Читаю ответ: 2, остаток 15.
77
36
72 2
5
Пишем: 77:36.
Первое неполное делимое – 77 единиц. Значит, в частном будет 1 цифра.
Делю единицы: разделю 77 на 36, получу 2 – столько единиц будет в частном.
Умножу 36 на 2, получу 72 – столько единиц разделили.
Вычту: 77-72=5 – остаток.
Читаю ответ: 2, остаток 5.
11. Начерти прямой угол и обозначь его вершину буквой О. Построй окружность с центром в точке О и радиусом 3 см. Обозначь точки пересечения окружности и сторон угла буквами А и В и проведи отрезок АВ. Какой треугольник получился: равнобедренный или равносторонний?
12. Один отец дал своему сыну 150 р., а другой отец дал своему сыну 100 р. Оказалось, однако, что оба сына вместе увеличили свои капиталы только на 150 р. Как ты это объяснишь?
Похожие решебники
Популярные решебники 4 класс Все решебники
*размещая тексты в комментариях ниже, вы автоматически соглашаетесь с пользовательским соглашением