Урок 10 Часть 1 ГДЗ Петерсон 3 класс (Математика)
Решение #1 (Учебник 2022)
Решение #2 (Учебник 2012)

Рассмотрим вариант решения задания из учебника Петерсон 3 класс, Просвещение:
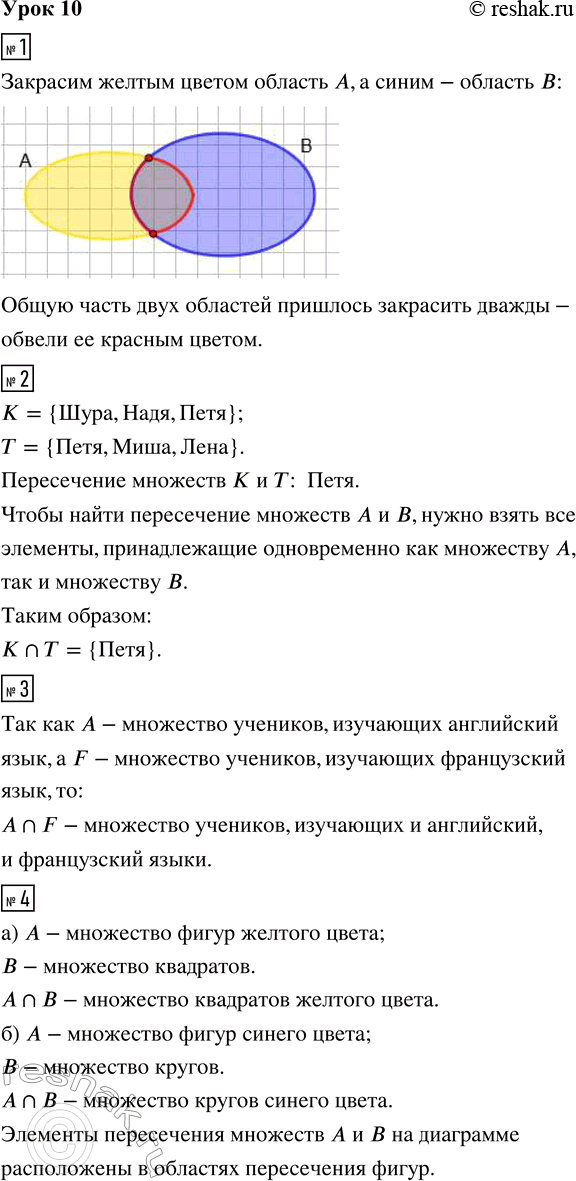
1. Построй в тетради, как показано на рисунке, диаграммы множеств A и B. Раскрась жёлтым цветом область А, а синим - область В.
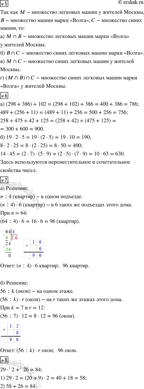
Какую часть этих областей пришлось закрасить дважды? Обведи её границу красным цветом. Это - пересечение, или общая часть, двух областей.
2. К - множество детей на дне рождения у Коли, а T - множество детей на дне рождения у Тани. Из каких элементов они состоят? Найди пересечение множеств К и T.
Как можно найти пересечение множеств К и Т, не рисуя диаграммы? Сделай вывод.
3. А - множество учеников, изучающих английский язык. F - множество учеников, изучающих французский язык. Что представляет собой множество А ? F?
4. Найди общее свойство элементов каждого из множеств А, В, А ? В. Где на диаграмме расположены их элементы?
5. Назови элементы множеств М и К. Найди их пересечение М ? К. Построй диаграмму этих множеств и отметь их элементы. Обведи на диаграмме множество М ? К.
а) M = {а; б; ?; ?}, K = {?; а; в};
б) M = {15; 25; 30; 40}, K = {23; 24; 25}.
6. Нарисуй в тетради диаграмму множеств А и В. Закрась на ней множество А ? В.
7. Докажи, что множества A и B на рисунке не имеют общих элементов. Объясни смысл равенства:
Такие множества называются непересекающимися. Приведи свои примеры непересекающихся множеств.
8. Начерти два треугольника так, чтобы их пересечением были: а) шестиугольник; б) пятиугольник; в) четырёхугольник; г) треугольник; д) отрезок; е) точка; ж) пустое множество.
9. Улитка проползла утром 3 см 6 мм, днём - 1 дм 4 мм, а вечером - на 4 см меньше, чем утром и днём вместе. Какое расстояние проползла улитка за всё это время?
10. Подбери корни уравнений:
а) 15 · а = 15 : а в) у + у = у · у
б) х · 10 = х : 10 г) b + b + b = b · b
11. БЛИЦтурнир
а) Оля испекла а пирожков, а её сестра - b пирожков. Эти пирожки они разложили поровну на 3 тарелки. Сколько пирожков в каждой тарелке?
б) В 7 одинаковых банках d литров сока. Сколько сока в 20 таких банках?
в) С первой грядки собрали с огурцов, а со второй - на b огурцов меньше. Во сколько раз больше огурцов собрано с первой грядки, чем со второй?
г) В коробке было n конфет. Четверо ребят взяли по а конфет. Сколько конфет осталось в коробке?
д) В вазе лежало с яблок, а груш - в 3 раза больше, чем яблок. Сколько всего яблок и груш лежало в вазе?
12. Найди значения выражений:
а) 76 · 5 д) 48 : 3 и) 80 : 16 н) 75 : 25 + 3 · 17
б) 8 · 49 е) 52 : 4 к) 57 : 19 о) 200 - 80 : 5
в) 130 · 6 ж) 950 : 5 л) 780 : 13 п) (160 - 70) : 18
г) 3 · 290 з) 660 : 6 м) 560 : 140 р) (29 + 25) : (72 : 8)
13. Через три с половиной часа наступит полдень. А сейчас который час?
14. От Бабы Яги до Кощея ведут 3 дороги, а от Кощея до Кикиморы - 4 дороги. Сколькими способами можно дойти от Бабы Яги до Кикиморы по этим дорогам?
1. а) Какие свойства сложения и умножения выражают записанные равенства? Сформулируй их.
а + b = b + a (a + b) + c = a + (b + c)
a · b = b · a (a · b) · c = a · (b · c)
б) Обладают ли переместительным и сочетательным свойствами вычитание и деление? Обоснуй свой ответ.
2. А = {1; 2; 3; 4}, В = {3; 4; 5}. Запиши с помощью фигурных скобок множества А ? В и В ? А. Отметь элементы этих множеств на диаграмме Эйлера-Венна.
Сделай вывод:
3. Раскрась синим карандашом пересечение двух множеств, записанных в скобках, а жёлтым карандашом — третье множество. Обведи красным карандашом пересечение «синего» и «жёлтого» множеств.
(А ? В) ? С А ? (В ? С)
Сделай вывод:
4. Допиши равенства, выражающие переместительное и сочетательное свойства операции пересечения множеств:
М ? К (М ? К) ? Т
5. М — множество легковых машин у жителей Москвы, В — множество машин марки «Волга», С — множество синих машин. Что представляет собой множество: а) М ? В; б) В ? С; в) М ? С; г) (М ? В) ? С?
6. Выполни действия наиболее удобным способом. Какие свойства чисел здесь используются?
а) (298 + 386) + 102 6) 19 · 2 · 5
489 + (256 + 11) 8 · 2 · 25
258 + 475 + 42 + 125 14 · 45
7. Составь выражения и найди их значения при данных значениях букв.
а) В четырёх одинаковых подъездах дома n квартир. Сколько квартир в 6 таких же подъездах этого дома? (n = 64)
б) На k одинаковых этажах дома 56 окон. Сколько окон на r таких же этажах этого дома? (k = 7, r = 12)
8.
29 · 2 + 26 72 : 3 - 17 540 : 9 + 280 : (14 · 5)
37 + 42 · 4 63 + 100 : 4 300 : (5 · 60) · (78 : 13)
9. Составь уравнение, реши его и сделай проверку.
а) Из какого числа надо вычесть 394, чтобы получилось 286?
б) На сколько надо уменьшить число 604, чтобы получить 178?
в) Какое число надо увеличить на 573, чтобы получить 850?
10. Пользуясь заданным алгоритмом, найди значения x, сопоставь их соответствующим буквам, расположив в порядке убывания. Кто это?
11. Найди значения выражений:
а) (13 + 8 · 4) : 5 - (27 : 3 - 0 · 6)
б) 40 : (24 : 6) + 7 · (12 - 2 · 2) - 5 · 5
12. а) Отметь на числовом луче двузначные числа, кратные 15:
б) Выполни деление с остатком:
34 : 15 47 : 15 68 : 15 76 : 15 98 : 15
13. Практическая работа
Вырежь из плотной бумаги 2 квадрата: один со стороной 3 см, а другой — со стороной 4 см. Начерти на листе бумаги различные случаи пересечения квадратов, обведя модели карандашом.
14. Расположи 4 элемента на диаграммах множеств А и В так, чтобы в каждом из них было соответственно: а) по 3 элемента; б) 2 и 4 элемента; в) 4 и 3 элемента; г) 0 и 4 элемента; д) по 4 элемента; е) по 2 элемента.
15. На какие части можно разбить множество всех слов русского языка? Можно ли их разбить на части: «существительные» и «слова, начинающиеся с буквы М»? Почему?
16. Среди фрагментов картины один «лишний». Найди его.
Популярные решебники 3 класс Все решебники
*К сожалению, временные проблемы с публикацией комментариев с мобильных устройств.