Дополнительные задачи Параграф 8 ГДЗ Мерзляк 11 класс Базовый уровень (Алгебра)
Решение #1

Рассмотрим вариант решения задания из учебника Мерзляк, Номировский, Полонский 11 класс, Просвещение:
1. Решите уравнение (v(2+v3))^x+(v(2-v3))^x=4.
2. Решите уравнение:
1) 2^x=3-x; 2) 3^x+4^x=5^x.
3. Решите неравенство x^2·3^x+9 < x^2+3^(x+2).
4. Решите уравнение |3^x-1|+|3^x-9|=8.
5. Решите неравенство:
1) 5^x > 6-x; 2) 5^x+12^x < 13^x.
6. Решите неравенство (2^x-2)v(x^2-x-6)?0.
7. Решите уравнение log(2, (x-5)^2)-2log(2, x+2)=2.
8. Решите уравнение:
1) log(7, x+8)=-x; 2) (log(2, x))^2+(x-1)log(2, x)=6-2x.
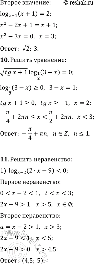
9. Решите уравнение (lg(x+1))^2=lg(x+1)lg(x-1)+2(lg(x-1))^2.
10. Решите уравнение v(tg(x)+1)log(1/2, 3-x)=0.
11. Решите неравенство:
1) log(x-2, 2x-9) < 0; 2) log(x+1, 5-x) > 1.
12. Решите неравенство v(-x^2+7x-10)log(2, x-3)?0.
Похожие решебники
Популярные решебники 11 класс Все решебники
*К сожалению, временные проблемы с публикацией комментариев с мобильных устройств.