Параграф 41 Вопрос 4 ГДЗ Габриелян 9 класс (учебник 2020г) (Химия)
|
Не совпадает с вашим учебником? Посмотрите устаревший решебник |
Решение #1

Рассмотрим вариант решения задания из учебника Габриелян 9 класс, Дрофа, Просвещение:
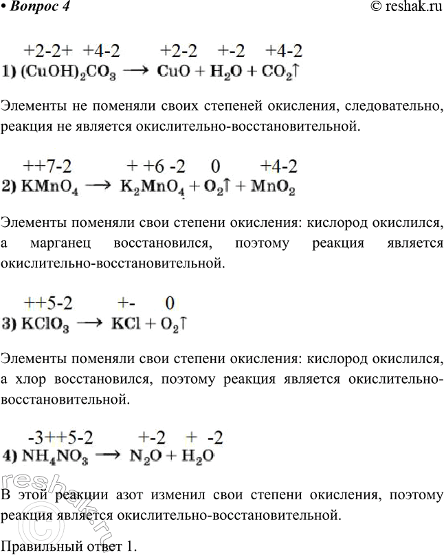
4 Не является окислительно-восстановительной реакция, схема которой
Элементы не поменяли своих степеней окисления, следовательно, реакция не является окислительно-восстановительной.
Элементы поменяли свои степени окисления: кислород окислился, а марганец восстановился, поэтому реакция является окислительно-восстановительной.
Элементы поменяли свои степени окисления: кислород окислился, а хлор восстановился, поэтому реакция является окислительно-восстановительной.
В этой реакции азот изменил свои степени окисления, поэтому реакция является окислительно-восстановительной.
Правильный ответ 1.
Похожие решебники
Популярные решебники 9 класс Все решебники
*К сожалению, временные проблемы с публикацией комментариев с мобильных устройств.