Ответы на вопросы Параграф 4 ГДЗ Мерзляк 11 класс Базовый уровень (Алгебра)
Решение #1

Рассмотрим вариант решения задания из учебника Мерзляк, Номировский, Полонский 11 класс, Просвещение:
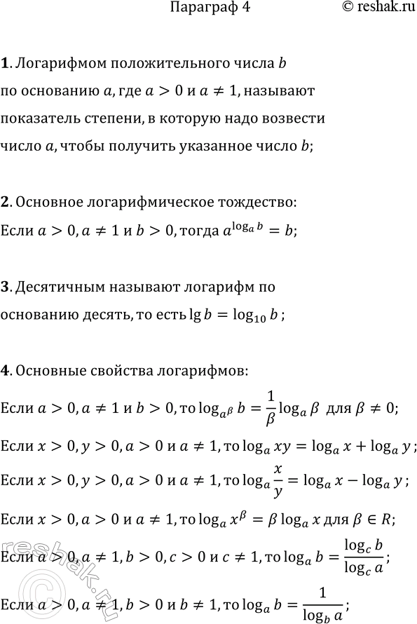
1. Что называют логарифмом положительного числа b по основанию а?
2. Какое равенство называют основным логарифмическим тождеством?
3. Какой логарифм называют десятичным?
4. Сформулируйте свойства логарифмов.
Похожие решебники
Популярные решебники 11 класс Все решебники
*К сожалению, временные проблемы с публикацией комментариев с мобильных устройств.