Дополнительное задание 3 Параграф 25 ГДЗ Габриелян 9 класс (учебник 2020г) (Химия)
|
Не совпадает с вашим учебником? Посмотрите устаревший решебник |
Решение #1

Рассмотрим вариант решения задания из учебника Габриелян 9 класс, Дрофа, Просвещение:
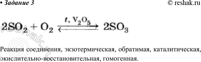
Запишите уравнение реакции и дайте её полную характеристику.
Реакция соединения, экзотермическая, обратимая, каталитическая, окислительно-восстановительная, гомогенная.
Похожие решебники
Популярные решебники 9 класс Все решебники
*К сожалению, временные проблемы с публикацией комментариев с мобильных устройств.