Параграф 25 Вопрос 3 ГДЗ Габриелян 9 класс (учебник 2020г) (Химия)
|
Не совпадает с вашим учебником? Посмотрите устаревший решебник |
Решение #1

Рассмотрим вариант решения задания из учебника Габриелян 9 класс, Дрофа, Просвещение:
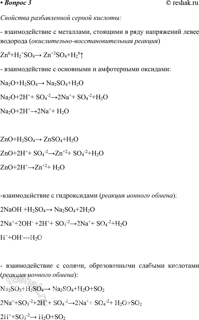
3 Напишите уравнения реакций, характеризующих свойства разбавленной серной кислоты как электролита. Какое свойство является окислительно-восстановительным процессом? Какие реакции можно отнести к реакциям ионного обмена? Рассмотрите их с точки зрения теории электролитической диссоциации.
Свойства разбавленной серной кислоты:
- взаимодействие с металлами, стоящими в ряду напряжений левее водорода (окислительно-восстановительная реакция)
Zn0+H2+SO4 > Zn+2SO4+H20^
- взаимодействие с основными и амфотерными оксидами:
Na2O+H2SO4 > Na2SO4+H2O
Na2O+2H++ SO4-2 > 2Na++ SO4-2+H2O
Na2O+2H+ > 2Na++ H2O
ZnO+H2SO4 > ZnSO4+H2O
ZnO+2H++ SO4-2 > Zn+2+ SO4-2+H2O
ZnO+2H+ > Zn+2+ H2O
-взаимодействие с гидроксидами (реакция ионного обмена):
2NaOH +H2SO4 > Na2SO4+2H2O
2Na++2OH- +2H++ SO4-2 > 2Na++ SO4-2+H2O
H++OH- > H2O
- взаимодействие с солями, образованными слабыми кислотами (реакция ионного обмена):
Na2SO3+H2SO4 > Na2SO4+H2O+SO2
2Na++SO3-2+2H++ SO4-2 > 2Na++ SO4-2+ H2O+SO2
2H++SO3-2 > H2O+SO2
Похожие решебники
Популярные решебники 9 класс Все решебники
*К сожалению, временные проблемы с публикацией комментариев с мобильных устройств.