Параграф 22 Вопрос 7 ГДЗ Габриелян 9 класс (учебник 2020г) (Химия)
|
Не совпадает с вашим учебником? Посмотрите устаревший решебник |
Решение #1

Рассмотрим вариант решения задания из учебника Габриелян 9 класс, Дрофа, Просвещение:
7 Используя свои знания по химии галогенов, напишите сочинение на тему «Художественный образ вещества или процесса». Для того чтобы иметь представление, как это делают другие ученики, прочитайте сочинение ученика 9 класса 531-й школы Москвы Ильи Горшкова (1990).
Самый сильный окислитель
Жил-был Кислород. И был он таким сильным, что, с кем ни встретится, сразу окислит. И назвали Кислород окислителем, а вещества, получающиеся в реакции с Кислородом, — оксидами, сам процесс — окислением. Ходит Кислород по таблице Менделеева и со всеми в реакцию вступает. Стал он хвастливым, заносчивым и решил, будто в химическом мире нет никого сильнее его. И всё же Кислород ошибся. Как-то раз встретил он в таблице Фтор. Решил Кислород окислить Фтор. Позвал он на помощь Водород и, образовав в соединении с ним воду, пошёл в наступление на Фтор. И произошло чудо. Вода, которой тушат пожары, сама загорелась во Фторе. Кислород, считавшийся окислителем, в этой реакции стал восстановителем. Так Фтор превзошёл Кислород и оказался самым сильным из окислителей.
Какие химические понятия осветил Илья в своём сочинении? Выпишите их и дайте их определения.
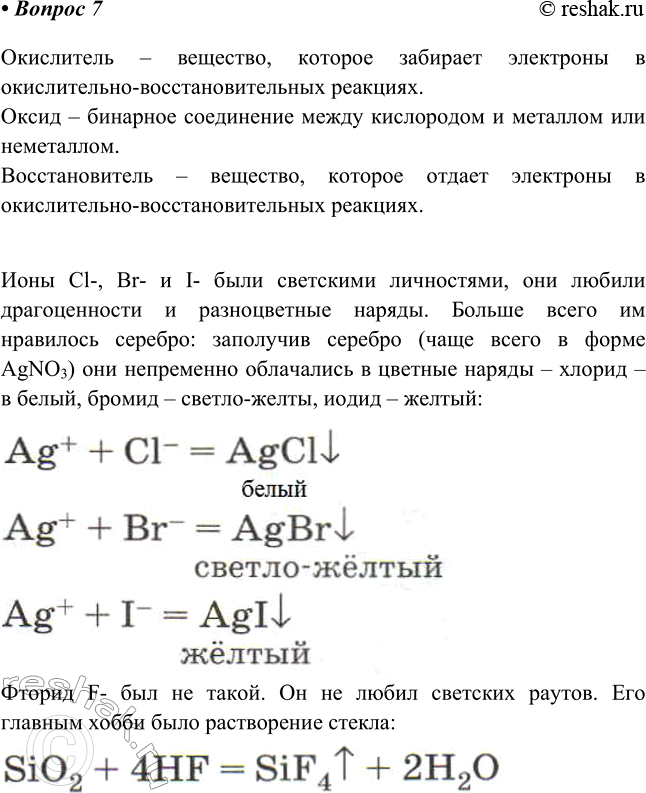
Окислитель – вещество, которое забирает электроны в окислительно-восстановительных реакциях.
Оксид – бинарное соединение между кислородом и металлом или неметаллом.
Восстановитель – вещество, которое отдает электроны в окислительно-восстановительных реакциях.
Ионы Cl-, Br- и I- были светскими личностями, они любили драгоценности и разноцветные наряды. Больше всего им нравилось серебро: заполучив серебро (чаще всего в форме AgNO3) они непременно облачались в цветные наряды – хлорид – в белый, бромид – светло-желты, иодид – желтый:
Фторид F- был не такой. Он не любил светских раутов. Его главным хобби было растворение стекла
Похожие решебники
Популярные решебники 9 класс Все решебники
*К сожалению, временные проблемы с публикацией комментариев с мобильных устройств.