Дополнительное задание Параграф 21 ГДЗ Габриелян 9 класс (учебник 2020г) (Химия)
|
Не совпадает с вашим учебником? Посмотрите устаревший решебник |
Решение #1

Рассмотрим вариант решения задания из учебника Габриелян 9 класс, Дрофа, Просвещение:
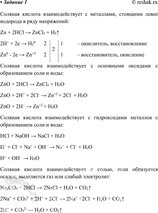
Приведите уравнения соответствующих реакций и охарактеризуйте их в свете теории электролитической диссоциации и процессов окисления и восстановления там, где это имеет место.
Соляная кислота взаимодействует с металлами, стоящими левее водорода в ряду напряжений:
Zn + 2HCl > ZnCl2 + H2^
2H+ + 2e > H20 2 2 1 – окислитель, восстановление
Zn0 - 2e > Zn+2 2 1 – восстановитель, окисление
Соляная кислота взаимодействует с основными оксидами с образованием соли и воды:
ZnO + 2HCl > ZnCl2 + H2O
ZnO + 2H+ + 2Cl- > Zn+2 + 2Cl- + H2O
ZnO + 2H+ > Zn+2 + H2O
Соляная кислота взаимодействует с гидроксидами металлов с образованием соли и воды:
HCl + NaOH > NaCl + H2O
H+ + Cl- + Na+ + OH- > Na+ + Cl- + H2O
H+ + OH- > H2O
Соляная кислота взаимодействует с солью, если образуется осадок, выделяется газ или слабый электролит:
Na2CO3 + 2HCl > 2NaCl + H2O + CO2^
2Na+ + CO32- + 2H+ + 2Cl- > 2Na+ +2Cl- + H2O + CO2^
2H+ + CO32- > H2O + CO2^
Похожие решебники
Популярные решебники 9 класс Все решебники
*К сожалению, временные проблемы с публикацией комментариев с мобильных устройств.