Ответы на вопросы Параграф 12 ГДЗ Мерзляк 11 класс Базовый уровень (Алгебра)
Решение #1

Рассмотрим вариант решения задания из учебника Мерзляк, Номировский, Полонский 11 класс, Просвещение:
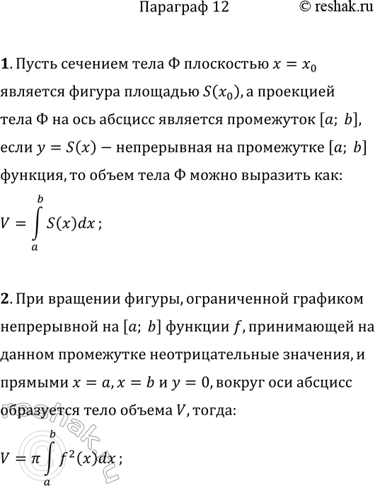
1. Опишите, как с помощью интеграла можно вычислить объём пирамиды.
2. Опишите, как с помощью интеграла можно вычислить объём тела вращения.
Похожие решебники
Популярные решебники 11 класс Все решебники
*размещая тексты в комментариях ниже, вы автоматически соглашаетесь с пользовательским соглашением